当前位置:网站首页>Comprehensive sorting and summary of maskrcnn code structure process of target detection and segmentation
Comprehensive sorting and summary of maskrcnn code structure process of target detection and segmentation
2022-07-25 14:00:00 【Apple sister】

Learning target detection soon , Spend more than a month of free time eating maskRCNN Papers and tensorflow+keras Open source code , I feel that I have entered a new realm , Here is a detailed process comb and summary , At the same time, I hope it can be of some help to other students who study object detection and semantic segmentation .
This paper mainly combs the code structure , Students who are not familiar with the principle can refer to these blog posts :
Ge Ling has deep pupils DeepGlint: dried food | Introduction to target detection , Just read this one ( It's over )
White clothes : Article to read Faster RCNN
stone: Amazing Mask RCNN
In addition, bloggers are lazy , Borrowed some block diagrams of the following series of blog posts , Invasion and deletion :
BINGO Hong:MASK_RCNN Code details (1)-Basebone part
Before we begin, we must worship the pride of Chinese scholars —— He Kaiming (K.He) A great god .MaskRCNN Although the model is complex , It is not suitable for scenarios with high real-time requirements , But its detection accuracy ranges from 2017 It has not yet been surpassed , What's more, it's worth mentioning , Model BackBone(Resnet101) And the predecessor FasterRCNN All by him , What's worse , Not a few years older than me %¥#&^*
Now let's get to the point . This paper is divided into three parts , Namely :
The first part data input
The second part Model is introduced
The third part Train Patterns and Inference Model process summary
The first part data input
data_generator Infinite loop reading data , Read one at a time batch, Including three truth values :input_gt_class_ids, input_gt_boxes, input_gt_masks, Two input data :input_image, input_image_meta , Two rpn label :input_rpn_match, input_rpn_bbox, Every time batch_size Secondary packaging input model .
One 、generate_pyramid_anchors stay BackBone Generate on the feature map of each layer anchors.
about 2-6 Each pixel of the feature map of each layer , The size of each generation is RPN_ANCHOR_SCALES (32, 64, 128, 256, 512), The size scale is RPN_ANCHOR_RATIOS [0.5, 1, 2] Three sizes anchors, The total number is 3*(2562+1282+642+322+16^2)=261888 individual .
Two 、load_image_gt Generate data and truth values in the required format
( Include image,image_meta, gt_class_ids, gt_boxes, gt_masks)
- load_image Read the picture , obtain image
- load_mask According to the annotation file , Generate a binary corresponding to each annotation target gt_masks and class_ids
- utils.resize_image according to IMAGE_MIN_DIM(800),IMAGE_MIN_SCALE(0), IMAGE_MAX_DIM(1024), IMAGE_RESIZE_MODE("square“) Scale the image , Generate window, scale, padding, crop etc.
- according to scale, padding, crop adjustment mask size
- from mask Find the bottom left 、 Upper right coordinate , As gt_boxes
- Find the category of interest active_class_ids
- If you use mini_mask, Only keep bbox Internal data
- Get all the image_meta data :
meta = np.array(
[image_id] + # size=1
list(original_image_shape) + # size=3
list(image_shape) + # size=3
list(window) + # size=4 (y1, x1, y2, x2)
[scale] + # size=1
list(active_class_ids) # size=num_classes)
- The number of truth values should be controlled at most MAX_GT_INSTANCES(100 individual )
3、 ... and 、build_rpn_targets Generate rpn Training label of layer , And head Network separate training
Input :image.shape, anchors, gt_class_ids, gt_boxes, config
Output :rpn_match, rpn_bbox
- Press gt_class_id < 0 Filter out those that contain multiple objects crowd_boxes, Get rid of these boxes Get new gt_boxes, Work out anchors and gt_boxes Of IOU matrix
- . Find each anchors With all the gt_box Maximum IOU, Maximum IOU< 0.3 And with the crowd_boxes Maximum IOU<0.001 Is a negative sample .
- Find out with each gt_box Of IOU maximal anchors, Set to positive sample , With each gt_box Maximum IOU>0.7 Of is also set as positive sample . Make sure that each gt_box There are corresponding anchors
- Balance the number of positive and negative samples , Ensure positive and negative samples 1:1, The total number is RPN_TRAIN_ANCHORS_PER_IMAGE(256 individual ), If the positive sample is not enough, use the negative sample to make up .
- For every positive sample , take IOU maximal gt_box As the corresponding truth value , Calculate two box Transformation scale factor .
rpn_bbox[ix] = [
(gt_center_y - a_center_y) / a_h,
(gt_center_x - a_center_x) / a_w,
np.log(gt_h / a_h),
np.log(gt_w / a_w),
- Return to the sample label rpn_match(261888 dimension , It is divided into -1,0,1) And positive sample scale transformation factor rpn_bbox(256 dimension )
The second part The model part 
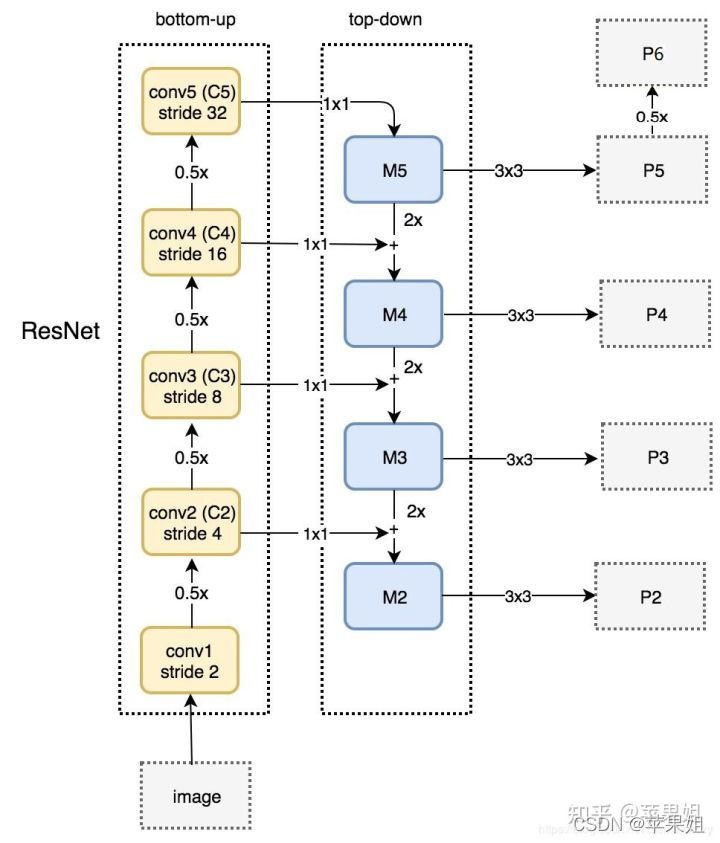
One 、BackBone The Internet
As the underlying feature extraction network
1. Deep residual network ResNet101:
Ensure that in the process of stacking the network , At least the network will not degrade due to continued stacking 

2. Characteristic pyramid FPN:
At the same time, the spatial information of low-level feature map and the semantic information of high-level feature map are used 
Two 、RPN The Internet
build_rpn_model Generate RPN The Internet , Get all the anchors The classification of 、 Return information
Input FPN Characteristic diagram of each floor , Separate calculation , Then splice the results together
With P2 Take the characteristic diagram as an example :(batch256256*256)
- Go first (512 individual 33256 Convolution kernel ) Generate shared layer
- . shared The layer is divided into two branches , One classification, one regression .
- The classification branch goes through 6 individual 11512 Convolution kernel , Turn into batch2562566,reshape obtain rpn_class_logits(batch2562563*2) And then pass by softmax obtain rpn_probs.
- The regression branch passes 12 individual 11512 Convolution kernel , Turn into batch25625612, reshape obtain rpn_bbox(batch2562563*4)
- Get three results of a characteristic graph , Merge all feature maps , And then use outputs = list(zip(*layer_outputs)) Put the three results on the outer layer , The feature map is placed on the inner layer , Finally get rpn_class_logits, rpn_class, rpn_bbox( You can also type ROIs, no need RPN)

3、 ... and 、ProposalLayer layer
according to RPN Classification of network output 、 Return information , after NMS To get the final ROIs
Input : [rpn_class, rpn_bbox, anchors]
Output :rpn_rois
- First according to scores Sort , Find the one with the highest score PRE_NMS_LIMIT (6000 individual )anchors.
- according to delta obtain box Coordinates of
- hold box coordinate crop To 0-1 Within the scope of
- perform NMS, The threshold for RPN_NMS_THRESHOLD(0.7),train Mode retention POST_NMS_ROIS_TRAINING(2000 individual ),inference Mode retention POST_NMS_ROIS_INFERENCE(1000 individual ), Not enough padding 0
- obtain proposals, That is to say rois.
Four 、DetectionTargetLayer layer (train Mode specific )
Generate head The training label of the network
Input :target_rois, input_gt_class_ids, gt_boxes, input_gt_masks
Output :rois, target_class_ids, target_bbox, target_mask
- Remove all in the input 0 data (padding obtain )
- Press gt_class_id < 0 Filter out those that contain multiple objects crowd_boxes, Get rid of these boxes Get new gt_boxes, Work out proposals and gt_boxes Of IOU matrix ( This step and rpn The layers are the same )
- Find each proposal With all the gt_boxes One of the biggest IOU, If >0.5, Set to positive sample , Less than 0.5 And with the crowd_boxes Maximum IOU Less than 0.001 Set as negative sample .( And rpn Different layers )
- Select positive samples randomly , Number =TRAIN_ROIS_PER_IMAGE(200)*config.ROI_POSITIVE_RATIO(0.33), Select negative samples randomly , Number = Number of positive samples /ratio – Number of positive samples .
- Find each proposal Corresponding maximum IOU The index of , Correspondence exists roi_gt_box_assignment in , each proposal Which one is it gt_box
- Find these gt_boxes, Work out delta
- Find the corresponding gt_masks, use tf.image.crop_and_resize according to proposal Cut out the size of , obtain masks, Note that it is not used directly gt_masks
- Put the positive and negative samples together , obtain rois, If the total is not enough TRAIN_ROIS_PER_IMAGE,padding 0 A filling .
5、 ... and 、Head The Internet
Yes, the screened ROIs To classify 、 Return to 、mask Split operation 
1.fpn_classifier_graph Classification and regression branches
First pass through PyramidROIAlign, Bilinear interpolation is used to transform each ROI Accurately convert to the same size , Then enter the classification regression network , Get each ROI Classification and classification of bbox Regression results
Input :rois, mrcnn_feature_maps, input_image_meta
Output :mrcnn_class_logits, mrcnn_class, mrcnn_bbox
among train The mode input is DetectionTargetLayer Layer screened for training roi, The number is TRAIN_ROIS_PER_IMAGE(200 individual )
Inference The mode input is ProposalLayer All the output of the layer is used for prediction ROI, The number is POST_NMS_ROIS_INFERENCE(1000 individual )
1)PyramidROIAlign layer
Input :[rois, image_meta] + feature_maps
Output :pooled
a. according to roi Of w and h Calculate which layer of the feature map should correspond to the proportion of the image size :roi_level = log2_graph(tf.sqrt(h * w) / (224.0 / tf.sqrt(image_area))), And put level Zoom to 2-5 Between
b. Find every one of them level Of box:level_boxes And in all box Index in :box_to_level( Number one batch, Number one ), and box stay batch Index in box_indices
c. take level_boxes and box_indices Do gradient blocking ( and RPN no )
d. In this level According to level_boxes, box_indices Cutout , And bilinear interpolation
pooled.append(tf.image.crop_and_resize(
feature_maps[i], level_boxes, box_indices, self.pool_shape,
method="bilinear"))
e. Cycle each level, Put the figures together , obtain pooled
f. hold pooled Press batch Sort ( The method is to put box_to_level Press batch Sort , Get the serial number , hold pooled rearrangement ), And turn it into [batch, num, 7, 7, 256] size ,7 by pool_size
2)FPN_Classifier The Internet
about ROIAlign Layer output [batch, num, 7, 7, 256] Size data , use KL.TimeDistributed Realize in the first dimension (num) Each one batch Each ROI Split ,, Perform operations in parallel
a. mrcnn_class_conv1: 1024 * 7 * 7, normalization ,relu
b. mrcnn_class_conv2: 1024 * 1 * 1, normalization ,relu
c. Remove redundant dimensions , from (batch, 200, 1, 1, 1024) drop to (batch, 200, 1024)
d. There are two branches , One by one num_classes Dimensional full connection ,softmax, obtain mrcnn_class_logits and mrcnn_class
e. One by one num_classes * 4 Dimensional full connection ,reshape, obtain mrcnn_bbox_fc and mrcnn_bbox
2.fpn_mask_graph mask Split branch
Every ROI Also go through PyramidROIAlign, Then input MASK Divide the network , obtain mask result
Input :rois, mrcnn_feature_maps, input_image_meta,
Output :mrcnn_mask
among train The mode input is DetectionTargetLayer Layer screened for training roi, The number is TRAIN_ROIS_PER_IMAGE(200 individual )
Inference The mode input is DetectionLayer Layer output NMS Test results after , Quantity is the actual quantity , most DETECTION_MAX_INSTANCES(100 individual )
1) PyramidROIAlign layer
Unlike classification and regression branches, only pool_size, Here is 14
2) FPN_mask The Internet
a. mrcnn_mask_conv1,2,3,4: 256 * 3 * 3, normalization ,relu
b. mrcnn_mask_deconv: 256 * 2 * 2, step 2,relu, 2 Multiple sampling
c. num_classes individual 1*1 Convolution yields mrcnn_mask
6、 ... and 、LOSS part
RPN Loss
1. rpn_class_loss
Input :input_rpn_match( Truth value ), rpn_class_logits( Test value )
take input_rpn_match in -1,1 Your label becomes 0,1, And remove the original label as 0 Of ( Not positive, not negative ), And the corresponding detection value rpn_class_logits Find the average cross entropy :
loss = K.sparse_categorical_crossentropy(target=anchor_class,output=rpn_class_logits,from_logits=True)
2. rpn_bbox_loss
Input :input_rpn_bbox ( Truth value ), input_rpn_match, rpn_bbox( Test value )
Only look for input_rpn_match by 1 Of anchors, And you need to put each of the truth values batch Cut out and input_rpn_match by 1 Of anchors The same amount ( Take before count individual ), Then calculate the average smooth_l1_loss:
loss = smooth_l1_loss(target_bbox, rpn_bbox)
MRCNN Loss
3. mrcnn_class_loss
Input :target_class_ids, mrcnn_class_logits, active_class_ids
seek mrcnn_class_logits and target_class_ids Sparse cross entropy , And find the corresponding detection value logit The largest class , Remove unnecessary classes .
loss = tf.nn.sparse_softmax_cross_entropy_with_logits(labels=target_class_ids, logits=pred_class_logits)
4. mrcnn_bbox_loss
Input :target_bbox, target_class_ids, mrcnn_bbox
target_bbox( Every roi only one ) To find the corresponding target_class_ids Greater than 0 Of ,mrcnn_bbox( Every class_id Predicted a ) find target_class_ids>0 And true value class_id The same one bbox, Calculate average smooth_l1_loss:
loss = K.switch(tf.size(target_bbox) > 0, smooth_l1_loss(y_true=target_bbox, y_pred=pred_bbox), tf.constant(0.0))
5. mrcnn_mask_loss
Input :target_mask, target_class_ids, mrcnn_mask
True value is 0,1, The detected value is 0-1, And bbox similar , Select the corresponding true value target_class_ids>0 And class_id Consistent with the true value mask Calculate the binary cross entropy :
loss = K.switch(tf.size(y_true) > 0, K.binary_crossentropy(target=y_true, output=y_pred), tf.constant(0.0))

7、 ... and 、DetectionLayer layer (inference Mode specific )
Apply the classification and regression results to ROI, And implement NMS And confidence filtering , Get the final test results
Input :rpn_rois, mrcnn_class, mrcnn_bbox, input_image_meta
Output :detections( contain refined_rois, class_ids, class_scores)
a. Get each ROI The category with the greatest prediction probability class_ids
b. Find each ROI Predicted class_id Corresponding class_scores, deltas
c. take delta be applied to ROI, obtain refined_rois
d. according to image_meta in window The size of is cut to window Inside .
e. select class_id Greater than 0 And scores > DETECTION_MIN_CONFIDENCE(0.9) Of ROI
f. For each class_id, do NMS, The threshold for DETECTION_NMS_THRESHOLD(0.3), The reserved number is DETECTION_MAX_INSTANCES(100), Not enough to make up -1
g. Yes NMS After ROI Remove the value as -1 Of , Find the corresponding class_scores, Then sort , take class_scores maximal DETECTION_MAX_INSTANCES individual refined_rois, Not enough padding 0, And class_ids and class_scores Merge into detections Output .
The third part Train Patterns and Inference Model process summary
One 、Train Model process summary
. Data and truth values are constantly read through the data generator , Convert to the required format
- The input data corresponds to the scale of each layer of the feature pyramid , Generate anchors(261888 individual ), And according to the true value IOU Filter positive and negative samples ( Two classification , The proportion 1:1, common 256 individual , If the positive sample is not enough, use the negative sample to fill ), Generate RPN Web training tab ( Including positive and negative classification labels 、bbox Return to deltas)
- Initialize model , The model is ’train’
- Input data through BackBone and RPN After the layer , Get each anchors The classification of 、 Return information , Here, according to the samples screened and calculated in the previous step RPN Training tags , Calculation RPN classification 、 Return to loss , Training RPN The Internet
- RPN Network output anchors classification 、 Regression information input ProposalLayer, First, sort according to the score , Take before PRE_NMS_LIMIT(6000) individual , after NMS Turn into POST_NMS_ROIS_TRAINING (2000) individual proposals
- Proposals after DetectionTargetLayer, According to the true value IOU Filter positive and negative samples ( Consider only positive and negative , The ratio is 1:2, The total number is TRAIN_ROIS_PER_IMAGE(200) individual , The positive sample is not enough pad0 repair ), Generate head Web training tab ( Include multi category labels 、bbox Return to deltas、masks)
- For training 200 individual ROI Pass respectively FPN classification / Regression branches and FPN mask Two branches , Each branch goes first PyramidROIAlign, Each one ROI Matting with the formula corresponding to the optimal feature map , obtain [batch, num, 7, 7, 256] size , Then calculate separately class_logits, bbox, mask
- Follow the steps 5 Labels and steps 6 Detection value of , Calculation MRCNN classification 、 Return to 、mask Loss , And train head The Internet , Pay attention to bbox and mask Each category predicts one , Only calculate the loss of the category consistent with the label category .
- The difference between the two training sessions is RPN The network is the first convolution of the whole graph ,head Network is 200 individual ROI Parallel computing .
Two 、Inference Model process summary
- Build a model , Load weights , The model is ’inference’
- Reading data , Convert to the required format
- Generate in the same way as the training network anchors(261888 individual )
- Input data and anchors Input the model for prediction , obtain detections and mrcnn_mask:
A. After the data is input into the model BackBone, RPN The Internet , ProposalLayer layer , obtain ROIS, The number of POST_NMS_ROIS_INFERENCE(1000) individual .
B. ROIS First enter fpn_classifier_graph, Get classified 、 Return information
C. And then pass by DetectionLayer, Apply the classification and regression results to ROI, And implement NMS And confidence filtering , To get the final boxes And classification and regression information , The number is the most DETECTION_MAX_INSTANCES(100) individual , The one with the highest score 100 individual , Not enough padding 0
D. take boxes Input fpn_mask_graph, obtain mask - Post process the test results , Including putting mask Binarization 、mask and boxes Zoom according to the original information of the picture 、 Screening, etc , Finally, output the final result .
About MaskRCNN The introduction of comes to an end , If you have any questions, you can leave a message , Try to answer , Common progress . At the same time, because the author is more cross-border , So any other questions are also welcome to leave a message ~~~
边栏推荐
- NAT/NAPT地址转换(内外网通信)技术详解【华为eNSP】
- OKA通证权益解析,参与Okaleido生态建设的不二之选
- redis集群的三种方式
- G027-op-ins-rhel-04 RedHat openstack creates a customized qcow2 format image
- R语言如何将大型Excel文件转为dta格式详解
- 2271. 毯子覆盖的最多白色砖块数 ●●
- 刷题-洛谷-P1059 明明的随机数
- MXNet对DenseNet(稠密连接网络)的实现
- Azure Devops (XIV) use azure's private nuget warehouse
- 伯克利博士『机器学习工程』大实话;AI副总裁『2022 ML就业市场』分析;半导体创业公司大列表;大规模视频人脸属性数据集;前沿论文 | ShowMeAI资讯日报
猜你喜欢

Word set paste to retain only text

Hyperautomation for the enhancement of automation in industries

Brush questions - Luogu -p1047 trees outside the school gate

Use of Bluetooth function of vs wireless vibrating wire acquisition instrument

adb通过Wi-Fi连接小米手机

刷题-洛谷-P1085 不高兴的津津

leetcode--四数相加II

2271. Maximum number of white bricks covered by blanket ●●

Pytest.mark.parameterize and mock use

word设置粘贴仅保留文本
随机推荐
Brush questions - Luogu -p1075 prime factor decomposition
2271. Maximum number of white bricks covered by blanket ●●
It is predicted that 2021 will accelerate the achievement of super automation beyond RPA
Business visualization - make your flowchart'run'(3. Branch selection & cross language distributed operation node)
数字孪生 - 认知篇
leetcode202---快乐数
金鱼哥RHCA回忆录:CL210管理存储--对象存储
刷题-洛谷-P1152 欢乐的跳
刷题-洛谷-P1075 质因数分解
在线问题反馈模块实战(十三):实现多参数分页查询列表
MySQL and Navicat installation and stepping on pits
Setting of parameter configuration tool for wireless vibrating wire collector
高版本MySQL服务端安装不上怎么办,忘记密码(MySQL8.0.29)?
应急科普|收好这份暑期安全指南,让孩子安全过暑假!
@Classmethod decorator
刷题-洛谷-P1150 Peter的烟
Common problems in the use of wireless vibrating wire acquisition instrument
Multidimensional pivoting analysis of CDA level1 knowledge points summary
einsum(): operands do not broadcast with remapped shapes [original->remapped]: [1, 144, 20, 17]->[1,
What are the ranking strategies for mobile websites, independent apps and websites?