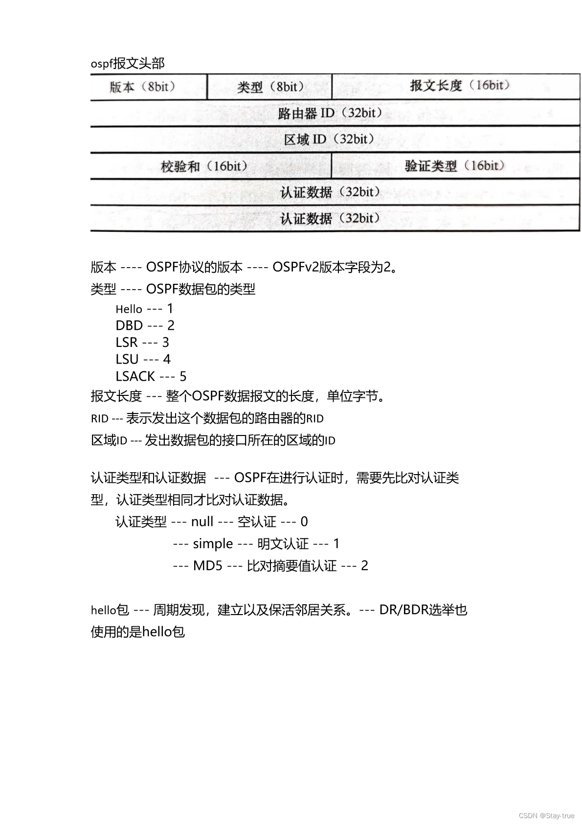
当前位置:网站首页>Hcip (condition matching and OSPF packet related knowledge)
Hcip (condition matching and OSPF packet related knowledge)
2022-07-28 11:56:00 【Stay-true】
边栏推荐
- China business CDP white paper | love Analysis Report
- Solutions to slow start of MATLAB
- Design and implementation of SSM personal blog system
- Leecode8 string conversion integer (ATOI)
- Guys, ask me, this can't be checkpoint, because there is a JDBC task whose task status is finished,
- Cvpr2020 best paper: unsupervised learning of symmetric deformable 3D objects
- [geek challenge 2019] babysql-1 | SQL injection
- Consumer installation and configuration
- How to effectively implement a rapid and reasonable safety evacuation system in hospitals
- Specific functions of some multi parameter functions
猜你喜欢

15. User web layer services (III)

STL の 概念及其应用

108. Introduction to the usage of SAP ui5 image display control Avatar

LabVIEW AI visual Toolkit (non Ni vision) download and installation tutorial

Consumer installation and configuration

游戏流程与底层实现 逐步完成

Introduction to web security RADIUS protocol application

An example of the mandatory measures of Microsoft edge browser tracking prevention

Upgrading of computing power under the coordination of software and hardware, redefining productivity

15、用户web层服务(三)
随机推荐
[极客大挑战 2019]BabySQL-1|SQL注入
Software testing and quality learning notes 1 --- black box testing
Go deadlock - when the channel meets mutex
R language uses LM function to build regression model with interactive items, and uses: sign (colon) to represent the interaction of variables (colon is pure multiplication, excluding the constituent
An example of the mandatory measures of Microsoft edge browser tracking prevention
大佬们,问下,这个不能checkpoint,因为有个jdbc的task任务状态是FINISHED,
Alexnet - paper analysis and reproduction
108. Introduction to the usage of SAP ui5 image display control Avatar
Why does acid food hurt teeth + early periodontitis
R language uses LM function to build regression model and regression model for transformed data (for example, it is necessary to build regression model for X and y, but they have no linear relationshi
R language - some metrics for unbalanced data sets
LabVIEW AI视觉工具包(非NI Vision)下载与安装教程
[general database integrated development environment] Shanghai daoning provides you with Aqua Data Studio downloads, tutorials, and trials
【MySQL】Got an error reading communication packets
如何让照片中的人物笑起来?HMS Core视频编辑服务一键微笑功能,让人物笑容更自然
Advanced database technology learning notes 1 -- Oracle deployment and pl/sql overview
Has samesite cookies ever occurred when using identityserver?
Design a system that supports millions of users
Solutions to the disappearance of Jupiter, spyder, Anaconda prompt and navigator shortcut keys
SkiaSharp 之 WPF 自绘 拖曳小球(案例版)






