当前位置:网站首页>经典实例分割模型Mask RCNN原理与测试
经典实例分割模型Mask RCNN原理与测试
2022-07-30 15:11:00 【Half_A】
一、Mask RCNN简介
区域卷积神经网络 RCNN(Region-Convolutional Neural Networks)为两阶段目标检测器。通过对图像生成候选区域,提取特征,判别特征类别并修正候选框位置。 RCNN系列目前包含两个代表模型:Faster RCNN,Mask RCNN。
Mask R-CNN是He Kaiming大神2017年的力作,其在进行目标检测的同时进行实例分割,取得了出色的效果。

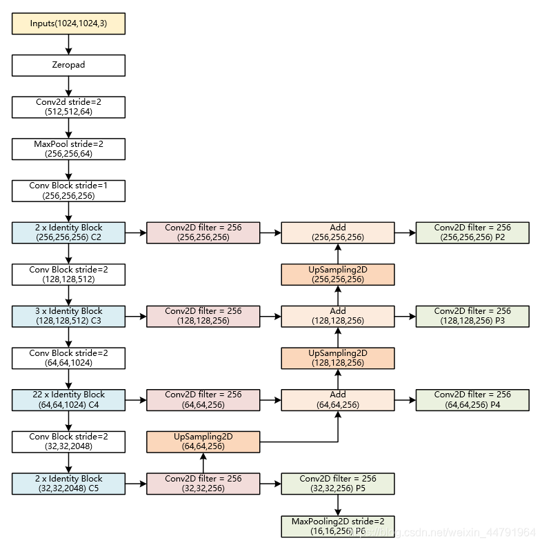
Mask-RCNN使用Resnet101作为主干特征提取网络,也就是图中的CNN部分,其对输入的图像image要求其是正方形且宽高可以整除2的6次方,不足的将会在外侧添加灰色区域。
- Resnet101主干特征提取(CNN)
一张图像image传入到 Resnet101(CNN) 之后,会对其进行特征提取,然后将图像长宽压缩两次、三次、四次、五次来构造特征金字塔,目的是为了实现特征多尺度融合。

也就是下图中的左侧部分,分别得到了C2、C3、C4、C5五种特征层(五种尺寸的图像)。

- P5:对最小的C5(32,32)图像进行二维卷积,然后再次卷积作为一个有效特征层P5(32,32)(下方绿色框)
- P6:将P5(32,32)最大池化得到有效特征层P6(16,16)。
- P4:将C5(32,32)一次卷积的结果上采样得到(64,64)图像,与C4(64,64)进行Add运算,然后再次卷积得到另一个有效特征层P4。
- P3:将C4一次卷积结果上采样,并与C3进行Add运算,然后再次卷积得到有效特征层P3。
- P2:将C3一次卷积结果上采样,并与C2进行Add运算,再次卷积得到有效特征层P2。
提取到的P2、P3、P4、P5、P6五个有效特征层,就是Resent101的输出feature maps,可以用于接下来RPN建议网络获取建议框。
- RPN区域建议网络(Region Proposal)
对有效特征层使用RPN建议网络(region proposal),获得许多建议框regions,这些建议框可能包含物体,可能没包含物体。不管包括没包括,接下来都会利用这些建议框截取P2~P5的图像,得到一个个可能存在目标的截取图像(P6不截取)。
- ROI区域对齐(ROI Align)
对于所有建议框截取图像,RoI Align都会将其调整图像尺寸为一个正方形,便于后续特征的匹配操作。这样经过所有ROI Align后的建议框截取图像,
- FC Layers
根据截取出的建议框图像,利用Classifier回归模型判断截取的区域是否有物体,然后利用Classifier预测框网络对有效特征层进行解码获得最终的预测框。
- Mask语义分割网络
利用获取的最终预测框,再次在有效特征层P2~P5中截取目标图像(这次由于相当于进行了以便筛选,截取出的图像数量会少很多),将这次截取出的图像传给Mask语义分割网络进行语义分割。
二、Mask R-CNN实现过程
2.1 Resnet101-主干特征提取网络
ResNet101有两个基本的块,分别是Conv Block和Identity Block。其中Conv Block的输入和输出维度不同,不能持续串联,它的作用是改变网络的维度;Identity Block的输入维度和输出维度相同,可以串联,用于加深网络。


以coco数据集中输入的shape为例,输入的shape为1024x1024,shape变化如下:

我们取出长宽压缩了两次、三次、四次、五次的结果来进行下面特征金字塔结构的构造。
相关代码:
from keras.layers import ZeroPadding2D,Conv2D,MaxPooling2D,BatchNormalization,Activation,Add
def identity_block(input_tensor, kernel_size, filters, stage, block,
use_bias=True, train_bn=True):
nb_filter1, nb_filter2, nb_filter3 = filters
conv_name_base = 'res' + str(stage) + block + '_branch'
bn_name_base = 'bn' + str(stage) + block + '_branch'
x = Conv2D(nb_filter1, (1, 1), name=conv_name_base + '2a',
use_bias=use_bias)(input_tensor)
x = BatchNormalization(name=bn_name_base + '2a')(x, training=train_bn)
x = Activation('relu')(x)
x = Conv2D(nb_filter2, (kernel_size, kernel_size), padding='same',
name=conv_name_base + '2b', use_bias=use_bias)(x)
x = BatchNormalization(name=bn_name_base + '2b')(x, training=train_bn)
x = Activation('relu')(x)
x = Conv2D(nb_filter3, (1, 1), name=conv_name_base + '2c',
use_bias=use_bias)(x)
x = BatchNormalization(name=bn_name_base + '2c')(x, training=train_bn)
x = Add()([x, input_tensor])
x = Activation('relu', name='res' + str(stage) + block + '_out')(x)
return x
def conv_block(input_tensor, kernel_size, filters, stage, block,
strides=(2, 2), use_bias=True, train_bn=True):
nb_filter1, nb_filter2, nb_filter3 = filters
conv_name_base = 'res' + str(stage) + block + '_branch'
bn_name_base = 'bn' + str(stage) + block + '_branch'
x = Conv2D(nb_filter1, (1, 1), strides=strides,
name=conv_name_base + '2a', use_bias=use_bias)(input_tensor)
x = BatchNormalization(name=bn_name_base + '2a')(x, training=train_bn)
x = Activation('relu')(x)
x = Conv2D(nb_filter2, (kernel_size, kernel_size), padding='same',
name=conv_name_base + '2b', use_bias=use_bias)(x)
x = BatchNormalization(name=bn_name_base + '2b')(x, training=train_bn)
x = Activation('relu')(x)
x = Conv2D(nb_filter3, (1, 1), name=conv_name_base +
'2c', use_bias=use_bias)(x)
x = BatchNormalization(name=bn_name_base + '2c')(x, training=train_bn)
shortcut = Conv2D(nb_filter3, (1, 1), strides=strides,
name=conv_name_base + '1', use_bias=use_bias)(input_tensor)
shortcut = BatchNormalization(name=bn_name_base + '1')(shortcut, training=train_bn)
x = Add()([x, shortcut])
x = Activation('relu', name='res' + str(stage) + block + '_out')(x)
return x
def get_resnet(input_image,stage5=False, train_bn=True):
# Stage 1
x = ZeroPadding2D((3, 3))(input_image)
x = Conv2D(64, (7, 7), strides=(2, 2), name='conv1', use_bias=True)(x)
x = BatchNormalization(name='bn_conv1')(x, training=train_bn)
x = Activation('relu')(x)
# Height/4,Width/4,64
C1 = x = MaxPooling2D((3, 3), strides=(2, 2), padding="same")(x)
# Stage 2
x = conv_block(x, 3, [64, 64, 256], stage=2, block='a', strides=(1, 1), train_bn=train_bn)
x = identity_block(x, 3, [64, 64, 256], stage=2, block='b', train_bn=train_bn)
# Height/4,Width/4,256
C2 = x = identity_block(x, 3, [64, 64, 256], stage=2, block='c', train_bn=train_bn)
# Stage 3
x = conv_block(x, 3, [128, 128, 512], stage=3, block='a', train_bn=train_bn)
x = identity_block(x, 3, [128, 128, 512], stage=3, block='b', train_bn=train_bn)
x = identity_block(x, 3, [128, 128, 512], stage=3, block='c', train_bn=train_bn)
# Height/8,Width/8,512
C3 = x = identity_block(x, 3, [128, 128, 512], stage=3, block='d', train_bn=train_bn)
# Stage 4
x = conv_block(x, 3, [256, 256, 1024], stage=4, block='a', train_bn=train_bn)
block_count = 22
for i in range(block_count):
x = identity_block(x, 3, [256, 256, 1024], stage=4, block=chr(98 + i), train_bn=train_bn)
# Height/16,Width/16,1024
C4 = x
# Stage 5
if stage5:
x = conv_block(x, 3, [512, 512, 2048], stage=5, block='a', train_bn=train_bn)
x = identity_block(x, 3, [512, 512, 2048], stage=5, block='b', train_bn=train_bn)
# Height/32,Width/32,2048
C5 = x = identity_block(x, 3, [512, 512, 2048], stage=5, block='c', train_bn=train_bn)
else:
C5 = None
return [C1, C2, C3, C4, C5]
关于残差神经网络,可以参考此文章:ResNet:残差神经网络
2.2 Feature Pyramid-FPN构建特征金字塔
上文经过主干特征提取后可以得到长宽压缩了两次C2、三次C3、四次C4、五次C5的结果,用这些结果进行特征金字塔的构造,主要是为了得到P2~P6五个有效特征层。

具体过程为:
- P5:对【C5】进行一次256通道的卷积,再进行一次256通道的卷积,得到P5。
- P6:将P5进行最大池化得到P6。
- P4:将【C5一次卷积的结果】进行上采样,再与【C4进行256通道卷积的结果】的进行Add运算,再进行一次256通道的卷积,得到P4。
- P3、P2过程类似P4。
提取到的P2、P3、P4、P5、P6可以作为RPN网络的有效特征层,利用RPN建议框网络对有效特征层进行下一步的操作,对先验框进行解码获得建议框。
提取到的P2、P3、P4、P5可以作为Classifier和Mask网络的有效特征层,利用Classifier预测框网络对有效特征层进行下一步的操作,对建议框解码获得最终预测框;利用Mask语义分割网络对有效特征层进行下一步的操作,获得每一个预测框内部的语义分割结果。
具体代码
# 获得Resnet里的压缩程度不同的一些层
_, C2, C3, C4, C5 = get_resnet(input_image, stage5=True, train_bn=config.TRAIN_BN)
# 组合成特征金字塔的结构
# P5长宽共压缩了5次
# Height/32,Width/32,256
P5 = Conv2D(config.TOP_DOWN_PYRAMID_SIZE, (1, 1), name='fpn_c5p5')(C5)
# P4长宽共压缩了4次
# Height/16,Width/16,256
P4 = Add(name="fpn_p4add")([
UpSampling2D(size=(2, 2), name="fpn_p5upsampled")(P5),
Conv2D(config.TOP_DOWN_PYRAMID_SIZE, (1, 1), name='fpn_c4p4')(C4)])
# P4长宽共压缩了3次
# Height/8,Width/8,256
P3 = Add(name="fpn_p3add")([
UpSampling2D(size=(2, 2), name="fpn_p4upsampled")(P4),
Conv2D(config.TOP_DOWN_PYRAMID_SIZE, (1, 1), name='fpn_c3p3')(C3)])
# P4长宽共压缩了2次
# Height/4,Width/4,256
P2 = Add(name="fpn_p2add")([
UpSampling2D(size=(2, 2), name="fpn_p3upsampled")(P3),
Conv2D(config.TOP_DOWN_PYRAMID_SIZE, (1, 1), name='fpn_c2p2')(C2)])
# 各自进行一次256通道的卷积,此时P2、P3、P4、P5通道数相同
# Height/4,Width/4,256
P2 = Conv2D(config.TOP_DOWN_PYRAMID_SIZE, (3, 3), padding="SAME", name="fpn_p2")(P2)
# Height/8,Width/8,256
P3 = Conv2D(config.TOP_DOWN_PYRAMID_SIZE, (3, 3), padding="SAME", name="fpn_p3")(P3)
# Height/16,Width/16,256
P4 = Conv2D(config.TOP_DOWN_PYRAMID_SIZE, (3, 3), padding="SAME", name="fpn_p4")(P4)
# Height/32,Width/32,256
P5 = Conv2D(config.TOP_DOWN_PYRAMID_SIZE, (3, 3), padding="SAME", name="fpn_p5")(P5)
# 在建议框网络里面还有一个P6用于获取建议框
# Height/64,Width/64,256
P6 = MaxPooling2D(pool_size=(1, 1), strides=2, name="fpn_p6")(P5)
# P2, P3, P4, P5, P6可以用于获取建议框
rpn_feature_maps = [P2, P3, P4, P5, P6]
# P2, P3, P4, P5用于获取mask信息
mrcnn_feature_maps = [P2, P3, P4, P5]
2.3 构建RPN建议网络模型
RPN建议网络的模型
- 首先进行一次3x3的通道为512的卷积
- 然后分别进行一次
anchors_per_location x 2的卷积和anchors_per_location x 4的卷积。anchors_per_location x 2的卷积用于预测公共特征层上 每一个网格点上 每一个预测框内部是否包含物体。anchors_per_location x 4的卷积用于预测公共特征层上 每一个网格点上 每一个先验框的变化情况。
例如输入图片的shape是1024x1024x3时,公共特征层的shape就是256x256x256、128x128x256、64x64x256、32x32x256、16x16x256。这些公共特征层上的每一个点,映射到原始图片上就是间隔不同的网格点,每个网格默认存在3(anchors_per_location)个先验框,这些先验框有不同的大小。

anchors_per_location x 4的卷积的结果会对这些先验框进行调整,获得一个新的框。
anchors_per_location x 2的卷积会判断上述获得的新框是否包含物体。
到这里我们可以获得了一些有用的框,这些框会利用anchors_per_location x 2的卷积判断是否存在物体。
实现代码如下:
#------------------------------------#
# 五个不同大小的特征层会传入到
# RPN当中,获得建议框
#------------------------------------#
def rpn_graph(feature_map, anchors_per_location):
#------------------------------------#
# 利用一个3x3卷积进行特征整合,基础的层
#------------------------------------#
shared = Conv2D(512, (3, 3), padding='same', activation='relu', name='rpn_conv_shared')(feature_map)
#------------------------------------#
# batch_size, num_anchors, 2
# 代表这个先验框是否包含物体
# anchor_per_location的默认值是3
# 意味着特征层对图像进行网格的划分后,每个网格上先验框的数量是3
#------------------------------------#
x = Conv2D(anchors_per_location * 2, (1, 1), padding='valid', activation='linear', name='rpn_class_raw')(shared)
# reshape到最后一个维度是2的维度,是一个分类网络,有非常多先验框
rpn_class_logits = Reshape([-1,2])(x)
rpn_probs = Activation("softmax", name="rpn_class_xxx")(rpn_class_logits)
#------------------------------------#
# batch_size, num_anchors, 4
# 这个先验框的调整参数
#------------------------------------#
x = Conv2D(anchors_per_location * 4, (1, 1), padding="valid", activation='linear', name='rpn_bbox_pred')(shared)
rpn_bbox = Reshape([-1, 4])(x)
# 输出包括:
# 先验框是否真实的包含物体
# bbox先验框的调整参数
return [rpn_class_logits, rpn_probs, rpn_bbox]
#------------------------------------#
# 建立建议框网络模型
# RPN模型
#------------------------------------#
def build_rpn_model(anchors_per_location, depth):
# 输入的长和宽都是None,代表输入的有效特征层大小是变化的,256、64等都可以
# 输入的depth是256
input_feature_map = Input(shape=[None, None, depth], name="input_rpn_feature_map")
# 将输入的图像传入到rpn_graph中
outputs = rpn_graph(input_feature_map, anchors_per_location)
return Model([input_feature_map], outputs, name="rpn_model")
2.4 Anchors先验框的获取
先验框就是图像上的一定的区域,这些区域是人为规定好的,这些区域可能包含物体,可能不包含物体,我们网络的预测结果就会判断哪些先验框是包含物体的,然后对先验框进行调整。
在MaskRCNN中,建议框网络的预测结果就会对这些先验框进行调整,获得建议框,并判断哪些先验框是包含物体的。
本节介绍如何获得先验框。
#----------------------------------------------------------#
# Anchors
#----------------------------------------------------------#
def generate_anchors(scales, ratios, shape, feature_stride, anchor_stride):
#----------------------------------------------------------#
# 获得所有框的长度和比例的组合
# 相当于在每一个网格点上获得了两个长方形(1:2)、(2:1)和一个正方形
#----------------------------------------------------------#
scales, ratios = np.meshgrid(np.array(scales), np.array(ratios))
scales = scales.flatten()
ratios = ratios.flatten()
heights = scales / np.sqrt(ratios)
widths = scales * np.sqrt(ratios)
#----------------------------------------------------------#
# 生成网格中心
#----------------------------------------------------------#
shifts_y = np.arange(0, shape[0], anchor_stride) * feature_stride
shifts_x = np.arange(0, shape[1], anchor_stride) * feature_stride
shifts_x, shifts_y = np.meshgrid(shifts_x, shifts_y)
#----------------------------------------------------------#
# 获得先验框的中心和宽高
#----------------------------------------------------------#
box_widths, box_centers_x = np.meshgrid(widths, shifts_x)
box_heights, box_centers_y = np.meshgrid(heights, shifts_y)
#----------------------------------------------------------#
# 更变格式
#----------------------------------------------------------#
# 对先验框的中心堆叠,然后reshape,reshape后的结果代表每一个先验框的中心坐标
box_centers = np.stack([box_centers_y, box_centers_x], axis=2).reshape([-1, 2])
# 对先验框的高和宽堆叠,然后reshape,reshape后的结果代表每一个先验框的高和宽
box_sizes = np.stack([box_heights, box_widths], axis=2).reshape([-1, 2])
#----------------------------------------------------------#
# 计算出(y1, x1, y2, x2)
#----------------------------------------------------------#
boxes = np.concatenate([box_centers - 0.5 * box_sizes, box_centers + 0.5 * box_sizes], axis=1)
return boxes
# 生成特征金字塔先验框
def generate_pyramid_anchors(scales, ratios, feature_shapes, feature_strides, anchor_stride):
""" 生成不同特征层的anchors,并利用concatenate进行堆叠 """
#----------------------------------------------------------#
# Anchors
# [anchor_count, (y1, x1, y2, x2)]
# P2对应的scale是32
# P3对应的scale是64
# P4对应的scale是128
# P5对应的scale是256
# P6对应的scale是512
#----------------------------------------------------------#
anchors = []
# 对scales进行for循环,是传入的anchor_scales,是32、64、128、256、512
# 对应不同特征层上先验框的基础大小,再在此基础上获得调整,获得不同长宽大小的先验框
for i in range(len(scales)):
# ratio的值是0.5、1、2,对应每个网格点上三个先验框
# feature_shapes就是获得的每一个有效特征层的大小,代表我们要将图片分割成多少网格
# feature_strides对应backbone_strides,是4、8、16、32、64
# anchor_stride的值为1
anchors.append(generate_anchors(scales[i], ratios, feature_shapes[i], feature_strides[i], anchor_stride))
return np.concatenate(anchors, axis=0)
def compute_backbone_shapes(config, image_shape):
return np.array( [[int(math.ceil(image_shape[0] / stride)), int(math.ceil(image_shape[1] / stride))] for stride in config.BACKBONE_STRIDES])
# 利用下面的函数获取先验框
def get_anchors(config, image_shape):
# 计算主干特征提取网络获得的有效特征层的shape
# 为了事先放置先验框,我们需要知道网格大小,因此需要先获得有效特征层的shape
backbone_shapes = compute_backbone_shapes(config, image_shape)
anchor_cache = {
}
if not tuple(image_shape) in anchor_cache:
# 将backbone_shapes传入下面的函数
# 生成特征金字塔的先验框
a = generate_pyramid_anchors(
config.RPN_ANCHOR_SCALES,
config.RPN_ANCHOR_RATIOS,
backbone_shapes,
config.BACKBONE_STRIDES,
config.RPN_ANCHOR_STRIDE)
anchor_cache[tuple(image_shape)] = norm_boxes(a, image_shape[:2])
return anchor_cache[tuple(image_shape)]
2.5 先验框调整获得建议框
利用ProposalLayer对先验框解码获取建议框。
#------------------------------------------------------------------#
# 对先验框进行解码,获得先验框解码后的建议框的坐标
# rpn_rois : Batch_size, proposal_count, 4
#------------------------------------------------------------------#
proposal_count = config.POST_NMS_ROIS_TRAINING
rpn_rois = ProposalLayer(proposal_count=proposal_count, nms_threshold=config.RPN_NMS_THRESHOLD, name="ROI", config=config)([rpn_class, rpn_bbox, anchors])
active_class_ids = Lambda(lambda x: parse_image_meta_graph(x)["active_class_ids"])(input_image_meta)
输入参数有三个分别是rpn_class、rpn_bbox、anchors,这里的rpn_class代表所有先验框是否包含物体的置信度,rpn_bbox代表所有先验框的调整参数,anchors之前获得的所有先验框。
其中ProposalLayer的具体代码如下:
#----------------------------------------------------------#
# Proposal Layer
# 该部分代码用于将先验框转化成建议框
#----------------------------------------------------------#
class ProposalLayer(Layer):
def __init__(self, proposal_count, nms_threshold, config=None, **kwargs):
super(ProposalLayer, self).__init__(**kwargs)
self.config = config
self.proposal_count = proposal_count
self.nms_threshold = nms_threshold
def call(self, inputs):
#----------------------------------------------------------#
# 输入的inputs有三个内容
# inputs[0] rpn_class : Batch_size, num_anchors, 2
# inputs[1] rpn_bbox : Batch_size, num_anchors, 4
# inputs[2] anchors : Batch_size, num_anchors, 4
#----------------------------------------------------------#
#----------------------------------------------------------#
# 获得先验框内部是否有物体[Batch_size, num_anchors, 1]
#----------------------------------------------------------#
scores = inputs[0][:, :, 1]
#----------------------------------------------------------#
# 获得先验框的调整参数[batch, num_rois, 4]
#----------------------------------------------------------#
deltas = inputs[1]
#----------------------------------------------------------#
# 获得先验框的坐标
#----------------------------------------------------------#
anchors = inputs[2]
#----------------------------------------------------------#
# RPN_BBOX_STD_DEV[0.1 0.1 0.2 0.2] 改变数量级
#----------------------------------------------------------#
deltas = deltas * np.reshape(self.config.RPN_BBOX_STD_DEV, [1, 1, 4])
#----------------------------------------------------------#
# 筛选出得分前6000个的框
#----------------------------------------------------------#
pre_nms_limit = tf.minimum(self.config.PRE_NMS_LIMIT, tf.shape(anchors)[1])
#----------------------------------------------------------#
# 获得这些框的索引
#----------------------------------------------------------#
ix = tf.nn.top_k(scores, pre_nms_limit, sorted=True, name="top_anchors").indices
#----------------------------------------------------------#
# 获得先验框、及其得分与调整参数
#----------------------------------------------------------#
scores = batch_slice([scores, ix], lambda x, y: tf.gather(x, y), self.config.IMAGES_PER_GPU)
deltas = batch_slice([deltas, ix], lambda x, y: tf.gather(x, y), self.config.IMAGES_PER_GPU)
pre_nms_anchors = batch_slice([anchors, ix], lambda a, x: tf.gather(a, x), self.config.IMAGES_PER_GPU, names=["pre_nms_anchors"])
#----------------------------------------------------------#
# [batch, pre_nms_limit, (y1, x1, y2, x2)]
# 对先验框进行解码
#----------------------------------------------------------#
boxes = batch_slice([pre_nms_anchors, deltas], lambda x, y: apply_box_deltas_graph(x, y), self.config.IMAGES_PER_GPU, names=["refined_anchors"])
#----------------------------------------------------------#
# [batch, pre_nms_limit, (y1, x1, y2, x2)]
# 防止超出图片范围
#----------------------------------------------------------#
window = np.array([0, 0, 1, 1], dtype=np.float32)
boxes = batch_slice(boxes, lambda x: clip_boxes_graph(x, window), self.config.IMAGES_PER_GPU, names=["refined_anchors_clipped"])
#---------------------------------------------------------#
# 在非极大抑制后
# 获得一个shape为[batch, NMS_ROIS, 4]的proposals
#---------------------------------------------------------#
def nms(boxes, scores):
indices = tf.image.non_max_suppression(boxes, scores, self.proposal_count, self.nms_threshold, name="rpn_non_max_suppression")
proposals = tf.gather(boxes, indices)
padding = tf.maximum(self.proposal_count - tf.shape(proposals)[0], 0)
proposals = tf.pad(proposals, [(0, padding), (0, 0)])
return proposals
proposals = batch_slice([boxes, scores], nms, self.config.IMAGES_PER_GPU)
return proposals
def compute_output_shape(self, input_shape):
return (None, self.proposal_count, 4)
其中利用到了下面的函数对建议框的位置和长宽进行调整
#------------------------------------------------------------------#
# 利用先验框调整参数调整先验框,获得建议框的坐标
#------------------------------------------------------------------#
def apply_box_deltas_graph(boxes, deltas):
#---------------------------------------#
# 计算先验框的中心和宽高
#---------------------------------------#
height = boxes[:, 2] - boxes[:, 0]
width = boxes[:, 3] - boxes[:, 1]
center_y = boxes[:, 0] + 0.5 * height
center_x = boxes[:, 1] + 0.5 * width
#---------------------------------------#
# 计算出调整后的先验框的中心和宽高
#---------------------------------------#
center_y += deltas[:, 0] * height
center_x += deltas[:, 1] * width
height *= tf.exp(deltas[:, 2])
width *= tf.exp(deltas[:, 3])
#---------------------------------------#
# 计算左上角和右下角的点的坐标
#---------------------------------------#
y1 = center_y - 0.5 * height
x1 = center_x - 0.5 * width
y2 = y1 + height
x2 = x1 + width
result = tf.stack([y1, x1, y2, x2], axis=1, name="apply_box_deltas_out")
return result
2.6 利用建议框对共享特征层进行截取
ROI Align层的作用就是根据建议框对不同的特征层进行截取。主要代码如下,其功能就是根据建议框的大小,判断建议框属于哪一个特征层,然后利用建议框对对应的特征层进行截取。
#---------------------------------------------------------------#
# ROI Pooling,利用建议框在特征层上进行截取
# x : [batch, num_rois, POOL_SIZE, POOL_SIZE, channels]
# pool_size 是对共享特征层截取后resize后的局部特征层的大小
# rois是初步筛选后的建议框
# image_meta是保存了图片的必要信息
# feature_maps共享特征层
#---------------------------------------------------------------#
x = PyramidROIAlign([pool_size, pool_size], name="roi_align_classifier")([rois, image_meta] + feature_maps)
其中PyramidROIAlign函数的定义如下:
首先获取建议框的坐标、图片信息、特征层。然后根据建议框的大小,判断建议框属于哪一个特征层(较大的特征层比如256x256的,网格划分密集,每一个建议框大小比较小,以此判断)。利用循环对于P2~P5五个特征层进行截取。
#----------------------------------------------------------#
# ROIAlign Layer
# 利用建议框在特征层上截取内容
#----------------------------------------------------------#
class PyramidROIAlign(Layer):
def __init__(self, pool_shape, **kwargs):
super(PyramidROIAlign, self).__init__(**kwargs)
self.pool_shape = tuple(pool_shape)
def call(self, inputs):
#----------------------------------------------------------#
# 获得建议框的坐标
#----------------------------------------------------------#
boxes = inputs[0]
#----------------------------------------------------------#
# image_meta包含了一些必要的图片信息
#----------------------------------------------------------#
image_meta = inputs[1]
#----------------------------------------------------------#
# 取出所有的特征层[batch, height, width, channels]
#----------------------------------------------------------#
feature_maps = inputs[2:]
#----------------------------------------------------------#
# 获得建议框的宽高
#----------------------------------------------------------#
y1, x1, y2, x2 = tf.split(boxes, 4, axis=2)
h = y2 - y1
w = x2 - x1
#----------------------------------------------------------#
# 获得输入进来的图像的大小,对image的内容进行分割
#----------------------------------------------------------#
image_shape = parse_image_meta_graph(image_meta)['image_shape'][0]
#----------------------------------------------------------#
# 通过建议框的大小找到这个建议框属于哪个特征层,第一层256划分区域多建议框较小32
#----------------------------------------------------------#
image_area = tf.cast(image_shape[0] * image_shape[1], tf.float32)
roi_level = log2_graph(tf.sqrt(h * w) / (224.0 / tf.sqrt(image_area)))
roi_level = tf.minimum(5, tf.maximum(2, 4 + tf.cast(tf.round(roi_level), tf.int32)))
# roi_level是每张图片里每个建议框对应的特征层是哪个
roi_level = tf.squeeze(roi_level, 2)
pooled = []
box_to_level = []
# 分别在P2-P5中进行截取
for i, level in enumerate(range(2, 6)):
#-----------------------------------------------#
# 找到每个特征层对应的建议框
# level_boxes存放所有属于该特征层的建议框
#-----------------------------------------------#
ix = tf.where(tf.equal(roi_level, level))
level_boxes = tf.gather_nd(boxes, ix)
box_to_level.append(ix)
#-----------------------------------------------#
# 获得这些建议框所属的图片
#-----------------------------------------------#
box_indices = tf.cast(ix[:, 0], tf.int32)
# 停止梯度下降
level_boxes = tf.stop_gradient(level_boxes)
box_indices = tf.stop_gradient(box_indices)
#--------------------------------------------------------------------------#
# 利用建议框对特征层进行截取
# [batch * num_boxes, pool_height, pool_width, channels]
# box_indices表示是截取哪张图片里的特征层
#--------------------------------------------------------------------------#
pooled.append(tf.image.crop_and_resize(
feature_maps[i], level_boxes, box_indices, self.pool_shape,
method="bilinear"))
pooled = tf.concat(pooled, axis=0)
#--------------------------------------------------------------------------#
# 将顺序和所属的图片进行堆叠
#--------------------------------------------------------------------------#
box_to_level = tf.concat(box_to_level, axis=0)
box_range = tf.expand_dims(tf.range(tf.shape(box_to_level)[0]), 1)
box_to_level = tf.concat([tf.cast(box_to_level, tf.int32), box_range], axis=1)
# box_to_level[:, 0]表示第几张图
# box_to_level[:, 1]表示第几张图里的第几个框
sorting_tensor = box_to_level[:, 0] * 100000 + box_to_level[:, 1]
# 进行排序,将同一张图里的某一些聚集在一起
ix = tf.nn.top_k(sorting_tensor, k=tf.shape(
box_to_level)[0]).indices[::-1]
# 按顺序获得图片的索引
ix = tf.gather(box_to_level[:, 2], ix)
pooled = tf.gather(pooled, ix)
#--------------------------------------------------------------------------#
# 重新reshape为如下
# [batch, num_rois, POOL_SIZE, POOL_SIZE, channels]
#--------------------------------------------------------------------------#
shape = tf.concat([tf.shape(boxes)[:2], tf.shape(pooled)[1:]], axis=0)
pooled = tf.reshape(pooled, shape)
return pooled
2.7 局部公用特征层到预测结果
如何利用调整后的局部特征层获得预测结果
mrcnn_class_logits, mrcnn_class, mrcnn_bbox =\
fpn_classifier_graph(rpn_rois, mrcnn_feature_maps, input_image_meta,
config.POOL_SIZE, config.NUM_CLASSES,
train_bn=config.TRAIN_BN,
fc_layers_size=config.FPN_CLASSIF_FC_LAYERS_SIZE)
#------------------------------------#
# 建立classifier模型,该函数主要实现目标检测功能
# 这个模型的预测结果会调整建议框
# 获得最终的预测框
#------------------------------------#
def fpn_classifier_graph(rois, feature_maps, image_meta,
pool_size, num_classes, train_bn=True,
fc_layers_size=1024):
#---------------------------------------------------------------#
# ROI Pooling,利用建议框在特征层上进行截取
# x : [batch, num_rois, POOL_SIZE, POOL_SIZE, channels],调整后的局部特征层
# pool_size 是对共享特征层截取后resize后的局部特征层的大小
# rois是初步筛选后的建议框
# image_meta是保存了图片的必要信息
# feature_maps共享特征层
#---------------------------------------------------------------#
x = PyramidROIAlign([pool_size, pool_size], name="roi_align_classifier")([rois, image_meta] + feature_maps)
#------------------------------------------------------------------#
# 利用卷积进行特征整合,首先进行7x7的卷积,相当于两次全连接
# x : [batch, num_rois, 1, 1, fc_layers_size]
#------------------------------------------------------------------#
x = TimeDistributed(Conv2D(fc_layers_size, (pool_size, pool_size), padding="valid"), name="mrcnn_class_conv1")(x)
x = TimeDistributed(BatchNormalization(), name='mrcnn_class_bn1')(x, training=train_bn)
x = Activation('relu')(x)
#------------------------------------------------------------------#
# x : [batch, num_rois, 1, 1, fc_layers_size]
#------------------------------------------------------------------#
x = TimeDistributed(Conv2D(fc_layers_size, (1, 1)), name="mrcnn_class_conv2")(x)
x = TimeDistributed(BatchNormalization(), name='mrcnn_class_bn2')(x, training=train_bn)
x = Activation('relu')(x)
#------------------------------------------------------------------#
# x : [batch, num_rois, fc_layers_size]
#------------------------------------------------------------------#
shared = Lambda(lambda x: K.squeeze(K.squeeze(x, 3), 2), name="pool_squeeze")(x)
#------------------------------------------------------------------#
# Classifier head
# 这个的预测结果代表这个先验框内部的物体的种类
# mrcnn_probs : [batch, num_rois, num_classes],每一张图片里,每一个先验框里面,物体的种类
#------------------------------------------------------------------#
mrcnn_class_logits = TimeDistributed(Dense(num_classes), name='mrcnn_class_logits')(shared)
mrcnn_probs = TimeDistributed(Activation("softmax"), name="mrcnn_class")(mrcnn_class_logits)
#------------------------------------------------------------------#
# BBox head
# 这个的预测结果会对先验框进行调整
# mrcnn_bbox : [batch, num_rois, num_classes, 4]
#------------------------------------------------------------------#
x = TimeDistributed(Dense(num_classes * 4, activation='linear'), name='mrcnn_bbox_fc')(shared)
mrcnn_bbox = Reshape((-1, num_classes, 4), name="mrcnn_bbox")(x)
return mrcnn_class_logits, mrcnn_probs, mrcnn_bbox
#----------------------------------------------#
# 建立mask模型
# 这个模型会利用预测框对特征层进行ROIAlign
# 根据截取下来的特征层进行语义分割
#----------------------------------------------#
def build_fpn_mask_graph(rois, feature_maps, image_meta,
pool_size, num_classes, train_bn=True):
#--------------------------------------------------------------------#
# ROI Pooling,利用预测框在特征层上进行截取
# x : batch, num_rois, MASK_POOL_SIZE, MASK_POOL_SIZE, channels
#--------------------------------------------------------------------#
x = PyramidROIAlign([pool_size, pool_size], name="roi_align_mask")([rois, image_meta] + feature_maps)
#--------------------------------------------------------------------#
# x : batch, num_rois, MASK_POOL_SIZE, MASK_POOL_SIZE, 256
#--------------------------------------------------------------------#
x = TimeDistributed(Conv2D(256, (3, 3), padding="same"), name="mrcnn_mask_conv1")(x)
x = TimeDistributed(BatchNormalization(), name='mrcnn_mask_bn1')(x, training=train_bn)
x = Activation('relu')(x)
#--------------------------------------------------------------------#
# x : batch, num_rois, MASK_POOL_SIZE, MASK_POOL_SIZE, 256
#--------------------------------------------------------------------#
x = TimeDistributed(Conv2D(256, (3, 3), padding="same"), name="mrcnn_mask_conv2")(x)
x = TimeDistributed(BatchNormalization(), name='mrcnn_mask_bn2')(x, training=train_bn)
x = Activation('relu')(x)
#--------------------------------------------------------------------#
# x : batch, num_rois, MASK_POOL_SIZE, MASK_POOL_SIZE, 256
#--------------------------------------------------------------------#
x = TimeDistributed(Conv2D(256, (3, 3), padding="same"), name="mrcnn_mask_conv3")(x)
x = TimeDistributed(BatchNormalization(), name='mrcnn_mask_bn3')(x, training=train_bn)
x = Activation('relu')(x)
#--------------------------------------------------------------------#
# x : batch, num_rois, MASK_POOL_SIZE, MASK_POOL_SIZE, 256
#--------------------------------------------------------------------#
x = TimeDistributed(Conv2D(256, (3, 3), padding="same"), name="mrcnn_mask_conv4")(x)
x = TimeDistributed(BatchNormalization(), name='mrcnn_mask_bn4')(x, training=train_bn)
x = Activation('relu')(x)
#--------------------------------------------------------------------#
# x : batch, num_rois, 2xMASK_POOL_SIZE, 2xMASK_POOL_SIZE, 256
#--------------------------------------------------------------------#
x = TimeDistributed(Conv2DTranspose(256, (2, 2), strides=2, activation="relu"), name="mrcnn_mask_deconv")(x)
#--------------------------------------------------------------------#
# 反卷积后再次进行一个1x1卷积调整通道,
# 使其最终数量为numclasses,代表分的类
# x : batch, num_rois, 2xMASK_POOL_SIZE, 2xMASK_POOL_SIZE, numclasses
#--------------------------------------------------------------------#
x = TimeDistributed(Conv2D(num_classes, (1, 1), strides=1, activation="sigmoid"), name="mrcnn_mask")(x)
return x
2.8 建议框调整获得预测框
#------------------------------------------------------------#
# detections : Batch_size, num_detections, 6
# detection_boxes : Batch_size, num_detections, 4
#------------------------------------------------------------#
detections = DetectionLayer(config, name="mrcnn_detection")([rpn_rois, mrcnn_class, mrcnn_bbox, input_image_meta])
detection_boxes = Lambda(lambda x: x[..., :4])(detections)
我们的工作都发生在DetectionLayer四个参数分别是rpn_rois建议框、mrcnn_class建议内部物体的置信度、mrcnn_bbox建议框的调整参数、input_image_meta输入图片的基本信息。
其中DetectionLayer的定义如下:
#----------------------------------------------------------#
# Detection Layer
# 利用classifier的预测结果对建议框进行调整获得预测框
#----------------------------------------------------------#
class DetectionLayer(Layer):
def __init__(self, config=None, **kwargs):
super(DetectionLayer, self).__init__(**kwargs)
self.config = config
def call(self, inputs):
#------------------------------------------------------------------#
# 获得的inputs
# rpn_rois : Batch_size, proposal_count, 4
# mrcnn_class : Batch_size, num_rois, num_classes
# mrcnn_bbox : Batch_size, num_rois, num_classes,
#------------------------------------------------------------------#
rois = inputs[0]
mrcnn_class = inputs[1]
mrcnn_bbox = inputs[2]
image_meta = inputs[3]
#------------------------------------------------------------------#
# 找到window的小数形式,指出原始的图片在调整后(加灰条)图片中的位置
#------------------------------------------------------------------#
m = parse_image_meta_graph(image_meta)
image_shape = m['image_shape'][0]
window = norm_boxes_graph(m['window'], image_shape[:2])
#------------------------------------------------------------------#
# 对每一张图的结果进行解码
#------------------------------------------------------------------#
detections_batch = batch_slice(
[rois, mrcnn_class, mrcnn_bbox, window],
lambda x, y, w, z: refine_detections_graph(x, y, w, z, self.config),
self.config.IMAGES_PER_GPU)
#------------------------------------------------------------#
# 最终输出的shape为
# Batch_size, num_detections, 6]
#------------------------------------------------------------#
return tf.reshape(
detections_batch,
[self.config.BATCH_SIZE, self.config.DETECTION_MAX_INSTANCES, 6])
三、创建自己的数据集
3.1 安装labelme
打开cmd窗口,输入activate tensorflow2激活自己的anaconda环境。
然后安装labelme
pip install labelme
安装完成后直接在命令行输入labelme即可打开。
使用label进行标注
3.2 开始训练
运行json_to_dataset.py将标注的json图像转换为数据集。
在dataset.py中的load_shapes中添加自己的分类,同时在最后的循环中也添加自己的分类。
在train.py的ShapesConfig修改图片大小,IMAGE_MIN_DIM和IMAGE_MAX_DIM两个图片大小可以一样,NUM_CLASSES后面的数字是分的类
本博客文章首先发布于个人博客网站:https://www.mahaofei.com/,欢迎大家访问。
边栏推荐
- Installing and Uninstalling MySQL on Mac
- Excel uses Visual Basic Editor to modify macros
- localhost with 127.0.0.1
- 【云原生】服务行业案例-不可预测的并发场景解决方案
- tiup list
- Xshell命令
- 软件包 - 笔记
- Core Topics under Microservice Architecture (2): Design Principles and Core Topics of Microservice Architecture
- InputStream和OutputStream流的使用
- EST综述:eDNA的多种状态以及在水环境中持久性的认知
猜你喜欢

481-82 (105, 24, 82, 34, 153),

【云原生】灰度发布、蓝绿发布、滚动发布、灰度发布解释

Shell脚本的概念

ISELED---the new choice of ambient lighting scheme

yarn安装详细教程说明、升级教程、修改yarn的全局和缓存目录、yarn基本命令
![[Cloud native] Grayscale release, blue-green release, rolling release, grayscale release explanation](/img/90/f7d85ac655d9206fefbd28e0fc81ba.png)
[Cloud native] Grayscale release, blue-green release, rolling release, grayscale release explanation

(Crypto必备干货)详细分析目前NFT的几大交易市场

About the data synchronization delay of MySQL master-slave replication

Lock wait timeout exceeded solution

(Crypto essential dry goods) Detailed analysis of the current NFT trading markets
随机推荐
tiup clean
GeoServer
TiDB 工具功能概览
元宇宙的前景及四大赛道
Mysql database query is very slow. Besides the index, what else can be caused?
L2-007 Family property (use of vector, set, map)
What is Ts?
Classes and Objects (Part 2)
Installing and Uninstalling MySQL on Mac
数据库日期类型字段设计,应该如何选择?
[Cloud native] Alibaba Cloud ARMS business real-time monitoring
Sentinel
B+树索引页大小是如何确定的?
tiup install
(Popular Science) What is Fractional NFT (Fractional NFT)
100w的数据表比1000w的数据表查询更快吗?
Debug - Notes
Troubleshooting TiUP
How do luxury giants such as GUCCI and LV deploy the metaverse, should other brands keep up?
The Prospects of the Metaverse and the Four Tracks