当前位置:网站首页>垂直搜索
垂直搜索
2022-07-26 08:55:00 【还是转转】
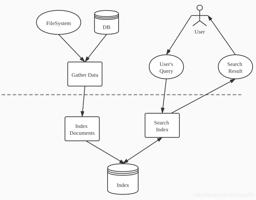
垂直化搜索引擎在分布式系统中是一个非常重要的角色,它既能够满足用户对于全文检索、模糊匹配的需求,解决数据库like查询效率低下的问题,又能够解决分布式环境下,由于采用分库分表,或者使用NoSql数据库,导致无法进行多表关联或者复杂查询的问题。垂直化搜索引擎主要针对企业内部的自有数据的检索。
Lucene
Lucene是Apache旗下的一款高性能、可伸缩的开源的信息检索库。通过Lucene可以十分容易地为应用程序添加文本搜索功能。
这里就不介绍索引,分词等名词了,直接看代码示例。
Demo
依赖库:
<dependency>
<groupId>org.apache.lucene</groupId>
<artifactId>lucene-core</artifactId>
<version>8.0.0</version>
</dependency>
代码示例:
public class SearchDemo {
// 索引路径
private static String INDEX_PATH = "/data/soft/search/index";
// 文件路径
private static String FILE_PATH = "/data/soft/search/demo.txt";
private static void testIndex() throws Exception {
// 需要读入的文件目录
Path fileDoc = Paths.get(FILE_PATH);
// 指定索引位置
Directory directory = FSDirectory.open(Paths.get(INDEX_PATH));
// 创建分词器
Analyzer analyzer = new StandardAnalyzer();
// 写索引配置
IndexWriterConfig config = new IndexWriterConfig(analyzer);
config.setOpenMode(IndexWriterConfig.OpenMode.CREATE);
// IndexWriter是lucene的核心类,用于存储索引
IndexWriter indexWriter = new IndexWriter(directory, config);
// 写入索引
indexDocs(indexWriter);
indexWriter.close();
}
private static void indexDocs(IndexWriter indexWriter) throws IOException {
Document document = new Document();
File file = new File(FILE_PATH);
// 文件名
Field fileName = new StringField("fileName", file.getName(), Store.YES);
// 文件内容
String content = FileUtils.readFileToString(file);
Field fileContent = new TextField("content", content, Store.YES);
document.add(fileName);
document.add(fileContent);
System.out.println("adding files:" + file.getName());
//添加文档
indexWriter.addDocument(document);
}
private static void query(Query query, int maxResult) throws IOException {
Directory directory = FSDirectory.open(Paths.get(INDEX_PATH));
// 索引读取
DirectoryReader directoryReader = DirectoryReader.open(directory);
IndexSearcher indexSearcher = new IndexSearcher(directoryReader);
TopDocs topDocs = indexSearcher.search(query, maxResult);
TotalHits totalHits = topDocs.totalHits;
// 得分文档数组
ScoreDoc[] scoreDocs = topDocs.scoreDocs;
for (ScoreDoc scoreDoc : scoreDocs) {
int docId = scoreDoc.doc;
Document document = directoryReader.document(docId);
System.out.println("fileName: " + document.get("fileName"));
System.out.println("fileContent: " + document.get("content"));
System.out.println("Score: " + scoreDoc.score);
}
}
public static void main(String[] args) {
try {
testIndex();
// 模糊匹配
WildcardQuery query = new WildcardQuery(new Term("content", "*hello*"));
query(query, 10);
} catch (Exception e) {
e.printStackTrace();
}
}
}
其中,demo.txt的内容为:hello world
全文检索
对于非结构化数据的搜索方法有两种,顺序扫描和全文检索。顺序扫描即从头到尾的扫描,如windows系统的搜索文件,linux下的grep命令等,这种方法对于小数据量的文件比较方便,但对于大量文件就不合适了。
对于大量文件的检索,可以使用全文检索。其基本思路是:将非结构化数据中的一部分信息提取出来,重新组织成具有一定结构的数据,然后基于此结构化数据进行搜索。这部分提取出来的结构化数据称之为索引。
全文检索的过程如下:
Index
非结构化数据中存储的信息:文件->字符串,而想要搜索的是:字符串->文件。
如果索引能够保存从字符串到文件的映射,则会大大提高搜索速度。保存这种信息的索引称为反向索引或倒排索引。
假设有100个文档,id为1-100,则倒排索引有如下的结构:
假设现在要搜索包含字符串keyWord1,KeyWord2的文档,则只需要对两个关键词对应的文档链表求交集,得到文档3,35,92三个文档。
通过以上介绍,现在来理解Demo示例代码应该比较容易了:先通过原始数据提取索引,再通过索引查询文档信息。
模糊查询
Lucene全文检索原理是:从每个document中提取出结构化数据,建立索引。最终通过索引进行查询。据此很容易想到,假如将每行数据记录当做一个document,然后提取出需要查询的字段建立索引,就能进行模糊查询了。
将Demo中的示例代码进行改造。首先将索引生成封装到Suggest类中。将testIndex改写成Index方法如下:
private void index(String indexPath, List<SuggestMeta> suggestMetaList) throws IOException {
// 指定索引位置
Directory directory = FSDirectory.open(Paths.get(indexPath));
// 写索引配置
IndexWriterConfig config = new IndexWriterConfig(new IKAnalyzer());
// IndexWriter是lucene的核心类,用于存储索引
IndexWriter indexWriter = new IndexWriter(directory, config);
// 写入索引
indexDocs(indexWriter, suggestMetaList);
indexWriter.close();
}
这里指定中文分词器IKAnalyzer(使用中文分词器需要两个配置文件,后面再说)来创建一个IndexWriteConfig对象,以支持中文分词。然后读取List源数据来创建索引。源数据怎么来?只需要从源文件(或其他方式)中读取,每行数据结构为一个SuggestMeta对象,将所有数据放到list中。最后通过indexDocs方法来实际执行索引生成:
private void indexDocs(IndexWriter indexWriter, List<SuggestMeta> metaList) throws IOException {
for (SuggestMeta suggestMeta : metaList) {
Document document = new Document();
Field id = new StringField("id", suggestMeta.getId(), Field.Store.YES);
Field weight = new DoublePoint("weight", suggestMeta.getWeight());
Field title = new StringField("name", suggestMeta.getWord(), Field.Store.YES);
document.add(id);
document.add(weight);
document.add(title);
indexWriter.addDocument(document);
}
System.out.println("index created");
}
Field有不同的实现,如StringField,DoublePoint,TextField,StoredField等。其中,基本类型的Field一定会被索引,但是不会被分词。查找的时候一定要匹配所有的内容,否则搜索不到。可以通过store字段来指定是否存储。TextField一定会被索引,同时会被分词。StoredField不会被索引,但是会被存储。
如果一个字段要显示到最终的结果中,那么一定要存储,否则就不存储。如果要根据这个字段进行搜索,那么这个字段就必须创建索引。如果一个字段的值是不可分割的,那么就不需要分词。
创建好索引后,通过WildcardQuery来进行模糊查询就可以了。如果要支持中文的话,则需要使用中文分词器IKAnalyzer,依赖库为:
<dependency>
<groupId>com.janeluo</groupId>
<artifactId>ikanalyzer</artifactId>
<version>2012_u6</version>
</dependency>
另外还需要两个配置文件,放到resources目录下。IKAnalyzer.cfg.xml如下:
<?xml version="1.0" encoding="UTF-8"?>
<!DOCTYPE properties SYSTEM "http://java.sun.com/dtd/properties.dtd">
<properties>
<comment>IK Analyzer 扩展配置</comment>
<!--用户可以在这里配置自己的扩展字典
<entry key="ext_dict">ext.dic;</entry>
-->
<!--用户可以在这里配置自己的扩展停止词字典-->
<entry key="ext_stopwords">stopword.dic;</entry>
</properties>
停止词字典stopword.dic如下:
a
an
and
are
as
at
be
but
by
for
if
in
into
is
it
no
not
of
on
or
such
that
the
their
then
there
these
they
this
to
was
will
with
详细代码见:https://github.com/howetong/search
参考资料
[1]. https://www.jianshu.com/p/90451b77cd14
[2]. https://www.jianshu.com/p/c8793a06f5ae
[3]. https://www.jianshu.com/p/98a08a99d6b1
边栏推荐
- 数据库操作技能7
- (1) CTS tradefed test framework environment construction
- Deploy prometheus+grafana monitoring platform
- Learning notes of automatic control principle --- linear discrete system
- Study notes of automatic control principle --- stability analysis of control system
- Overview of motion recognition evaluation
- 深度学习常用激活函数总结
- PAT 甲级 A1034 Head of a Gang
- Web overview and b/s architecture
- Mutual transformation of array structure and tree structure
猜你喜欢

03 exception handling, state keeping, request hook -- 04 large project structure and blueprint

Day06 homework - skill question 7

Web概述和B/S架构

Day06 homework -- skill question 2

Kept dual machine hot standby

tcp 解决short write问题

My meeting of OA project (meeting seating & submission for approval)

Study notes of automatic control principle -- dynamic model of feedback control system

Cat安装和使用

Regular expression: judge whether it conforms to USD format
随机推荐
Study notes of automatic control principle -- correction and synthesis of automatic control system
公告 | FISCO BCOS v3.0-rc4发布,新增Max版,可支撑海量交易上链
Day06 operation -- addition, deletion, modification and query
unity TopDown角色移动控制
谷粒学院的全部学习源码
正则表达式:判断是否符合USD格式
C # use npoi to operate Excel
[search topics] flood coverage of search questions after reading the inevitable meeting
Node-v download and application, ES6 module import and export
zsh: command not found: nvm
Okaleido launched the fusion mining mode, which is the only way for Oka to verify the current output
ext4文件系统打开了DIR_NLINK特性后,link_count超过65000的后使用link_count=1来表示数量不可知
My meeting of OA project (meeting seating & submission for approval)
Cve-2021-21975 VMware SSRF vulnerability recurrence
NFT与数字藏品到底有何区别?
Database operation topic 2
03异常处理,状态保持,请求钩子---04大型项目结构与蓝图
ES6 modular import and export) (realize page nesting)
Web overview and b/s architecture
2022化工自动化控制仪表操作证考试题模拟考试平台操作