当前位置:网站首页>Circuit module analysis exercise 5 (power supply)
Circuit module analysis exercise 5 (power supply)
2022-06-25 23:10:00 【Gutie_ bartholomew】

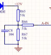
d1,d2,d3 It limits the magnitude and direction of the current ,p and a Is the input power supply ,a-in,vcc Is the output power supply .

The input here is 12v Direct current , adopt r65 and r67 It forms a voltage dividing circuit , Change the current from a-in Output ,r66 It's a current limiting resistor ,c8 It's a filter capacitor .
f1 It is a self-healing fuse , Used to protect circuits
r1 It is used to limit current

This part is ncv4275 Chip and peripheral circuit of the chip , What it does is it takes 12v Voltage converted to 5v voltage (vcc).
tvs1 It is a transient voltage suppression diode (Transient voltage suppression diode) Also known as TVS diode , It is an electronic part for protection , It can protect electrical equipment from voltage spikes introduced by conductors .

Here is vcc Direct supply 5vout
The characteristics of the diode are , Conduct when the positive potential is higher than the negative potential , Otherwise, it will be disconnected , Can protect current only from vcc To 5vout, If the current is reversed, it will be disconnected .
Self recovery fuse , It is an overcurrent electronic protection component , High molecular organic polymers are used under high pressure 、 The high temperature , Under the condition of vulcanization reaction , After adding conductive particle material , It is processed by special technology . Traditional fuse overcurrent protection , Can only protect once , It burns out and needs to be replaced , The self recovery fuse has over-current thermal protection , Automatic recovery dual function .
LDO Linear regulator
LDO Application Summary | Gao Mingfei's blog (gaomf.cn)
NCV4275 - 5.0 V, 450 mA Low-Drop Voltage Regulator (onsemi.com)
Transient voltage suppression diode (Transient voltage suppression diode) Also known as TVS diode , It is an electronic part for protection , It can protect electrical equipment from voltage spikes introduced by conductors .
TVS diode It will be connected in parallel with the circuit to be protected . When the voltage exceeds the sudden collapse level , Direct shunting of excess current .TVS The diode is Clamp , It will suppress excessive voltage exceeding its collapse voltage . When the overvoltage disappears ,TVS Diode will reset automatically , And its absorbed energy is higher than that of similar rated Crowbar circuit It's much bigger. .
TVS Diodes are unidirectional and bidirectional . One way TVS The diode is similar in forward operation Commutator , But its design allows it to withstand a large peak current ,1.5KE The instantaneous power of the series can reach 1500 W.
Bidirectional TVS Diodes can be considered as two of opposite polarity Avalanche diode In series , And then connected in parallel with the circuit to be protected . Although it will be marked as two diodes in the circuit , However, the actual component is to package two diodes in the same package .
TVS Diode over-voltage response will be faster than other over-voltage protection components ( for example Varistor or Gas discharge tube ) Be quick . The actual clamping is only about one picosecond , But because there are wires in the actual circuit inductance , Therefore, the protective element should allow large voltage for a long time . therefore TVS Diodes will be more suitable than other components to protect the circuit from fast , And there are destructive voltage surges . Like many distributed circuits, there are such fast overvoltage surges , It may be caused by internal or external factors , For example, lightning or motor short circuit .
If the transient voltage suppressor is used in an environment exceeding its design conditions , May damage . There are three failure modes for Transient Voltage Suppressors : A short circuit 、 Open the way 、 Element rating drop .
边栏推荐
- 干货丨产品的可行性分析要从哪几个方面入手?
- 2022-2028 global extrusion coating and lamination production line industry research and trend analysis report
- Civil Aviation Administration: by 2025, China will initially build a safe, intelligent, efficient and green aviation logistics system
- 2022年中职组网络安全新赛题
- ES6 -- formal parameter setting initial value, extension operator, iterator, and generating function
- 等价类,边界值,场景法的使用方法和运用场景
- Unity的Ping类使用
- Which PHP open source works deserve attention
- Network security project questions of the first Henan vocational skills competition in 2022
- 建立自己的网站(15)
猜你喜欢

元宇宙标准论坛成立

Ribbon core ⼼ source code analysis

String deformation (string case switching and realization)

ES6 - numerical extension and object extension

2022-2028 global iridium electrode industry research and trend analysis report

Wpewebkit debugging MSE playback

Use apiccloud AVM multi terminal component to quickly realize the search function in the app

1281_FreeRTOS_vTaskDelayUntil实现分析

Fastjson deserialization randomness failed

哪些PHP开源作品值得关注
随机推荐
Eureka core ⼼ source code analysis
2022-2028 global proton exchange membrane hydrogen electrolyzer industry survey and trend analysis report
腾讯《和平精英》新版本将至:新增账号安全保护系统,游戏内违规行为检测升级
Global and Chinese flame retardant ABS industry development trend and market demand analysis report 2022 ~ 2028
Some points to pay attention to when closing mongodb services (as well as related commands when opening)
GStreamer initialization and plugin registry procedures
Flex & Bison 開始
Exclusive or operator simple logic operation a^=b
Another breakthrough! Alibaba cloud enters the Gartner cloud AI developer service Challenger quadrant
Es6-- set
ADB common commands
Unity技术手册 - 生命周期旋转RotationOverLifetime-速度旋转RotationBySpeed-及外力
What do l and R of earphone mean?
2022-2028 global vacuum jacket system industry survey and trend analysis report
Canoe: the fifth simulation project: simulation + test
ES6 - numerical extension and object extension
2022年中职组网络安全新赛题
不荒唐的茶小程序-规则改动
[eosio] eos/wax signature error is_ Canonical (c): signature is not canonical
Does jQuery cache any selectors- Does jQuery do any kind of caching of “selectors”?