当前位置:网站首页>EA&UML日拱一卒-活动图::CallOperationAction(续)
EA&UML日拱一卒-活动图::CallOperationAction(续)
2022-07-29 13:40:00 【51CTO】
UML中的每一种图,每一个符号都是对某种信息的表达,事先了解所要表达的信息非常有助于理解UML中的内容。今天继续昨天的话题,换一个角度说明CallOperationAction。
那么CallOperationAction需要表达那些信息呢?我们以Calculator::solveEquation为例说明。
代码大概是这样:
CalculatorPanel* panel = new CalculatorPanel;
double a = panel->getInput(PARA_A);
....
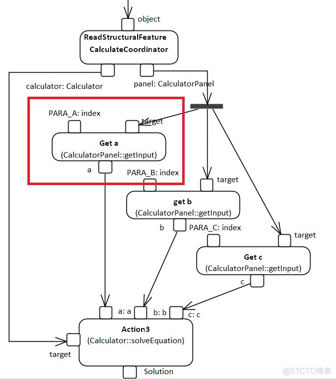
我们主要关注被涂成红色的代码行。它主要包括:
getInput:CalculatorPanel类的getInput方法 PARA_A:用于识别取得对象的系数索引值 panel:这个容易被忽略,它指向本次操作的对象,也就是前文中的宿主。 返回值:传递系数a的值。
CallOperationAction设定的过程其实就是指定上述信息的过程。下面逐项说明设定。
CalculatorPanel::getInput
通过属性对话框中【Call】属性页里的Behaviour项目来选择CalculatorPanel类的getInput方法
panel对象和系数索引值PARA_A
这 两个都是操作的参数,可以通过InputPin传递给CallOperationAction。当然可以逐个定义然后连接数据流。但是EA提供了更方便的 方法:按下【Call】属性页里的【Synchronize with Parameters】将CalculatorPanel::getInput方法的参数同步到CallOperationAction中来,自动生成 InputPin。引脚的内容可以有数据流提供(比如panel),也可以直接指定(比如PARA_A)。
返回值
按下【Call】属性页里的【Add】按钮,在出现的对话框中可以生成新的OutputPin。不知道为什么,EA没有根据操作的返回值自动生成输出引脚。
其他
EA在缺省的情况下不会表示动作的引脚,所以使用上下菜单并选择【Structural Elements】,在出现的对话框中选择显示所有引脚。
也可以按照意愿修改引脚的名称,调整引脚的位置。
经过这些步骤,我们就的到了调用CalculatorPanel类的getInput方法的CallOperationAction。

从图中可以看到接受panel对象,PARA_A值的引脚,输出系数值的引脚,以及表示在括号中的Calculator Panel::getInput方法。
阅读更多更新文章,请扫描下面二维码,关注公众号【面向对象思考】

边栏推荐
猜你喜欢
随机推荐
plsql连接oracle使用完毕之后关闭问题
grid的使用
新来技术总监:谁在用 isXxx 形式定义布尔类型,明天不用来了!
zabbix一键部署脚本----亲测可用
线程池拒绝策略详解
【FreeSwitch开发实践】自定义模块创建与使用
还在开发短信验证码登录?试试(本机号码一键登录)
1184. 欧拉回路
基于降噪自编码器与改进卷积神经网络的采煤机健康状态识别
了解 AQS 底层原理
带你了解一下PHP搭建的电商商城系统
TCP和UDP的基本认识
分布式事务方案
简单了解单例模式
Leetcode67. 二进制求和
企业如何走出固定资产管理的困境?
一文搞懂JS的原型链
超年轻!34岁教授,任985王牌学院副院长!
关闭线程池 shutdown 和 shutdownNow 的区别
抓住这几个关键点,做薪酬数据分析并不难









