当前位置:网站首页>Redis principle and use - Basic Features
Redis principle and use - Basic Features
2022-07-26 09:13:00 【Or turn around】
Last one blog This paper introduces the in redis Distributed installation and cluster mode of , This article will introduce redis Supported data structures , Persistence mode and data expiration strategy .
redis Supported data structures
Redis The supported data structure types are :String( character string ),List( list ),Set( aggregate ),Hash( Hash ),Zset( Ordered set ).
The operations of various data types are as follows :
| increase | Delete | Inquire about | Return length | |
|---|---|---|---|---|
| String | set or mset | del | get | - |
| List | lpush, rpush | lpop, rpop | lrange | llen |
| Hash | hset, hmset | hdel | hget, hkeys, hvals, hgetall | hlen |
| Set | sadd | srem, spop | smembers/sismember | scard |
| Zset | zadd | zrem | zrange | zcard |
Here is a simple example :
Jump watch
Jump watch is redis A core component of , At the same time, it is also widely used in the implementation of various caches .zset The bottom layer of is realized by skipping tables . A jump table is an ordered data structure , It maintains multiple pointers to other nodes in each node , So as to achieve the purpose of fast access to nodes .
The evolution of jump watch
The jump list is evolved on the basis of the ordered linked list . For an ordered list , When looking for an element , Is to find one by one from the beginning , The time complexity is O(n). As shown in the following figure, an ordered linked list :
Since it's orderly , Is there any way to realize binary search of ordered linked list ? The method is to use jump linked list . Extract some nodes from the ordered table , Cache level one index , It makes up the following structure :
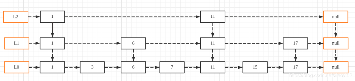
If you want to find elements 11, From L1 Layer of 1 Start , To the right 6, To the right, I found 15, Than 11 Big , That the road is blocked . So I jumped to L0 layer , From below 6 Go to the right , To 7, Until then 11. similarly , The first level index can also extract another level up , Make up a secondary index , as follows :
If you want to find elements 17, You just need to go through 6、15、17 These elements can be found 17 了 .
summary : The jump list is based on the ordered linked list , Exchange space for time , Improved query efficiency . The time complexity of the query is O(logN).
Suppose you extract one element from every two elements , Form a standard jump table , As shown below :
Set the level to k, The additional storage space required is :2^1+2^2+...+2^k = 2^(k+1) - 1, among L1 The number of elements of is 2^k = n/2, be 2^(k+1) = n, The additional storage space required is n-1, So the space complexity is zero O(n).
Insert and delete the skip table
Suppose you want to add an element to the above jump table 8. First , Select a layer at random , decision 8 The number of layers to occupy , for example L1. And then find 8 This element is in the front node of the next two layers , Insert it into the back through the insertion operation of the linked list , As shown in the figure below :
Deletion is similar , First find the elements contained in each layer x The node of , Then use the standard linked list to delete the elements , As shown below :
Redis in zset Why use a skip watch , Instead of using red and black trees ?
- The main operations of ordered sets include :(1) Insert elements ;(2) Remove elements ;(3) Look for the element ;(4) Output all elements in order ;(5) Find all elements in the interval
- Here 5 In one operation , front 4 Red and black trees can be completed , And the time complexity is consistent with the skip table , But the last one , The efficiency of red and black trees is not as high as that of jump tables . Besides , Compared with red and black trees , Jump table implementation is easy and readable .
Redis Persistence
Redis Support RDB and AOF Two persistence mechanisms .
as everyone knows ,redis It's a memory database . The data in memory will be lost when the machine goes down or the process exits . With the persistence mechanism , You can use the previously persistent files for data recovery when restarting .
RDB Persistence
RDB Persistence refers to writing the data set snapshot in memory to disk within a specified time interval . It is Redis The default persistence method . By default, the snapshot file is stored in the current execution redis The root directory of the service dump.rdb in .
When redis After the service is shut down , Memory data is cleared . Turn it on again at this time redis, It will start from dump.rdb Recover data from persistent files . If you will dump.rdb Delete , restart redis You cannot recover data through persistent data files ,redis The data in will be empty .
RDB The relevant configuration of is in redis The configuration file redis.conf in . In the sign SNAPSHOTTING Under the annotated module , You can modify the configuration file settings to trigger snapshot generation . The default configuration is : When 900 In seconds 1 individual key Be modified , perhaps 300 In seconds 10 individual key Be modified , perhaps 60 In seconds 10000 individual key Be modified , It will trigger the generation of snapshots . As shown in the figure below :
If you don't want to synchronize data to the snapshot file , It can be set to save “”. Besides , When executed save,bgsave,flushall,shutdown On command , Snapshot files will also be generated .
Redis Generate RDB The process of snapshot file is :
- Fork A child process acts as a copy of the main process . The main process is responsible for receiving and processing client requests , The subprocess is responsible for writing data in memory to temporary files on disk . After the persistence process is over , This temporary file will be used to replace the old dump.rdb, Here we are , A snapshot is generated .
according to RDB Persistence mechanism , When a snapshot is generated and the next one has not been triggered , At this time, the machine breaks down , Then the last incremental data will be lost .
AOF Persistence
AOF namely append only file,redis Write each received command ( Include flushall command ) All pass write Append function to file appendonly.aof in .
By default redis It's not turned on AOF, You need to put the appendonly no Change item to appendonly yes, Simultaneous closure RDB.appendfsync The configuration item specifies AOF The time for persistence , By default appendfsync everysec, Indicates synchronization every second .
Redis Also on the aof The files are optimized , Mainly refers to when aof When the file size exceeds the set threshold , Will aof File rewriting , Keep only the smallest instruction set that can recover data ( For example, relevant instructions for deleting expired data ), In compressed file size . Of course , Or by order bgrewriteaof Perform manual compression . The default configuration of auto rewrite trigger is as follows :
Mix persistence
actually , Can be RDB and AOF A mixture of . take RDB The content of the file and the incremental AOF Log files are stored together . there AOF Logs are no longer full logs , It's the increment from the beginning of persistence to the end of persistence AOF journal .
RDB and AOF contrast
As mentioned above ,RDB The problem is : When the machine goes down, the incremental data after the last snapshot generation may be lost . and AOF The disadvantage of : Compared with RDB,AOF The volume of the file is larger . When recovering large data sets ,AOF The recovery rate of RDB slow . in addition , According to different synchronization strategies ,AOF It is often slower than RDB, Unless you use the disable synchronization policy .
Redis Key expiration delete
Redis Provides 3 Delete strategy for expired key values in .
- Delete regularly ( Take the initiative )
While setting the key expiration time , Create a timer , Let the timer delete the key when its expiration time comes . - Lazy deletion ( passive )
When querying the key, judge whether it has expired , Delete... If expired , If it does not expire, return . - Delete periodically ( Take the initiative )
Check the database at regular intervals , Delete expiration key .
obviously , Active deletion through the timer is memory friendly , Delete once the data expires , But yes. cpu It's not friendly ; Lazy deletion is not memory friendly , Even if the data is out of date , It will still exist when there is no query , It takes up memory ; Periodic deletion is a compromise between two strategies . Usually , take A combination of periodic deletion and lazy deletion Get up and use . Reclaim a certain amount of memory space by periodically deleting , Then use lazy deletion to reclaim the memory space occupied by the queried expired keys .
Redis The impact of expiration keys on persistence and master-slave synchronization
stay redis During persistence ,RDB In mode, the expired key will not be written to the persistent data file .
Redis adopt RDB When recovering data from persistent files , If it is running in master server mode , The expired keys will not be loaded , Otherwise, it will load .
When the master server deletes the expired key , Will send a message to all slave servers DEL command , Tell to delete the expired key from the server .
Redis Big Key
stay redis in , A string is the largest 512M, A secondary data structure (hash,list,set,zset) You can save about 40 Billion (2^32 - 1) Elements .
But it doesn't actually do that . once value Overvalued , Will appear Big Key problem . about string type , exceed 10kb Namely big key, For other types , The number of elements exceeds 10240 One thought it was big key.
big key The problem is
1. Timeout blockage
operation big key It's usually time consuming . because Redis Single thread features , This long time-consuming may lead to redis Blocking , And then cause the client to block or cause failover .
2. Network congestion
big key It means that the network traffic generated during transmission on the network is large . If each big key by 1mb, The number of client visits per second is 1000, Then the network traffic is 1000mb/s. For smaller network cards , It will be blocked directly .
3. Uneven memory usage
Suppose that redis In the cluster ,key It's evenly distributed . Theoretically, the memory space used should also be uniform . and big key The node will use a large memory space , That is, memory usage is uneven .
4. Expired delete
If set big key The expiration time of , It will be deleted when it expires .big key The deletion of takes a long time , Blocked redis The possibility of (Redis4.0 There is an asynchronous deletion mechanism , better ).
And this deletion will not appear in the slow query of the master node ( Because it is not generated by the client ), But from latency Get from or from a command slave Get from node slow query .
5. It's difficult to move
When need is right big key When migrating ( Such as redis cluster Of slot transfer ), The migration may fail , And it may block redis.
Processing mode
Yes big key To break up . For example, a certain list It's a big key, You can consider dividing barrels . for example :list The element in is int, You can split it according to the last two arrays , Divide into 00~99 this 100 A barrel .
If you can't split , You can consider whether you can use other components to store . It must be used. redis Save the words , Consider migrating out of the cluster , Adopt the active and standby architecture to store .
边栏推荐
- TCP solves the problem of short write
- Database operation skills 7
- 839. 模拟堆
- codeforces dp合集
- Nuxt - 项目打包部署及上线到服务器流程(SSR 服务端渲染)
- ext3文件系统的一个目录下,无法创建子文件夹,但可以创建文件
- 围棋智能机器人阿法狗,阿尔法狗机器人围棋
- Codeworks DP collection
- Store a group of positive and negative numbers respectively, and count the number of 0 -- assembly language implementation
- ext4文件系统打开了DIR_NLINK特性后,link_count超过65000的后使用link_count=1来表示数量不可知
猜你喜欢

TCP solves the problem of short write

Flask project learning (I) -- sayhello

高数 | 武爷『经典系列』每日一题思路及易错点总结

Learning notes of automatic control principle - Performance Analysis of continuous time system

The child and binary tree- open root inversion of polynomials

Li Mu D2L (IV) -- softmax regression

220. Presence of repeating element III
![[leetcode database 1050] actors and directors who have cooperated at least three times (simple question)](/img/ab/bad6b86039384af7b829bef5316923.png)
[leetcode database 1050] actors and directors who have cooperated at least three times (simple question)

Sending and receiving of C serialport

CF1481C Fence Painting
随机推荐
CF1481C Fence Painting
Web overview and b/s architecture
《Datawhale熊猫书》出版了!
十大蓝筹NFT近半年数据横向对比
ext4文件系统打开了DIR_NLINK特性后,link_count超过65000的后使用link_count=1来表示数量不可知
SQL入门——组合表
Introduction to excellent verilog/fpga open source project (30) - brute force MD5
Li Mu D2L (IV) -- softmax regression
滑动窗口、双指针、单调队列、单调栈
“could not build the server_names_hash, you should increase server_names_hash_bucket_size: 32” 问题处理
ext3文件系统的一个目录下,无法创建子文件夹,但可以创建文件
Matlab 绘制阴影误差图
mysql函数
redis原理和使用-安装和分布式配置
高数 | 武爷『经典系列』每日一题思路及易错点总结
Canal 的学习笔记
tornado之多进程服务
ONTAP 9文件系统的限制
JS closure: binding of functions to their lexical environment
Processing of inconsistent week values obtained by PHP and MySQL