当前位置:网站首页>2个NPN三极管组成的恒流电路
2个NPN三极管组成的恒流电路
2022-06-24 21:49:00 【记得诚】
大家好,我是记得诚。
交流群一个读者,问到两个NPN三极管组成的恒流电路,今天简单总结一下,并且仿真看一下带载能力如何。
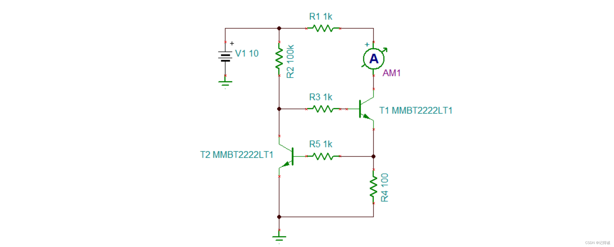
2个NPN组成恒流
T1和T2为两个NPN三极管。R1=1K,用来模拟负载,AM1为电流表,R4=100R为恒流设置电阻。

首先要判断两个三极管工作在何种状态?
假设T1工作在放大区,那么就满足等式Ic=βIb,Ie=Ic+Ib,一般β是几十到几百,忽略Ib,Ie约等于Ic。
根据T2三极管Vbe钳位,知道了T1发射极电压,得出Ie的电流,Ic等于Ie,Ic有了,集电极电压有了,可以算出Vce是合理的,即假设成立,T1工作在发放大区。
同样的道理,T2也是工作在放大区。
T1和T2级联,相互制约,不存在一方工作在饱和区的情况。
我们直接先看仿真结果,然后看工作原理。

3点的电压为T2 BE PN结钳位电压,0.58V,我们所需要的恒流I=Vbe/R4,为5.8mA。
工作原理:
边栏推荐
- Transformers 库的基本使用
- Hands on data analysis data modeling and model evaluation
- 【LeetCode】11、盛最多水的容器
- Tencent has completed the comprehensive cloud launch to build the largest cloud native practice in China
- Basic use of transformers Library
- IPC mechanism
- ‘distutils‘ has no attribute ‘version
- Abnova丨5-甲基胞嘧啶多克隆抗体中英文说明
- String common methods
- 实验5 8254定时/计数器应用实验【微机原理】【实验】
猜你喜欢

JVM指令

After integrating the aurora push plug-in in the uni app, the real machine debugging prompts "the currently running base does not contain the native plug-in [jg-jpush]..." Solutions to problems

Bi-sql Union

leetcode:2104. Subarray range and
![搜索二维矩阵[二分巧用 + 记录不同于插入二分的解法]](/img/c9/afc03afd477bbfdd3c0dc54bacfd2d.png)
搜索二维矩阵[二分巧用 + 记录不同于插入二分的解法]

门店无线音箱造假?索尼回应:产品预留了有线连接接口 复杂场景下可以使用

Bi SQL drop & alter

Abnova丨BSG 单克隆抗体中英文说明

Fatigue liée à l'examen du marché secondaire des médicaments innovants: succès clinique de la phase III et approbation du produit

数组中关于sizeof()和strlen
随机推荐
Elastase instructions in Chinese and English
Bi-sql index
Icml2022 | establishing a continuous time model of counterfactual results using neural control differential equations
Pbcms adding cyclic digital labels
Q1季度逆势增长的华为笔电,正引领PC进入“智慧办公”时代
How to prepare for the last day of tomorrow's exam? Complete compilation of the introduction to the second building test site
MySQL gets the primary key and table structure of the table
AUTOCAD——两种延伸方式
PMP考试“临门一脚”如何踢得漂亮?
多模态数据也能进行MAE?伯克利&谷歌提出M3AE,在图像和文本数据上进行MAE!最优掩蔽率可达75%,显著高于BERT的15%
Ideas and examples of divide and conquer
Transformers 库的基本使用
Reverse ordinal number by merge sort
Abnova丨A4GNT多克隆抗体中英文说明
数组中关于sizeof()和strlen
Unity C# 网络学习(六)——FTP(一)
通达信哪个开户更安全,更好点
Deoxyribonuclease I instructions in Chinese and English
JVM指令
Day 04 - file IO