当前位置:网站首页>Machine learning (11) -- time series analysis
Machine learning (11) -- time series analysis
2022-07-28 09:03:00 【WHJ226】
Catalog
1 Correlation test of time series data
1.3 Autocorrelation analysis and partial autocorrelation analysis
2.2 Simple exponential smoothing method
2.4 Holt-Winters Seasonal forecasting models
3.3.2 Auto search ARIMA Parameters of the model
5 Prophet Models predict time series
5.2 Model establishment and data prediction
6 Multivariate time series ARIMAX Model
6.1 Data preparation and visualization
6.2 ARIMAX Model establishment and prediction
7 Outlier detection of time series data
7.1 Data preparation and visualization
7.2 Time series data outlier detection
Time series data is one of the common data types , Time series analysis is based on stochastic process theory and mathematical statistics , Study the statistical laws followed by time series data , Commonly used in system description 、 Systems analysis 、 Predict the future .
Time series data are mainly based on time sequence , Data collected at equal intervals for the same object , For example, the daily average temperature 、 Daily sales 、 Monthly precipitation, etc . Although the content values described by some sequences are continuous , For example, the change of temperature may be continuous , However, the observation period is not continuous , So it can be considered as discrete time series data .
In a general way , Regular recording of any variable can form a time series . According to the number of sequences studied , Time series data can be divided into univariate time series data and multivariate time series data .
The change of time series may be affected by one or more factors , As a result, its value varies at different times , These factors are the long-term trend 、 Seasonal changes 、 Cyclical fluctuations ( Cyclical fluctuations ) And irregular fluctuations ( Random fluctuations ). Time series analysis mainly includes deterministic change analysis and stochastic change analysis . Deterministic change analysis includes trend change analysis 、 Periodic change analysis 、 Cycle change analysis . The analysis of random changes mainly includes AR、MA、ARMA、ARIMA Model, etc .
First, import the libraries and modules that will be used in this chapter , The procedure is as follows :
## The image shows the problem of Chinese
import matplotlib
matplotlib.rcParams['axes.unicode_minus']=False
import seaborn as sns
sns.set(font= "Kaiti",style="ticks",font_scale=1.4)
## Import the relevant libraries that will be used
import numpy as np
import pandas as pd
import matplotlib.pyplot as plt
from statsmodels.tsa.stattools import *
import statsmodels.api as sm
import statsmodels.formula.api as smf
from statsmodels.tsa.api import SimpleExpSmoothing,Holt,ExponentialSmoothing,AR,ARIMA,ARMA
from statsmodels.graphics.tsaplots import plot_acf, plot_pacf
import pmdarima as pm
from sklearn.metrics import mean_absolute_error
import pyflux as pf
from fbprophet import Prophet
## Ignore reminders
import warnings
warnings.filterwarnings("ignore") The prediction of time series model can be mainly through statsmodels Library tsa Module to complete . For time series data , The common analysis process is as follows :
(1) According to the scatter diagram of time series 、 Whether the recognition sequence such as autocorrelation function and partial autocorrelation function graph is a non random sequence , If it is a non random sequence , Observe its stability .
(2) The nonstationary time series data are smoothed by difference , Until the processed sequence is a stationary non random sequence .
(3) According to the identified features, the corresponding time series model is established .
(4) Parameter estimation , Test for statistical significance .
(5) Hypothesis testing , Judge whether the residual sequence of the model is a white noise sequence .
(6) Use the tested model to predict .
1 Correlation test of time series data
For time series data , The most important test is whether the time series data is white noise data 、 Whether the time series data is stable , And analyze the autocorrelation coefficient and partial autocorrelation coefficient of time series data . If the time series data is white noise data , Explain that there is no useful information . Many analysis methods for time series data , All require the time series data studied to be stable , So judge whether the time series data is stable , And how to transform non-stationary time series data into stationary series data , It is very important to study the modeling of time series data .
1.1 White noise test
This section will use two time series data for relevant inspection and analysis , First, read the data and visualize the two sets of time series using a line graph , After running the following program , The result is shown in Fig. 6-1 Shown .
File extraction :
link :https://pan.baidu.com/s/1EJEOq_FuJpf2y2Rw-lcC5g
Extraction code :whj6
## Read time series data , The data contains :X1 For aircraft passenger data ,X2 For a set of random data
df = pd.read_csv("E:/PYTHON/timeserise.csv")
## Check the trend of data
df.plot(kind = "line",figsize = (10,6))
plt.grid()
plt.title(" Timing data ")
plt.show()The operation results are as follows :

chart 6-1 The fluctuation of the sequence
If a sequence is White noise ( That is, independent and identically distributed random data ), Then there is no need to establish a time series model to predict , Because predicting random numbers is meaningless . Therefore, before establishing time series analysis , It needs to be tested for white noise first .
frequently-used The white noise test method is Ljung-Box test ( abbreviation LB test ), The original hypothesis and alternative hypothesis are HO: The number of delay periods is less than or equal to m The sequences of periods are independent of each other ( The sequence is white noise ); H1: The number of delay periods is less than or equal to m There is correlation between the sequences of periods ( The sequence is not white noise ). Ljung-Box The test can be used sm.stats.diagnostic.acorr_ljungbox() function , White noise test is performed on two sequences , The procedure is as follows :
## White noise test Ljung-Box test
## This test is used to check whether the sequence is random , If it's a random sequence , Then there is no relationship between their values
## Use LB Test to check whether the sequence is white noise , The original assumption is that the sequences are independent of each other within the number of delay periods .
lags = [4,8,16,32]
LB = sm.stats.diagnostic.acorr_ljungbox(df["X1"],lags = lags,return_df = True)
print(" Sequence X1 The results of the test :\n",LB)
LB = sm.stats.diagnostic.acorr_ljungbox(df["X2"],lags = lags,return_df = True)
print(" Sequence X2 The results of the test :\n",LB)
## If P Less than 0.05, It indicates that the sequences are not independent , Not white noise The operation results are as follows :
Sequence X1 The results of the test :
lb_stat lb_pvalue
4 427.738684 2.817731e-91
8 709.484498 6.496271e-148
16 1289.037076 1.137910e-264
32 1792.523003 0.000000e+00
Sequence X2 The results of the test :
lb_stat lb_pvalue
4 1.822771 0.768314
8 8.452830 0.390531
16 15.508599 0.487750
32 28.717743 0.633459As can be seen from the above results , The delay order is [4,8,16,32] Under the circumstances , Sequence X1 Of LB test P The values are all less than 0.05, It shows that the original assumption that the sequence is white noise can be rejected , It is considered that this data is not random data , That is, the data is not random , There are rules to follow , It has analytical value . And the sequence X2 Of LB test P All values are greater than 0.05, It shows that the sequence is white noise , There is no analytical value .
1.2 Stability test
Whether the time series is stable , It is very important to choose the mathematical model of prediction . If a set of time series data is stable , You can directly use the autoregressive moving average model (ARMA) To make predictions , If the data is unstable , We need to try to establish a differential moving autoregressive average model (ARIMA) And so on .
There are two test methods to judge whether the sequence is stable : One is to make a judgment according to the characteristics shown in the sequence diagram and autocorrelation diagram ; The other is to construct test statistics for hypothesis testing , Such as unit root test . The first method is subjective , The second method is objective judgment .
The commonly used unit root test method is ADF test , It can test the existence of unit roots in time series , The original hypothesis and alternative hypothesis tested are HO: The sequence is nonstationary ( A sequence has a unit root ); H1: The sequence is stationary ( Sequence has no unit root ).
Python in sm.tsa Modular adfuller() function Unit root test can be carried out , For sequence X1 and X2 The following procedure can be used for unit root inspection .
## Unit root test of sequence , That is to test the stationarity of the sequence
dftest = adfuller(df["X2"],autolag='BIC')
dfoutput = pd.Series(dftest[0:4], index=['adf','p-value','usedlag','Number of Observations Used'])
print("X2 Unit root test results :\n",dfoutput)
dftest = adfuller(df["X1"],autolag='BIC')
dfoutput = pd.Series(dftest[0:4], index=['adf','p-value','usedlag','Number of Observations Used'])
print("X1 Unit root test results :\n",dfoutput)
## Yes X1 The sequence after the first-order difference is tested
X1diff = df["X1"].diff().dropna()
dftest = adfuller(X1diff,autolag='BIC')
dfoutput = pd.Series(dftest[0:4], index=['adf','p-value','usedlag','Number of Observations Used'])
print("X1 First order difference unit root test results :\n",dfoutput)
## After the first order difference P Greater than 0.05, Less than 0.1, It can be considered as stable The operation results are as follows :
X2 Unit root test results :
adf -1.124298e+01
p-value 1.788000e-20
usedlag 0.000000e+00
Number of Observations Used 1.430000e+02
dtype: float64
X1 Unit root test results :
adf 0.815369
p-value 0.991880
usedlag 13.000000
Number of Observations Used 130.000000
dtype: float64
X1 First order difference unit root test results :
adf -2.829267
p-value 0.054213
usedlag 12.000000
Number of Observations Used 130.000000
dtype: float64 From the output of the unit root test above, we can find , Sequence X2 The test of P Less than 0.05, explain X2 Is a stationary time series ( Note that this sequence belongs to white noise , White noise sequence is a stationary sequence ). For sequence X1 Unit root test of , It can be found that P The value is much greater than 0.05, It shows that it is actually unstable , And for its first-order difference results can be found , After the first order difference P Greater than 0.05, But less than 0.1, It can be considered as a stationary sequence .
For the stability test of data , You can also use KPSS test , The original assumption is that the detected sequence is stable . This test can use kpss() function To complete , The procedure of using this function to check the sequence is as follows :
## KPSS The original hypothesis of the test is : Sequence x It's smooth .
## On the sequence X2 Use KPSS Test for stationarity
dfkpss = kpss(df["X2"])
dfoutput = pd.Series(dfkpss[0:3], index=["kpss_stat"," p-value"," usedlag"])
print("X2 KPSS Test results :\n",dfoutput)
## Accept the original assumption that the sequence is stable
## On the sequence X1 Use KPSS Test for stationarity
dfkpss = kpss(df["X1"])
dfoutput = pd.Series(dfkpss[0:3], index=["kpss_stat"," p-value"," usedlag"])
print("X1 KPSS Test results :\n",dfoutput)
## Reject the original assumption that the sequence is stable
## On the sequence X1 Use KPSS Test for stationarity
dfkpss = kpss(X1diff)
dfoutput = pd.Series(dfkpss[0:3], index=["kpss_stat"," p-value"," usedlag"])
print("X1 First order difference KPSS Test results :\n",dfoutput)
## Accept the original assumption that the sequence is stable The operation results are as follows :
X2 KPSS Test results :
kpss_stat 0.087559
p-value 0.100000
usedlag 14.000000
dtype: float64
X1 KPSS Test results :
kpss_stat 1.052175
p-value 0.010000
usedlag 14.000000
dtype: float64
X1 First order difference KPSS Test results :
kpss_stat 0.05301
p-value 0.10000
usedlag 14.00000
dtype: float64 From the output inspection results, we can know , Sequence X2 It's a stationary sequence , Sequence X1 Is an unstable sequence ,X1 The sequence after the first-order difference is a stationary sequence .
For time series ARIMA(p,d,g) Model , Parameters d It can be determined by the number of differences , You can also use pm.arima Modular ndiffs() Function to determine . If the sequence is established ARIMA The model can use the following procedure to determine parameters d The value of :
## test ARIMA Parameters of the model d
X1d = pm.arima.ndiffs(df["X1"], alpha=0.05, test="kpss", max_d=3)
print(" Use KPSS Method pair sequence X1 Parameters of d Take value to predict ,d = ",X1d)
X1diffd = pm.arima.ndiffs(X1diff, alpha=0.05, test="kpss", max_d=3)
print(" Use KPSS Method pair sequence X1 Parameters after first-order difference d Take value to predict ,d = ",X1diffd)
X2d = pm.arima.ndiffs(df["X2"], alpha=0.05, test="kpss", max_d=3)
print(" Use KPSS Method pair sequence X2 Parameters of d Take value to predict ,d = ",X2d)The operation results are as follows :
Use KPSS Method pair sequence X1 Parameters of d Take value to predict ,d = 1
Use KPSS Method pair sequence X1 Parameters after first-order difference d Take value to predict ,d = 0
Use KPSS Method pair sequence X1 Parameters of d Take value to predict ,d = 0From the output results, we can find , Parameters obtained for Stationary Sequences d The value is 0, For unstable time series X1 Its parameters d The prediction result of is 1.
For time series SARIMA Model , There is also a seasonal cyclostationarity parameter D You need to determine , You can also use pm.arima Module nsdiffs() Function to determine , An example of a program using this function is as follows :
## test SARIMA Seasonal order of model parameters D
X1d = pm.arima.nsdiffs(df["X1"], 12, max_D=2)
print(" On the sequence X1 Seasonal order of D Take value to predict ,D = ",X1d)
X1diffd = pm.arima.nsdiffs(X1diff, 12, max_D=2)
print(" Sequence X1 Seasonal order after first-order difference D Take value to predict ,D = ",X1diffd)The operation results are as follows :
On the sequence X1 Seasonal order of D Take value to predict ,D = 1
Sequence X1 Seasonal order after first-order difference D Take value to predict ,D = 1From the output of the program, we can find , Sequence X1 And sequence X1 The sequence after the first-order difference , The inspection results are D=1.
1.3 Autocorrelation analysis and partial autocorrelation analysis
Autocorrelation analysis and partial autocorrelation analysis , It's used to determine ARMA(p,q) Two parameters in the model p and g One way , stay After determining that the sequence is a stationary non white noise sequence , It can be analyzed by the value of autocorrelation coefficient and partial autocorrelation coefficient of the sequence The truncation of the sequence .
For a time series
, If the autocorrelation coefficient of the sample ACF It's not equal to 0, Until the lag period s=q, And lag period s>q when ACF Almost as 0, Then it can be considered that the real data generation process is MA(q). If the partial autocorrelation coefficient of the sample PACF It's not equal to 0, Until the lag period s=p, And lag period s>p when PACF Almost as 0, Then it can be considered as a real data generator The completion process is AR(p). More generally , According to the sample ACF and PACF The performance of the , A more suitable ARMA(p,g) Model . surface 6-1 It shows how to determine the parameters in the model p and q.

For the autocorrelation coefficient and partial autocorrelation coefficient of time series , have access to plot_acf() Functions and plot_pacf() Letter Number for visualization , Run the following program to get the time series X2 Autocorrelation coefficient and partial autocorrelation coefficient of , Got The result is shown in Fig. 6-2 Shown .
## For random sequences X2 Visualize autocorrelation and partial correlation analysis
fig = plt.figure(figsize=(16,5))
plt.subplot(1,3,1)
plt.plot(df["X2"],"r-")
plt.grid()
plt.title("X2 Sequence fluctuation ")
ax = fig.add_subplot(1,3,2)
plot_acf(df["X2"], lags=60,ax = ax)
plt.grid()
ax = fig.add_subplot(1,3,3)
plot_pacf(df["X2"], lags=60,ax = ax)
plt.grid()
plt.tight_layout()
plt.show()
# Lag in the image 0 Express your relevance to yourself , Equal to 1. Not used to determine p and q.The operation results are as follows :

chart 6-2 X2 Autocorrelation coefficient and partial autocorrelation coefficient
From the picture 6-2 Can be found in , For the stationary sequence of white noise , Parameters p and g All values of can be 0.
Using the following procedure, the sequence can be X1 Visualize autocorrelation analysis , The result is shown in Fig. 6-3 Shown .
## For non random sequences X1 Visualize autocorrelation and partial correlation analysis
fig = plt.figure(figsize=(16,5))
plt.subplot(1,3,1)
plt.plot(df["X1"],"r-")
plt.grid()
plt.title("X1 Sequence fluctuation ")
ax = fig.add_subplot(1,3,2)
plot_acf(df["X1"], lags=60,ax = ax)
plt.grid()
ax = fig.add_subplot(1,3,3)
plot_pacf(df["X1"], lags=60,ax = ax)
plt.ylim([-1,1])
plt.grid()
plt.tight_layout()
plt.show()The operation results are as follows :

chart 6-3 X1 Autocorrelation coefficient and partial autocorrelation coefficient
From the picture 6-3 Can be found in , Sequence X1 Have a certain periodicity .
For sequence X1 The sequence after the first-order difference , Its autocorrelation and partial autocorrelation analysis visualization can use the following program , The result after running is shown in the figure 6-4 Shown .
## For non random sequences X1 The sequence after the first-order difference is visualized by autocorrelation and partial correlation analysis
fig = plt.figure(figsize=(16,5))
plt.subplot(1,3,1)
plt.plot(X1diff,"r-")
plt.grid()
plt.title("X1 The sequence fluctuates after the first-order difference ")
ax = fig.add_subplot(1,3,2)
plot_acf(X1diff, lags=60,ax = ax)
plt.grid()
ax = fig.add_subplot(1,3,3)
plot_pacf(X1diff, lags=60,ax = ax)
plt.grid()
plt.tight_layout()
plt.show()
#ARMA(p,q) in , Lag of autocorrelation coefficient , Corresponding to the parameter q; The lag of partial correlation coefficient corresponds to the parameter p.The operation results are as follows :

chart 6-4 X1 Autocorrelation coefficient and partial autocorrelation coefficient after first-order difference
From the picture 6-4 Can be found in , Sequence X1 The first-order difference also has a certain periodicity .
pm.arima Modular decompose() Function can decompose time series data , Using parameter multiplicative The decomposition result of multiplication model can be obtained , Using parameter additive The decomposition result of the addition model can be obtained . Run the following program A pair of sequences can be obtained X1 The result of decomposition of multiplicative model , The visualization results are shown in the figure 6-5 Shown .
## Decomposition of time series
## By observing the sequence X1, It can be found that it has an upward trend , There is also a cyclical trend , So the sequence can be decomposed
## Use the multiplication model to decompose the result ( It is usually applicable to the sequence with growth trend )
X1decomp = pm.arima.decompose(df["X1"].values,"multiplicative", m=12)
## Visualize the result of decomposition
ax = pm.utils.decomposed_plot(X1decomp,figure_kwargs = {"figsize": (10, 6)},
show=False)
ax[0].set_title(" Decomposition result of multiplication model ")
plt.show()
The operation results are as follows :

chart 6-5 Sequence X1 The decomposition result of
By observing the sequence X1 The decomposition result of , It can be found that it has an upward trend , There are also cyclical trends
Use the following procedure to sequence X1 The sequence after the first-order difference is decomposed by the addition model , The result of the program running is shown in the figure 6-6 Shown .
## Use the addition model to decompose the result ( It is usually applicable to the series of stable trends )
X1decomp = pm.arima.decompose(X1diff.values,"additive", m=12)
## Visualize the result of decomposition
ax = pm.utils.decomposed_plot(X1decomp,figure_kwargs = {"figsize": (10, 6)},
show=False)
ax[0].set_title(" Decomposition result of additive model ")
plt.show()The operation results are as follows :

chart 6-6 Sequence X1 The decomposition result after the first-order difference
2 Moving average algorithm
Moving average algorithm is a simple and effective time series prediction method , The basic idea is this : According to the time series, we can deduce move , Calculate the chronological average value containing a certain number of items in turn , To reflect long-term trends . The simplest of the prediction methods is the simple moving average Average method and simple exponential smoothing method , The more complex ones are Holt linear trend method and Holt-Winters Seasonal prediction model method .
This section will use the previously imported time series X1, Combined with a variety of moving average algorithms to model and predict , Modeling will Behind the data 24 Samples as test sets , Take the previous samples as the training set , The data segmentation procedure is as follows , After the program runs The results are shown in the figure 6-7 Shown . The training set contains 120 Samples , The test set contains 24 Samples .
## Data preparation
## On the sequence X1 Segmentation , hinder 24 Data for test set
train = pd.DataFrame(df["X1"][0:120])
test = pd.DataFrame(df["X1"][120:])
## Visualize the data after segmentation
train["X1"].plot(figsize=(14,7), title= " Passenger volume data ",label = "X1 train")
test["X1"].plot(label = "X1 test")
plt.legend()
plt.grid()
plt.show()
print(train.shape)
print(test.shape)
df["X1"].shapeThe operation results are as follows :
(120, 1)
(24, 1)
(144,)
chart 6-7 Division of training set and test set
2.1 Simple moving average
In the simple moving average method, the weight of each element is equal .Python Time series can be used in rolling() and mean() Methods to calculate and predict , The procedure for predicting the segmented sequence is as follows , In the program, the training set 、 Test sets and predictions According to the visual comparative analysis , rolling(24).mean() Means to calculate the latest 24 The average of the data , As the data to be predicted Result , The result of the program running is shown in the figure 6-8 Shown .
## Simple moving average prediction
y_hat_avg = test.copy(deep = False)
y_hat_avg["moving_avg_forecast"] = train["X1"].rolling(24).mean().iloc[-1]
## Visualize the prediction results
plt.figure(figsize=(14,7))
train["X1"].plot(figsize=(14,7),label = "X1 train")
test["X1"].plot(label = "X1 test")
y_hat_avg["moving_avg_forecast"].plot(style="g--o", lw=2,
label=" Moving average forecast ")
plt.legend()
plt.grid()
plt.title(" Simple moving average prediction ")
plt.show()The operation results are as follows :

chart 6-8 The result predicted by the simple moving average method
From the picture 6-8 Can be found in , The effect of using simple moving average method to predict data is not good , The average absolute value error on the test set can be calculated using the following program , It can be seen that the error of the average absolute value is 82.55.
## Calculate the error between the predicted result and the real value
print(" Prediction absolute error :",mean_absolute_error(test["X1"],y_hat_avg["moving_avg_forecast"]))The operation results are as follows :
Prediction absolute error : 82.552083333333362.2 Simple exponential smoothing method
Simple exponential smoothing is also called exponential moving average , It's a exponentially decreasing weighted moving average . The weight of each data varies with time Exponential decline , The more recent the data, the greater the weight , But older data also give a certain weight . stay Python Can be used in SimpleExpSmoothing() Function modeling and prediction of simple exponential smoothing method for time series data , For the segmented sequence The procedure for prediction is as follows . In the following procedure , Two exponential smoothing models are obtained through training , Respectively corresponding to the parameter smoothing_level=0.15 and smoothing_level=0.5. At the same time, the training set 、 The test set is compared with the predicted data visualization , The result of the program running is shown in the figure 6-9 Shown .
## Data preparation
y_hat_avg = test.copy(deep = False)
## model building
model1 = SimpleExpSmoothing(train["X1"].values).fit(smoothing_level=0.15)
y_hat_avg["exp_smooth_forecast1"] = model1.forecast(len(test))
model2 = SimpleExpSmoothing(train["X1"].values).fit(smoothing_level=0.5)
y_hat_avg["exp_smooth_forecast2"] = model2.forecast(len(test))
## Visualize the prediction results
plt.figure(figsize=(14,7))
train["X1"].plot(figsize=(14,7),label = "X1 train")
test["X1"].plot(label = "X1 test")
y_hat_avg["exp_smooth_forecast1"].plot(style="g--o", lw=2,
label="smoothing_level=0.15")
y_hat_avg["exp_smooth_forecast2"].plot(style="g--s", lw=2,
label="smoothing_level=0.5")
plt.legend()
plt.grid()
plt.title(" Simple exponential smoothing prediction ")
plt.show()
## Calculate the error between the predicted result and the real value
print("smoothing_level=0.15, Prediction absolute error :",
mean_absolute_error(test["X1"],y_hat_avg["exp_smooth_forecast1"]))
print("smoothing_level=0.5, Prediction absolute error :",
mean_absolute_error(test["X1"],y_hat_avg["exp_smooth_forecast2"]))The operation results are as follows :
smoothing_level=0.15, Prediction absolute error : 81.10115706423566
smoothing_level=0.5, Prediction absolute error : 106.813228720506
chart 6-9 Prediction results of simple exponential smoothing method
From the output results and graphs 6-9 Can be found in , Parameters smoothing_level=0.15 The model prediction effect obtained , Ratio parameter smoothing_level=0.5 The prediction effect of the obtained model is better . But the model obtained by exponential smoothing , The prediction effect is still Poor .
2.3 Holt linear trend method
holt (Holt) Linear trend method is an extended simple exponential smoothing method , It allows the prediction of data with trend changes , therefore Better prediction results may be obtained for the series with trend changes .Python Can be used in Holt() Function to Holt the time series (Holt) Modeling and prediction of linear trend method , And you can use smoothing_level and smoothing_slope Two parameters control the fitting of the model . The procedure for predicting the segmented sequence is as follows , In the program, two were trained holt (Holt) Linear trend method model , The corresponding parameters are smoothing_level=0.15, smoothing_slope=0.05 and smoothing_level=0.15、 smoothing_slope=0.25. The program will also include training sets 、 Test sets and prediction data are entered Visualization , The result of the program running is shown in the figure 6-10 Shown .
## Data preparation
y_hat_avg = test.copy(deep = False)
## model building
model1 = Holt(train["X1"].values).fit(smoothing_level=0.1,
smoothing_slope = 0.05)
y_hat_avg["holt_forecast1"] = model1.forecast(len(test))
model2 = Holt(train["X1"].values).fit(smoothing_level=0.1,
smoothing_slope = 0.25)
y_hat_avg["holt_forecast2"] = model2.forecast(len(test))
## Visualize the prediction results
plt.figure(figsize=(14,7))
train["X1"].plot(figsize=(14,7),label = "X1 train")
test["X1"].plot(label = "X1 test")
y_hat_avg["holt_forecast1"].plot(style="g--o", lw=2,
label="Holt Linear trend method (1)")
y_hat_avg["holt_forecast2"].plot(style="g--s", lw=2,
label="Holt Linear trend method (2)")
plt.legend()
plt.grid()
plt.title("Holt Linear trend prediction ")
plt.show()
## Calculate the error between the predicted result and the real value
print("smoothing_slope = 0.05, Prediction absolute error :",
mean_absolute_error(test["X1"],y_hat_avg["holt_forecast1"]))
print("smoothing_slope = 0.25, Prediction absolute error :",
mean_absolute_error(test["X1"],y_hat_avg["holt_forecast2"]))The operation results are as follows :
smoothing_slope = 0.05, Prediction absolute error : 54.727467142360275
smoothing_slope = 0.25, Prediction absolute error : 69.79052992788556
chart 6-10 Prediction results of Holt linear trend method
From the output results and graphs 6-10 Can be found in , Using parameter smoothing_level=0.15, smoothing_ slope=0.05 The prediction effect of the obtained model is better , Moreover, the prediction effect of the two Holt linear trend models is better than that of the moving average method Is much better .
2.4 Holt-Winters Seasonal forecasting models
Holt-Winters Seasonal prediction model is also called cubic exponential smoothing method , It can be applied to Data for better prediction and modeling , Yes, Holt (Holt) Further extension of linear trend method .Python Can be used in ExponentialSmoothing() Function to model and predict time series , And you can use seasonal_periods Parameters Specify the seasonal periodicity of the data , So as to control the fitting of the model . The procedure for predicting the segmented sequence is as follows , In the program Training gained Holt-Winters Seasonal forecasting models , At the same time, the training set in the program 、 The test set and prediction data are compared and visualized , The result of the program running is shown in the figure 6-11 Shown .
## Data preparation
y_hat_avg = test.copy(deep = False)
## model building
model1 = ExponentialSmoothing(train["X1"].values,
seasonal_periods=12, # Periodicity is 12
trend="add", seasonal="add").fit()
y_hat_avg["holt_winter_forecast1"] = model1.forecast(len(test))
## Visualize the prediction results
plt.figure(figsize=(14,7))
train["X1"].plot(figsize=(14,7),label = "X1 train")
test["X1"].plot(label = "X1 test")
y_hat_avg["holt_winter_forecast1"].plot(style="g--o", lw=2,
label="Holt-Winters")
plt.legend()
plt.grid()
plt.title("Holt-Winters Seasonal forecasting models ")
plt.show()
## Calculate the error between the predicted result and the real value
print("Holt-Winters Seasonal forecasting models , Prediction absolute error :",
mean_absolute_error(test["X1"],y_hat_avg["holt_winter_forecast1"]))The operation results are as follows :
Holt-Winters Seasonal forecasting models , Prediction absolute error : 30.06821059070873
chart 6-11 Holt-Winters Seasonal prediction model prediction results
From the output results and graphs 6-11 Can be found in ,Holt-Winters The prediction effect of seasonal prediction model predicts the sequence well The periodic trend and linear growth trend of the column , The average absolute value error on the test set is 30.068, It is pre Test the best model .
3 ARIMA Model
Differential autoregressive moving average model (Auto-Regressive Integrated Moving Average, ARIMA ) It's bad Divide operation and ARMA Combination of models , That is, if any non-stationary sequence can be stabilized by the difference of appropriate order , You can do that. Sequence fitting after difference ARMA Model .ARMA The model is mainly aimed at the stationary unary time series . This section will introduce Use AR Model 、ARMA Models and ARIMA Model for the previous time series X1 When fitting , Comparative analysis is not The fitting effect obtained by the same model .
3.1 AR Model
Use AR Model for time series X1 When making predictions , After the visualization of partial autocorrelation coefficient of the previous sequence , Use AR(2) Models can model sequences , Use ARMA() The procedure of function modeling is as follows . Note the parameters in this function order=(2,0), Said the use of AR(2) The model trains the data .
## Pay attention to passenger data X1, Use AR Models or ARMA The model predicts , Not very suitable ,
## Here is the use of AR and ARMA The purpose of model prediction is mainly to compare with better model prediction results
## Use AR The model predicts the passenger data
## After the visualization of partial correlation coefficient of the previous sequence , Use AR(2) Models can model sequences
## Data preparation
y_hat = test.copy(deep = False)
## model building
ar_model = ARMA(train["X1"].values,order = (2,0)).fit()
## Output the results of the fitting model
print(ar_model.summary())
## AIC=1141.989;BIC= 1153.138; The two coefficients are significant The operation results are as follows :
ARMA Model Results
==============================================================================
Dep. Variable: y No. Observations: 120
Model: ARMA(2, 0) Log Likelihood -566.994
Method: css-mle S.D. of innovations 26.976
Date: Thu, 23 Jul 2020 AIC 1141.989
Time: 16:05:02 BIC 1153.138
Sample: 0 HQIC 1146.517
==============================================================================
coef std err z P>|z| [0.025 0.975]
------------------------------------------------------------------------------
const 243.4434 39.119 6.223 0.000 166.771 320.116
ar.L1.y 1.2573 0.086 14.568 0.000 1.088 1.426
ar.L2.y -0.3152 0.087 -3.623 0.000 -0.486 -0.145
Roots
=============================================================================
Real Imaginary Modulus Frequency
-----------------------------------------------------------------------------
AR.1 1.0973 +0.0000j 1.0973 0.0000
AR.2 2.8911 +0.0000j 2.8911 0.0000
----------------------------------------------------------------------------- From the output of the model, we can find ,AR(2) Model AIC=1141.989、BIC=1153.138, And two departments The numbers are significant . in the light of AR(2) The model uses the training results of the training set , The fitting residual can be visually analyzed .
The following program visualizes the change of fitting residuals and the normality test of residuals Q-Q chart , The result of the program running is shown in the figure 6-12 Shown .
## Check the fitting residual distribution of the model
fig = plt.figure(figsize=(12,5))
ax = fig.add_subplot(1,2,1)
plt.plot(ar_model.resid)
plt.title("AR(2) Residual curve ")
## Check whether the residual conforms to the positive distribution
ax = fig.add_subplot(1,2,2)
sm.qqplot(ar_model.resid, line='q', ax=ax)
plt.title("AR(2) residual Q-Q chart ")
plt.tight_layout()
plt.show()The operation results are as follows :

chart 6-12 Distribution of residuals
From the picture 6-12 Can be found in , The distribution of fitting residuals is not normal , It shows that the effective information in the data is not sufficient Explore . For this AR(2) The prediction of the model to the test set , You can use the following program for visualization , The result of the program running is shown in the figure 6-13 Shown .
## Predicting the future 24 Data , And the output 95% confidence interval
pre, se, conf = ar_model.forecast(24, alpha=0.05)
## Collating data
y_hat["ar2_pre"] = pre
y_hat["ar2_pre_lower"] = conf[:,0]
y_hat["ar2_pre_upper"] = conf[:,1]
## Visualize the prediction results
plt.figure(figsize=(14,7))
train["X1"].plot(figsize=(14,7),label = "X1 train")
test["X1"].plot(label = "X1 test")
y_hat["ar2_pre"].plot(style="g--o", lw=2,label="AR(2)")
## Visualize the confidence interval
plt.fill_between(y_hat.index, y_hat["ar2_pre_lower"],
y_hat["ar2_pre_upper"],color='k',alpha=.15,
label = "95% confidence interval ")
plt.legend()
plt.grid()
plt.title("AR(2) Model ")
plt.show()
# Calculate the error between the predicted result and the real value
print("AR(2) The absolute error of model prediction :",
mean_absolute_error(test["X1"],y_hat["ar2_pre"]))The operation results are as follows :
AR(2) The absolute error of model prediction : 165.79608244918572
chart 6-13 AR(2) Visualization of prediction results
From the picture 6-13 Can be found in ,AR(2) The model's prediction of the test set , There is no trend to obtain data at all , Received data The impact of the decline of some data values , At the same time, from the prediction error , It can also be found that the prediction effect of the model on the data is not good .
3.2 ARMA Model
Used in front of AR(2) The model does not fit the trend of data well , So try to use ARMA The model has no effect on it Model and predict , According to the previous autocorrelation coefficient and partial autocorrelation coefficient analysis , In order to reduce the complexity of the model , Can be established ARMA(2,1) Model . The procedure of fitting the model with the training set is as follows :
## Try to use ARMA The model predicts
## According to the previous autocorrelation coefficient and partial correlation coefficient , In order to reduce the complexity of the model , have access to ARMA(2,1)
## Data preparation
y_hat = test.copy(deep = False)
## model building
arma_model = ARMA(train["X1"].values,order = (2,1)).fit()
## Output the results of the fitting model
print(arma_model.summary())
## AIC=1141.989;BIC= 1153.138; The two coefficients are significant The operation results are as follows :
ARMA Model Results
==============================================================================
Dep. Variable: y No. Observations: 120
Model: ARMA(2, 1) Log Likelihood -564.185
Method: css-mle S.D. of innovations 26.294
Date: Thu, 23 Jul 2020 AIC 1138.371
Time: 16:05:03 BIC 1152.308
Sample: 0 HQIC 1144.031
==============================================================================
coef std err z P>|z| [0.025 0.975]
------------------------------------------------------------------------------
const 243.7449 46.844 5.203 0.000 151.933 335.557
ar.L1.y 0.4617 0.156 2.966 0.003 0.157 0.767
ar.L2.y 0.4539 0.155 2.933 0.003 0.151 0.757
ma.L1.y 0.8607 0.112 7.714 0.000 0.642 1.079
Roots
=============================================================================
Real Imaginary Modulus Frequency
-----------------------------------------------------------------------------
AR.1 1.0604 +0.0000j 1.0604 0.0000
AR.2 -2.0777 +0.0000j 2.0777 0.5000
MA.1 -1.1618 +0.0000j 1.1618 0.5000
-----------------------------------------------------------------------------From the output of the model, we can find ,ARMA(2,1) Model AIC=1138.371、BIC=1152.308, and AR(2) Compared with the fitting effect , also 3 All coefficients are significant . in the light of ARMA(2,1) The model uses the results of training set The fitting residual can be visually analyzed . In the following procedure , The change of fitting residual is visualized , With And residual normality test Q-Q chart , The result of the program running is shown in the figure 6-14 Shown ,
## Check the fitting residual distribution of the model
fig = plt.figure(figsize=(12,5))
ax = fig.add_subplot(1,2,1)
plt.plot(arma_model.resid)
plt.title("ARMA(2,1) Residual curve ")
## Check whether the residual conforms to the positive distribution
ax = fig.add_subplot(1,2,2)
sm.qqplot(arma_model.resid, line='q', ax=ax)
plt.title("ARMA(2,1) residual Q-Q chart ")
plt.tight_layout()
plt.show()The operation results are as follows :

chart 6-14 ARM Residual distribution of the model
From the picture 6-14 Can be found in , The distribution of fitting residuals is not normal , Instruction use ARMA(2,1) Did not enter well Row data fitting . For this ARMA(2,1) The prediction of the model to the test set , You can use the following program for visualization , Program The result after running is shown in the figure 6-15 Shown .
## Predicting the future 24 Data , And the output 95% confidence interval
pre, se, conf = arma_model.forecast(24, alpha=0.05)
## Collating data
y_hat["arma_pre"] = pre
y_hat["arma_pre_lower"] = conf[:,0]
y_hat["arma_pre_upper"] = conf[:,1]
## Visualize the prediction results
plt.figure(figsize=(14,7))
train["X1"].plot(figsize=(14,7),label = "X1 train")
test["X1"].plot(label = "X1 test")
y_hat["arma_pre"].plot(style="g--o", lw=2,label="ARMA(2,1)")
## Visualize the confidence interval
plt.fill_between(y_hat.index, y_hat["arma_pre_lower"],
y_hat["arma_pre_upper"],color='k',alpha=.15,
label = "95% confidence interval ")
plt.legend()
plt.grid()
plt.title("ARMA(2,1) Model ")
plt.show()
# Calculate the error between the predicted result and the real value
print("ARMA The absolute error of model prediction :",
mean_absolute_error(test["X1"],y_hat["arma_pre"]))The operation results are as follows :
ARMA The absolute error of model prediction : 147.26531763335154
chart 6-15 ARMA(2,1) Visualization of prediction results
From the picture 6-15 Can be found in ,ARMA(2,1) The prediction results of the test set also have no change trend of the data , Affected by the decline of some data values in the data , At the same time, from the prediction error, we can also find that the prediction effect of the model on the data is not good .
There are many reasons why better prediction results cannot be obtained , such as :① The original data is unstable data with periodic changes , Unwell close ARMA Model ( Be careful : Use here ARIMA A series of models model and predict the data , Mainly for the following use Compare the prediction results of more appropriate models , There can be no such process when actually dealing with problems );② The model may not be selected Fitting with appropriate parameters .
Here's how to use Python Medium pm.auto_arima() Function automatically searches for appropriate model parameters , in the light of ARMA The procedure for automatic parameter search of the model is as follows , After the program runs, it can be found that the optimal model obtained is ARMA(3,2).
## Automatically search for appropriate parameters
model = pm.auto_arima(train["X1"].values,
start_p=1, start_q=1, # p,q The starting value of
max_p=12, max_q=12, # maximal p and q
d = 0, # seek ARMA Model parameters
m=1, # The period of the sequence
seasonal=False, # There is no seasonal trend
trace=True,error_action='ignore',
suppress_warnings=True, stepwise=True)
print(model.summary())The operation results are as follows :
Performing stepwise search to minimize aic
Fit ARIMA(1,0,1)x(0,0,0,0) [intercept=True]; AIC=1138.852, BIC=1150.002, Time=0.083 seconds
Fit ARIMA(0,0,0)x(0,0,0,0) [intercept=True]; AIC=1436.325, BIC=1441.900, Time=0.008 seconds
Fit ARIMA(1,0,0)x(0,0,0,0) [intercept=True]; AIC=1152.396, BIC=1160.759, Time=0.039 seconds
Fit ARIMA(0,0,1)x(0,0,0,0) [intercept=True]; AIC=1295.994, BIC=1304.357, Time=0.043 seconds
Near non-invertible roots for order (0, 0, 1)(0, 0, 0, 0); setting score to inf (at least one inverse root too close to the border of the unit circle: 0.999)
Fit ARIMA(0,0,0)x(0,0,0,0) [intercept=False]; AIC=1680.279, BIC=1683.067, Time=0.006 seconds
Fit ARIMA(2,0,1)x(0,0,0,0) [intercept=True]; AIC=1138.371, BIC=1152.308, Time=0.141 seconds
Fit ARIMA(2,0,0)x(0,0,0,0) [intercept=True]; AIC=1141.989, BIC=1153.138, Time=0.070 seconds
Fit ARIMA(3,0,1)x(0,0,0,0) [intercept=True]; AIC=1138.731, BIC=1155.456, Time=0.191 seconds
Fit ARIMA(2,0,2)x(0,0,0,0) [intercept=True]; AIC=1138.677, BIC=1155.402, Time=0.206 seconds
Fit ARIMA(1,0,2)x(0,0,0,0) [intercept=True]; AIC=1140.240, BIC=1154.178, Time=0.106 seconds
Fit ARIMA(3,0,0)x(0,0,0,0) [intercept=True]; AIC=1139.932, BIC=1153.870, Time=0.117 seconds
Fit ARIMA(3,0,2)x(0,0,0,0) [intercept=True]; AIC=1137.467, BIC=1156.979, Time=0.269 seconds
Near non-invertible roots for order (3, 0, 2)(0, 0, 0, 0); setting score to inf (at least one inverse root too close to the border of the unit circle: 1.000)
Total fit time: 1.282 seconds
SARIMAX Results
==============================================================================
Dep. Variable: y No. Observations: 120
Model: SARIMAX(3, 0, 2) Log Likelihood -561.733
Date: Thu, 23 Jul 2020 AIC 1137.467
Time: 16:05:05 BIC 1156.979
Sample: 0 HQIC 1145.391
- 120
Covariance Type: opg
==============================================================================
coef std err z P>|z| [0.025 0.975]
------------------------------------------------------------------------------
intercept 32.9054 20.908 1.574 0.116 -8.073 73.884
ar.L1 -0.0413 0.074 -0.561 0.575 -0.186 0.103
ar.L2 0.2036 0.072 2.819 0.005 0.062 0.345
ar.L3 0.7013 0.079 8.889 0.000 0.547 0.856
ma.L1 1.3215 227.530 0.006 0.995 -444.629 447.272
ma.L2 1.0000 344.340 0.003 0.998 -673.893 675.893
sigma2 637.8502 2.2e+05 0.003 0.998 -4.3e+05 4.31e+05
===================================================================================
Ljung-Box (Q): 241.15 Jarque-Bera (JB): 3.53
Prob(Q): 0.00 Prob(JB): 0.17
Heteroskedasticity (H): 6.36 Skew: -0.14
Prob(H) (two-sided): 0.00 Kurtosis: 3.79
===================================================================================
Warnings:
[1] Covariance matrix calculated using the outer product of gradients (complex-step).For acquired ARMA(3,2) Model , You can use the following procedure to predict the test set , And the results are visualized Analysis , The result of the program running is shown in the figure 6-16 Shown .
## Use ARMA(3,2) Predict the test set
pre, conf = model.predict(n_periods=24, alpha=0.05,
return_conf_int=True)
## visualization ARMA(3,2) Forecast results of , Collating data
y_hat["arma_pre"] = pre
y_hat["arma_pre_lower"] = conf[:,0]
y_hat["arma_pre_upper"] = conf[:,1]
## Visualize the prediction results
plt.figure(figsize=(14,7))
train["X1"].plot(figsize=(14,7),label = "X1 train")
test["X1"].plot(label = "X1 test")
y_hat["arma_pre"].plot(style="g--o", lw=2,label="ARMA(3,2)")
## Visualize the confidence interval
plt.fill_between(y_hat.index, y_hat["arma_pre_lower"],
y_hat["arma_pre_upper"],color='k',alpha=.15,
label = "95% confidence interval ")
plt.legend()
plt.grid()
plt.title("ARMA(3,2) Model ")
plt.show()
# Calculate the error between the predicted result and the real value
print("ARMA The absolute error of model prediction :",
mean_absolute_error(test["X1"],y_hat["arma_pre"]))
### You can find the use of automatic ARMA(3,2) The effect of the model is not ARMA(2,1) The prediction effect is good The operation results are as follows :
ARMA The absolute error of model prediction : 158.11464180972925
chart 6-16 ARMA(3,2) Visualization of prediction results
From the picture 6-16 Can be found in ,ARMA(3,2) The prediction results of the model on the test set also have no change trend of the obtained data potential , The prediction effect is relative to ARMA(2,1) The model has not improved . Finally, it is found that the real reason is that the data itself is not suitable for use ARMA Model for modeling and prediction .
3.3 ARIMA Model
From the previous analysis, it has been known that the sequence with prediction is unstable , Used in front of AR Model 、ARMA There are no models Well fitting the trend of data , So try to use ARIMA Model to model and predict , To cope with the uncertainty of the model Steady change trend , According to the previous autocorrelation coefficient 、 Partial autocorrelation coefficient and unit root test results , In order to reduce the complexity of the model , Can be established ARIMA(2,1,1) Model . The procedure of fitting the model with the training set is as follows :
## establish ARIMA(2,1,1) Model
## Data preparation
y_hat = test.copy(deep = False)
## model building
arima_model = ARIMA(train["X1"].values,order = (2,1,1)).fit()
## Output the results of the fitting model
print(arima_model.summary())
## AIC=1099.005;BIC= 1112.900; The two coefficients are significant The operation results are as follows :
ARIMA Model Results
==============================================================================
Dep. Variable: D.y No. Observations: 119
Model: ARIMA(2, 1, 1) Log Likelihood -544.502
Method: css-mle S.D. of innovations 23.067
Date: Thu, 23 Jul 2020 AIC 1099.005
Time: 16:05:06 BIC 1112.900
Sample: 1 HQIC 1104.647
==============================================================================
coef std err z P>|z| [0.025 0.975]
------------------------------------------------------------------------------
const 2.5039 0.144 17.339 0.000 2.221 2.787
ar.L1.D.y 1.0825 0.079 13.758 0.000 0.928 1.237
ar.L2.D.y -0.5024 0.080 -6.281 0.000 -0.659 -0.346
ma.L1.D.y -0.9999 0.031 -32.736 0.000 -1.060 -0.940
Roots
=============================================================================
Real Imaginary Modulus Frequency
-----------------------------------------------------------------------------
AR.1 1.0772 -0.9110j 1.4108 -0.1117
AR.2 1.0772 +0.9110j 1.4108 0.1117
MA.1 1.0001 +0.0000j 1.0001 0.0000
-----------------------------------------------------------------------------from ARIMA It can be found in the output of the model ,AIC=1099.005、BIC=1112.900, Relative to the front ARMA The model drops a lot , And the coefficients in the model are significant .
3.3.1 Training ARIMA Model
Trained with training set ARIMA Model , The fitting residual can be visually analyzed . In the following program in , The change of fitting residual is visualized , And residual normality test Q-Q chart , The result of the program running is shown in the figure 6-17 Shown .
## Check the fitting residual distribution of the model
fig = plt.figure(figsize=(12,5))
ax = fig.add_subplot(1,2,1)
plt.plot(arima_model.resid)
plt.title("ARIMA(2,1,1) Residual curve ")
## Check whether the residual conforms to the positive distribution
ax = fig.add_subplot(1,2,2)
sm.qqplot(arima_model.resid, line='q', ax=ax)
plt.title("ARIMA(2,1,1) residual Q-Q chart ")
plt.tight_layout()
plt.show()
## It can be found that the residual at this time is more in line with the normal distribution The operation results are as follows :

chart 6-17 ARIMA The distribution of fitting residuals of the model
From the picture 6-17 Can be found in the visualization results of , At this time, the residual is more in line with the normal distribution , Explain that the model obtains Got more useful information .
ARIMA(2,1,1) The prediction of the model to the test set , You can use the following program to visualize it , After the program runs The result is shown in Fig. 6-18 Shown .
## The prediction results of the visual model on the test set
## Predicting the future 24 Data , And the output 95% confidence interval
pre, se, conf = arima_model.forecast(24, alpha=0.05)
## Collating data
y_hat["arima_pre"] = pre
y_hat["arima_pre_lower"] = conf[:,0]
y_hat["arima_pre_upper"] = conf[:,1]
## Visualize the prediction results
plt.figure(figsize=(14,7))
train["X1"].plot(figsize=(14,7),label = "X1 train")
test["X1"].plot(label = "X1 test")
y_hat["arima_pre"].plot(style="g--o", lw=2,label="ARIMA(2,1,1)")
## Visualize the confidence interval
plt.fill_between(y_hat.index, y_hat["arima_pre_lower"],
y_hat["arima_pre_upper"],color='k',alpha=.15,
label = "95% confidence interval ")
plt.legend()
plt.grid()
plt.title("ARIMA(2,1,1) Model ")
plt.show()
# Calculate the error between the predicted result and the real value
print("ARIMA The absolute error of model prediction :",
mean_absolute_error(test["X1"],y_hat["arima_pre"]))
## You can find ARIMA(2,1,1) The growth trend of the data is well fitted
The operation results are as follows :
ARIMA The absolute error of model prediction : 55.38767065734245
chart 6-18 ARIMA(2,1,1) Visualization of prediction results
From the picture 6-18 Can be found in , ARIMA(2,1,1) Prediction results of the test set , The growth trend of the data is well fitted , But the cyclical change trend in the data is not obtained . At the same time, from the prediction error , It can also be found that the model predicts the data The effect is relative to AR Model 、ARMA The model has been greatly improved .
3.3.2 Auto search ARIMA Parameters of the model
In order to obtain better data prediction effect , The automatic parameter search method can also be used , Use training data to find the right model Type parameter , The procedure is as follows :
## Automatically search for appropriate parameters ARIMA Model
model = pm.auto_arima(train["X1"].values,
start_p=1, start_q=1, # p,q The starting value of
max_p=12, max_q=12, # maximal p and q
test="kpss", # Use kpss Check to determine d
m=1, # The period of the sequence
seasonal=False, # There is no seasonal trend
trace=True,error_action='ignore',
suppress_warnings=True, stepwise=True)
print(model.summary())The operation results are as follows :
Performing stepwise search to minimize aic
Fit ARIMA(1,1,1)x(0,0,0,0) [intercept=True]; AIC=1126.948, BIC=1138.064, Time=0.095 seconds
Fit ARIMA(0,1,0)x(0,0,0,0) [intercept=True]; AIC=1140.292, BIC=1145.850, Time=0.012 seconds
Fit ARIMA(1,1,0)x(0,0,0,0) [intercept=True]; AIC=1132.336, BIC=1140.673, Time=0.036 seconds
Fit ARIMA(0,1,1)x(0,0,0,0) [intercept=True]; AIC=1128.668, BIC=1137.006, Time=0.071 seconds
Fit ARIMA(0,1,0)x(0,0,0,0) [intercept=False]; AIC=1138.809, BIC=1141.588, Time=0.009 seconds
Fit ARIMA(2,1,1)x(0,0,0,0) [intercept=True]; AIC=1099.003, BIC=1112.898, Time=0.207 seconds
Near non-invertible roots for order (2, 1, 1)(0, 0, 0, 0); setting score to inf (at least one inverse root too close to the border of the unit circle: 1.000)
Fit ARIMA(1,1,2)x(0,0,0,0) [intercept=True]; AIC=1106.793, BIC=1120.689, Time=0.104 seconds
Near non-invertible roots for order (1, 1, 2)(0, 0, 0, 0); setting score to inf (at least one inverse root too close to the border of the unit circle: 0.997)
Fit ARIMA(0,1,2)x(0,0,0,0) [intercept=True]; AIC=1128.350, BIC=1139.467, Time=0.070 seconds
Fit ARIMA(2,1,0)x(0,0,0,0) [intercept=True]; AIC=1128.337, BIC=1139.454, Time=0.056 seconds
Fit ARIMA(2,1,2)x(0,0,0,0) [intercept=True]; AIC=1087.029, BIC=1103.704, Time=0.247 seconds
Fit ARIMA(3,1,2)x(0,0,0,0) [intercept=True]; AIC=1098.623, BIC=1118.077, Time=0.305 seconds
Near non-invertible roots for order (3, 1, 2)(0, 0, 0, 0); setting score to inf (at least one inverse root too close to the border of the unit circle: 0.998)
Fit ARIMA(2,1,3)x(0,0,0,0) [intercept=True]; AIC=1107.859, BIC=1127.313, Time=0.311 seconds
Near non-invertible roots for order (2, 1, 3)(0, 0, 0, 0); setting score to inf (at least one inverse root too close to the border of the unit circle: 0.999)
Fit ARIMA(1,1,3)x(0,0,0,0) [intercept=True]; AIC=1108.396, BIC=1125.071, Time=0.153 seconds
Near non-invertible roots for order (1, 1, 3)(0, 0, 0, 0); setting score to inf (at least one inverse root too close to the border of the unit circle: 0.999)
Fit ARIMA(3,1,1)x(0,0,0,0) [intercept=True]; AIC=1099.799, BIC=1116.474, Time=0.261 seconds
Near non-invertible roots for order (3, 1, 1)(0, 0, 0, 0); setting score to inf (at least one inverse root too close to the border of the unit circle: 1.000)
Fit ARIMA(3,1,3)x(0,0,0,0) [intercept=True]; AIC=1084.327, BIC=1106.560, Time=0.393 seconds
Near non-invertible roots for order (3, 1, 3)(0, 0, 0, 0); setting score to inf (at least one inverse root too close to the border of the unit circle: 1.000)
Total fit time: 2.340 seconds
SARIMAX Results
==============================================================================
Dep. Variable: y No. Observations: 120
Model: SARIMAX(3, 1, 3) Log Likelihood -534.164
Date: Thu, 23 Jul 2020 AIC 1084.327
Time: 16:05:09 BIC 1106.560
Sample: 0 HQIC 1093.355
- 120
Covariance Type: opg
==============================================================================
coef std err z P>|z| [0.025 0.975]
------------------------------------------------------------------------------
intercept 1.0449 0.389 2.687 0.007 0.283 1.807
ar.L1 0.8257 0.097 8.512 0.000 0.636 1.016
ar.L2 0.4215 0.141 2.999 0.003 0.146 0.697
ar.L3 -0.7177 0.085 -8.452 0.000 -0.884 -0.551
ma.L1 -0.8924 50.140 -0.018 0.986 -99.166 97.381
ma.L2 -0.9055 94.875 -0.010 0.992 -186.858 185.047
ma.L3 0.9869 49.471 0.020 0.984 -95.974 97.948
sigma2 428.8015 2.15e+04 0.020 0.984 -4.17e+04 4.25e+04
===================================================================================
Ljung-Box (Q): 225.53 Jarque-Bera (JB): 0.07
Prob(Q): 0.00 Prob(JB): 0.97
Heteroskedasticity (H): 6.00 Skew: 0.06
Prob(H) (two-sided): 0.00 Kurtosis: 2.96
===================================================================================
Warnings:
[1] Covariance matrix calculated using the outer product of gradients (complex-step).The best model is ARIMA(3,1,3)x(0,0,0,0), namely ARIMA(3,1,3)
After running the program, you can find , Find the best ARIMA The model is ARIMA(3,1,3), The prediction of the test set by this model can be visualized by the following program , The result of the program running is shown in the figure 6-19 Shown .
## Visual automatic search parameters obtained ARIMA(3,1,3) Predict the test set
pre, conf = model.predict(n_periods=24, alpha=0.05,
return_conf_int=True)
## visualization ARIMA(3,1,3) Forecast results of , Collating data
y_hat = test.copy(deep = False)
y_hat["arma_pre"] = pre
y_hat["arma_pre_lower"] = conf[:,0]
y_hat["arma_pre_upper"] = conf[:,1]
## Visualize the prediction results
plt.figure(figsize=(14,7))
train["X1"].plot(figsize=(14,7),label = "X1 train")
test["X1"].plot(label = "X1 test")
y_hat["arma_pre"].plot(style="g--o", lw=2,label="ARIMA(3,1,3)")
## Visualize the confidence interval
plt.fill_between(y_hat.index, y_hat["arma_pre_lower"],
y_hat["arma_pre_upper"],color='k',alpha=.15,
label = "95% confidence interval ")
plt.legend()
plt.grid()
plt.title("ARIMA(3,1,3) Model ")
plt.show()
# Calculate the error between the predicted result and the real value
print("ARMA The absolute error of model prediction :",
mean_absolute_error(test["X1"],y_hat["arma_pre"]))
## It can be found that the prediction effect of the model is better than that of manually determining parameters ARIMA The effect of the model is better The operation results are as follows :
ARMA The absolute error of model prediction : 45.31232180929982

chart 6-19 ARIMA(3,1,3) Visualization of prediction results
From the picture 6-19 Can be found in , And ARIMA(2,1,1) Compared with the test results of ,ARIMA(3,1,3) Better integrate tests Made a prediction , Not only the growth trend in the data is obtained , Also obtained some periodic change information in the data , At the same time, from the prediction error You can also find , The prediction effect of this model on data is relative to AR Model 、ARMA The model has been greatly improved .
But from the above analysis, we can also find ,ARIMA The model is still not good for sequences X1 Modeling and forecasting , Need to be To use SARIMA The model predicts and analyzes it .
4 SARIMA Model
SARIMA Models are also called seasons ARIMA Model , The essence is to pass a time series model ARIMA(p,d,g) Medium 3 A parameter to decide , among p Stands for autocorrelation (AR) The order of ,d Represents the order of the difference , g Represents moving average (MA) The order of , Then add seasonal adjustment . According to the relevant characteristics of seasonal effects ,SARIMA Models can be divided into simple SARIMA Model and product SARIMA Model . This section will draw on SARIMA Model for time series X1 Modeling and forecasting .
The following program can automatically search for appropriate parameters , Use the training set to fit SARIMA Model . After running the program, you can find , The best fitting model obtained is SARIMA(2,0,0)x(0,1,0,12), among 12 Represents the periodicity of the model .
## Use to fit periodic SARIMA Model for modeling
## Automatically find the appropriate parameters for the model
model = pm.auto_arima(train["X1"].values,
start_p=1, start_q=1, # p,q The starting value of
max_p=12, max_q=12, # maximal p and q
test="kpss", # Use kpss Check to determine d
d = None, # Automatically select the right d
m=12, # The period of the sequence
seasonal=True, # There is a seasonal trend
start_P = 0,start_Q = 0, # P,Q The starting value of
max_P=5, max_Q=5, # maximal P and Q
D = None, # Automatically select the right D
trace=True,error_action='ignore',
suppress_warnings=True, stepwise=True)
print(model.summary())
## The most suitable model found is SARIMA(3,0,1)x(0,1,0,12)The operation results are as follows :
Performing stepwise search to minimize aic
Fit ARIMA(1,0,1)x(0,1,0,12) [intercept=True]; AIC=809.448, BIC=820.177, Time=0.106 seconds
Fit ARIMA(0,0,0)x(0,1,0,12) [intercept=True]; AIC=910.236, BIC=915.601, Time=0.018 seconds
Fit ARIMA(1,0,0)x(1,1,0,12) [intercept=True]; AIC=810.646, BIC=821.375, Time=0.309 seconds
Fit ARIMA(0,0,1)x(0,1,1,12) [intercept=True]; AIC=860.575, BIC=871.304, Time=0.205 seconds
Fit ARIMA(0,0,0)x(0,1,0,12) [intercept=False]; AIC=1060.479, BIC=1063.161, Time=0.016 seconds
Fit ARIMA(1,0,1)x(1,1,0,12) [intercept=True]; AIC=810.998, BIC=824.409, Time=0.364 seconds
Fit ARIMA(1,0,1)x(0,1,1,12) [intercept=True]; AIC=811.075, BIC=824.485, Time=0.261 seconds
Fit ARIMA(1,0,1)x(1,1,1,12) [intercept=True]; AIC=812.285, BIC=828.378, Time=0.706 seconds
Fit ARIMA(0,0,1)x(0,1,0,12) [intercept=True]; AIC=859.115, BIC=867.161, Time=0.058 seconds
Fit ARIMA(1,0,0)x(0,1,0,12) [intercept=True]; AIC=809.411, BIC=817.458, Time=0.064 seconds
Fit ARIMA(1,0,0)x(0,1,1,12) [intercept=True]; AIC=810.721, BIC=821.449, Time=0.189 seconds
Fit ARIMA(1,0,0)x(1,1,1,12) [intercept=True]; AIC=812.509, BIC=825.920, Time=0.575 seconds
Fit ARIMA(2,0,0)x(0,1,0,12) [intercept=True]; AIC=808.863, BIC=819.592, Time=0.074 seconds
Fit ARIMA(2,0,0)x(1,1,0,12) [intercept=True]; AIC=810.482, BIC=823.892, Time=0.339 seconds
Fit ARIMA(2,0,0)x(0,1,1,12) [intercept=True]; AIC=810.553, BIC=823.964, Time=0.218 seconds
Fit ARIMA(2,0,0)x(1,1,1,12) [intercept=True]; AIC=811.605, BIC=827.697, Time=0.635 seconds
Near non-invertible roots for order (2, 0, 0)(1, 1, 1, 12); setting score to inf (at least one inverse root too close to the border of the unit circle: 0.991)
Fit ARIMA(3,0,0)x(0,1,0,12) [intercept=True]; AIC=809.375, BIC=822.785, Time=0.124 seconds
Fit ARIMA(2,0,1)x(0,1,0,12) [intercept=True]; AIC=809.672, BIC=823.082, Time=0.132 seconds
Fit ARIMA(3,0,1)x(0,1,0,12) [intercept=True]; AIC=811.251, BIC=827.344, Time=0.222 seconds
Total fit time: 4.639 seconds
SARIMAX Results
==========================================================================================
Dep. Variable: y No. Observations: 120
Model: SARIMAX(2, 0, 0)x(0, 1, 0, 12) Log Likelihood -400.431
Date: Thu, 23 Jul 2020 AIC 808.863
Time: 16:05:14 BIC 819.592
Sample: 0 HQIC 813.213
- 120
Covariance Type: opg
==============================================================================
coef std err z P>|z| [0.025 0.975]
------------------------------------------------------------------------------
intercept 4.2859 2.035 2.106 0.035 0.297 8.275
ar.L1 0.6783 0.100 6.816 0.000 0.483 0.873
ar.L2 0.1550 0.096 1.609 0.108 -0.034 0.344
sigma2 96.2826 11.855 8.121 0.000 73.046 119.519
===================================================================================
Ljung-Box (Q): 41.99 Jarque-Bera (JB): 1.64
Prob(Q): 0.38 Prob(JB): 0.44
Heteroskedasticity (H): 1.41 Skew: 0.02
Prob(H) (two-sided): 0.31 Kurtosis: 3.60
===================================================================================
Warnings:
[1] Covariance matrix calculated using the outer product of gradients (complex-step).The optimal model obtained using training data SARIMA(3,0,1)x(0,1,0,12), Predict the test set , The forecast can To visualize using the following program , The result of the program running is shown in the figure 6-20 Shown .
## Visual automatic search parameters obtained SARIMA(2, 0, 0)x(0, 1, 0, 12) Predict the test set
pre, conf = model.predict(n_periods=24, alpha=0.05,
return_conf_int=True)
## visualization SARIMAX(2, 0, 0)x(0, 1, 0, 12) Forecast results of , Collating data
y_hat = test.copy(deep = False)
y_hat["sarima_pre"] = pre
y_hat["sarima_pre_lower"] = conf[:,0]
y_hat["sarima_pre_upper"] = conf[:,1]
## Visualize the prediction results
plt.figure(figsize=(14,7))
train["X1"].plot(figsize=(14,7),label = "X1 train")
test["X1"].plot(label = "X1 test")
y_hat["sarima_pre"].plot(style="g--o", lw=2,label="SARIMA")
## Visualize the confidence interval
plt.fill_between(y_hat.index, y_hat["sarima_pre_lower"],
y_hat["sarima_pre_upper"],color='k',alpha=.15,
label = "95% confidence interval ")
plt.legend()
plt.grid()
plt.title("SARIMA(2,0,0)x(0,1,0,12) Model ")
plt.show()
# Calculate the error between the predicted result and the real value
print("SARIMA The absolute error of model prediction :",
mean_absolute_error(test["X1"],y_hat["sarima_pre"]))
## You can find SARIMA The model well predicts the change trend of the algorithm , But the predicted value is smaller than the real value , The prediction effect is also very good The operation results are as follows :
SARIMA The absolute error of model prediction : 43.464894357672186
chart 6-20 SARIMA(3,0,1)x(0,1,0,12) Visualization of prediction results
From the picture 6-20 Can be found in , SARIMA(3,0,1)x(0,1,0,12) The predicted results are consistent with ARIMA The prediction results of the model are similar Than , The prediction accuracy has been greatly improved .SARIMA The model not only captures the growth trend in the data , Also accurately obtained data Periodic change information in , At the same time, it can also be found from the average absolute value error of prediction , The prediction effect of this model on data is relatively On AR Model 、ARMA Model 、ARIMA The model has been greatly improved . The error of the predicted mean absolute value is 43.46, forecast The effect is very good .
5 Prophet Models predict time series
Prophet The model is Facebook Released an open source time series prediction tool , It provides the basis Python Called prophet library , The basic model provided by this package is :
y = g(t) + s(t) + h(t) +
The formula divides the time series into 4 Parts of : g(t) Is the growth function , Used to express linear or nonlinear growth trend ; s(t) surface Show periodic changes , The cycle of change can be years 、 quarter 、 month 、 Wait every day ;h(t) Represent those potential samples in the time series The impact of fixed period holidays on the predicted value ; final
Is the noise term , Indicates random and unpredictable fluctuations . stay Prophet In the model , The prediction process is divided into 4 Parts of : model 、 Model to evaluate 、 Present problems 、 Visual analysis and prediction effect .
Next, we will use a time series data to introduce how to use Prophet The model models and predicts time series .
5.1 Data preparation
Prophet When the model predicts the time series , The required data format is data table , And contains time variables ds And numbers Variable y. Use Prophet The model predicts the time series , The data used is the number of passengers in the airport , This sequence And the sequence used earlier X1 identical . The data preparation procedure is as follows :
## prophet When predicting time series , The required data is in data table format , And contains time variables ds And numeric variables y
## Use prophet The model predicts the time series
## Reading data
df = pd.read_csv("E:/PYTHON/AirPassengers.csv")
df.columns = ["ds","y"]
## Define the data type of time data
df["ds"] = pd.to_datetime(df["ds"])
print(df.head())The operation results are as follows :
ds y
0 1949-01-01 112
1 1949-02-01 118
2 1949-03-01 132
3 1949-04-01 129
4 1949-05-01 1215.2 Model establishment and data prediction
When the data is ready , Use the previous 120 Samples as training set , Use the following 24 Samples as test sets . can To use the following procedure , utilize Prophet() Function to establish the fitting model of time series data model. When modeling , Parameters growth="linear" Specifies that the growth trend of the series is linear ; Parameters yearly.seasonality=TRUE Indicates that the sequence contains Seasonal trend with annual cycle ; Parameters weekly.seasonality=FALSE and daily.seasonality=FALSE It means order The column does not contain seasonal trends in cycles of weeks and days ; Parameters seasonality.mode="multiplicative" Indicates the seasonal trend of time series The mode of is multiplication mode , If the value of this parameter is additive, It is expressed as addition mode .
## Data segmentation is divided into training set and test set
train = df[0:120]
test = df[120:]
## Build the model
model = Prophet(growth = "linear", # Linear growth trend
yearly_seasonality = True, # The trend of annual cycle
weekly_seasonality = False,# Weekly trend
daily_seasonality = False, # The trend of days
seasonality_mode = "multiplicative", # Seasonal cyclical pattern
seasonality_prior_scale = 12, # Seasonal periodicity length
)
model.fit(train)
## Use the model to predict the test set
forecast = model.predict(test)
## Output some prediction results
print(forecast[['ds', 'yhat', 'yhat_lower', 'yhat_upper']].head())
print(" The absolute prediction error on the test set is :",mean_absolute_error(test.y,forecast.yhat))The operation results are as follows :
INFO:numexpr.utils:NumExpr defaulting to 8 threads.
ds yhat yhat_lower yhat_upper
0 1959-01-01 368.542752 356.998558 379.747326
1 1959-02-01 358.317627 346.544210 370.858007
2 1959-03-01 406.314560 394.439755 418.404881
3 1959-04-01 395.163652 383.408878 406.728424
4 1959-05-01 404.083929 392.257283 416.820298
The absolute prediction error on the test set is : 25.382391862162734From the output of the above program, we can find , The absolute prediction error of the model on the test set is 25.3556, It is the best prediction model for this data among all the introduced models .
For the prediction results of this model , You can use the following program to visualize it , Compare and analyze the differences between the predicted data and the original data , The result of the program running is shown in the figure 6-21 Shown .
## Visual raw data and prediction data are compared
fig, ax = plt.subplots()
train.plot(x = "ds",y = "y",figsize=(14,7),label=" Training data ",ax = ax)
test.plot(x = "ds",y = "y",figsize=(14,7),label=" Test data ",ax = ax)
forecast.plot(x = "ds",y = "yhat",style = "g--o",label=" Forecast data ",ax = ax)
## Visualize the confidence interval
ax.fill_between(test["ds"].values, forecast["yhat_lower"],
forecast["yhat_upper"],color='k',alpha=.2,
label = "95% confidence interval ")
plt.grid()
plt.xlabel(" Time ")
plt.ylabel(" The number ")
plt.title("Prophet Model ")
plt.legend(loc=2)
plt.show()
## From the visualization results, we can find that the prediction effect of the model is very good The operation results are as follows :

chart 6-21 Prophet Model prediction effect
From the visualization results, we can find , The prediction effect of the model is very good , Put the growth trend of the sequence 、 Both cyclical trends and small fluctuations It's predicted .
Prophet() The model obtained by function can also be used model.plot() Way to visualize the difference between the predicted result and the real value , Run the following program , The result is shown in Fig. 6-22 Shown .
## It can also be done through model.make_future_dataframe Get the time to predict the training data and future data
future = model.make_future_dataframe(periods=36,freq = "MS")
forecast = model.predict(future)
## Visual prediction results
model.plot(forecast,figsize=(12,6),xlabel = " Time ",
ylabel = " The number ")
plt.title(" Predict the future 36 Data ")
plt.show()
## Scattered points in the image are the real data in the training data , The curve is the fitting data and prediction data of the model ,
## The shadow represents the confidence interval of the predicted value The operation results are as follows :

chart 6-22 Visualization of prediction results
chart 6-22 The scatter in is the real data in the training data , The curve is the fitting data and prediction data of the model , Shadows indicate The confidence interval of the predicted value .
prophet In the library , It also includes a prophet_plot_components() function , This function can visualize the composition of the model part , Run the following program , The result is shown in Fig. 6-23 Shown .
## Use model.plot_components Visualize the main components in the model
model.plot_components(forecast)
plt.show()
## The first figure shows the linear trend in the model
## The second picture shows the growth of quantity or the change with quick effect in a year The operation results are as follows :

chart 6-23 Visualization of major parts of the model
chart 6-23(1) Represents the linear change trend in the model , chart (6-23(2)) Indicates the number of passengers in a year Changes in increase or decrease , Cycle trend . The linear trend shows that the number of passengers is increasing year by year , Cyclical trends indicate a year Fluctuation of quantity in each time period , Find out 3 There is a low point around the month ,7 There will be a high point around the month .
Past the front 3 Section pair sequence X1 Modeling and analysis of various prediction algorithms used , The prediction effects of various time series models and Error summary , As shown in the table 6-2 Shown .


6 Multivariate time series ARIMAX Model
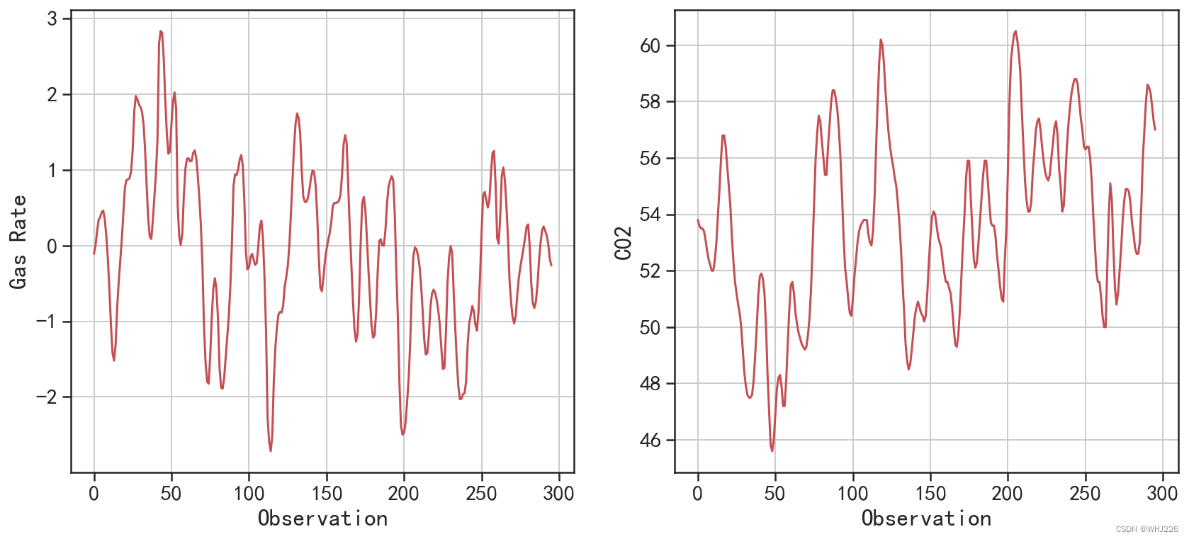
The previous discussion is about unary time series , But in reality , The change law of many sequences will be affected by other sequences , It is often necessary to establish multivariate time series ARIMAX Model .ARIMAX A model is one with regression terms ARIMA Model , Also known as expansion Exhibition ARIMA Model , The introduction of regression term is conducive to improving the prediction effect of the model . The regression term introduced is generally related to the prediction object ( namely The explained variable ) Variables with high correlation . such as , When analyzing the consumption expenditure sequence of residents , Consumption will be affected by income , If income is also included in the scope of research , You can get a more accurate consumption forecast .
This section will take a simple two-dimensional time series as an example , How to use Python complete ARIMAX The establishment and application of the model
use .
6.1 Data preparation and visualization
In establishment ARIMAX Model time , This section will use the gas stove data set (gas furnace data.xlsx), This data package Including natural gas input rate and CO2 The change of output concentration with time , The procedure for reading data is as follows :
## Reading data
datadf = pd.read_csv("E:/PYTHON/gas furnace data.txt",sep="\s+")
datadf.columns = ["GasRate","C02"]
## GasRate: Input natural gas rate ,C02: Output carbon dioxide concentration
print(datadf.head())The operation results are as follows :
GasRate C02
0 -0.109 53.8
1 0.000 53.6
2 0.178 53.5
3 0.339 53.5
4 0.373 53.4In the data read GasRate Indicates the input natural gas rate , CO2 Indicates the output carbon dioxide concentration . For data Fluctuation of two variables , The following procedure can be used for visualization , The result of the program running is shown in the figure 6-24 Shown .
## Visualize the transformation of the two sequences
plt.figure(figsize=(14,6))
plt.subplot(1,2,1)
datadf.GasRate.plot(c="r")
plt.grid()
plt.xlabel("Observation")
plt.ylabel("Gas Rate")
plt.subplot(1,2,2)
datadf.C02.plot(c="r")
plt.grid()
plt.xlabel("Observation")
plt.ylabel("C02")
plt.show()The operation results are as follows :

chart 6-24 Fluctuations of the two series
Establish the data ARIMAX Before the model , First, divide the data into training set and test set , Put the front 75% As a training sample Lian Ji , Take the rest as the test set , The procedure is as follows , It can be seen from the output , The training set contains 222 Sample groups , Test set contain 74 Sample groups .
## Front percent 75 Do the training set , The latter percent 25 Make a test set
trainnum = np.int(datadf.shape[0]*0.75)
traidata = datadf.iloc[0:trainnum,:]
testdata = datadf.iloc[trainnum:datadf.shape[0],:]
print(traidata.shape)
print(testdata.shape)The operation results are as follows :
(222, 2)
(74, 2)Unit root test can be used before modeling , Analyze whether the two sequences are stationary , The procedure is as follows , From the output results, you can Find out , Two sequences of p-value All less than 0.05, It shows that the confidence is 95% At the level of , Both sequences are stationary , You can use ARIMAX The model predicts .
## 1: The unit root test tests the stationarity of the sequence ,ADF test
dftest = adfuller(datadf.GasRate,autolag='BIC')
dfoutput = pd.Series(dftest[0:4],
index=['adf','p-value','usedlag','Number of Observations Used'])
print("GasRate Test results :\n",dfoutput)
dftest = adfuller(datadf.C02,autolag='BIC')
dfoutput = pd.Series(dftest[0:4],
index=['adf','p-value','usedlag','Number of Observations Used'])
print("C02 Test results :\n",dfoutput)
## p-value All less than 0.05, It shows that the confidence is 95% Below horizontal , Both sequences are stationary .The operation results are as follows :
GasRate Test results :
adf -4.878952
p-value 0.000038
usedlag 2.000000
Number of Observations Used 293.000000
dtype: float64
C02 Test results :
adf -2.947057
p-value 0.040143
usedlag 3.000000
Number of Observations Used 292.000000
dtype: float64For the dependent variable of the prediction sequence , Autocorrelation and partial autocorrelation can be used to analyze sequences , Run the following program , The result is shown in Fig. 6-25 Shown .
## Autocorrelation and partial correlation graphs of visual sequences
fig = plt.figure(figsize=(10,5))
ax1 = fig.add_subplot(211)
fig = sm.graphics.tsa.plot_acf(traidata.C02, lags=30, ax=ax1)
ax2 = fig.add_subplot(212)
fig = sm.graphics.tsa.plot_pacf(traidata.C02, lags=30, ax=ax2)
plt.ylim([-1,1])
plt.tight_layout()
plt.show()The operation results are as follows :

chart 6-25 CO2 Autocorrelation diagram and partial autocorrelation diagram of sequence
6.2 ARIMAX Model establishment and prediction
Through the previous analysis , use first pf.ARIMAX() Function to build data ARIMAX(1,0,2) Model , The procedure is as follows :
## establish ARIMAX(1,0,2) Model
model = pf.ARIMAX(data=traidata,formula="C02~GasRate",ar=1,ma=2,integ=0)
model_1 = model.fit("MLE")
model_1.summary()The operation results are as follows :
Normal ARIMAX(1,0,2)
======================================================= ==================================================
Dependent Variable: C02 Method: MLE
Start Date: 2 Log Likelihood: -71.9362
End Date: 221 AIC: 155.8725
Number of observations: 220 BIC: 176.2343
==========================================================================================================
Latent Variable Estimate Std Error z P>|z| 95% C.I.
======================================== ========== ========== ======== ======== =========================
AR(1) 0.9086 0.0191 47.5425 0.0 (0.8712 | 0.9461)
MA(1) 1.0231 0.0552 18.5272 0.0 (0.9149 | 1.1314)
MA(2) 0.6231 0.0442 14.1127 0.0 (0.5365 | 0.7096)
Beta 1 4.8793 1.0166 4.7996 0.0 (2.8868 | 6.8719)
Beta GasRate -0.4057 0.0533 -7.613 0.0 (-0.5102 | -0.3013)
Normal Scale 0.3356
==========================================================================================================From the above output results, we can find the AIC=155.8725, And the significance test results of each coefficient show that Is already remarkable . For the fitted model, you can use plot_fit() Methods to visualize the fitting of data on the training set , Run the following After , The fitting results are shown in the figure 6-26 Shown .
## The fitting of the visual model on the training set
model.plot_fit(figsize=(10,5))The operation results are as follows :

chart 6-26 Fitting results on the training set
From the picture 6-26 Can be found in , The fitting effect on the training set is very good . By fitting the model plot_predict() Method , can The prediction effect of the visual model on the test set , After running the following program , The result is shown in Fig. 6-27 Shown .
## The prediction results of the visual model on the test set
model.plot_predict(h=testdata.shape[0], ## The number predicted in the future
oos_data=testdata, ## Test data set
past_values=traidata.shape[0], ## How much data does the image show in the training set
figsize=(14,7))
plt.show()The operation results are as follows :

chart 6-27 Prediction results of the test set
In the figure 6-27 The test set and the predicted value of the test set are not visualized at the same time , So use the following procedure to predict the results Visual comparison , The result of the program running is shown in the figure 6-28 Shown .
## Predicting new data
C02pre = model.predict(h=testdata.shape[0], ## Predict how many steps to take
oos_data=testdata, ## Test data set
intervals=True, ## At the same time, predict the confidence interval
)
print(" The absolute prediction error on the test set is :",mean_absolute_error(testdata.C02,C02pre.C02))
print(C02pre.head())The operation results are as follows :
The absolute prediction error on the test set is : 1.5731456243696424
C02 1% Prediction Interval 5% Prediction Interval \
222 56.770585 55.988034 56.225457
223 56.772237 55.720472 56.039130
224 57.009510 55.771620 56.138492
225 57.339511 55.978476 56.376392
226 57.635704 56.191302 56.611199
95% Prediction Interval 99% Prediction Interval
222 57.331513 57.563458
223 57.504168 57.818328
224 57.877225 58.232795
225 58.300240 58.702436
226 58.661854 59.081403 ## Visual raw data and prediction data are compared
traidata.C02.plot(figsize=(14,7),label=" Training data ")
testdata.C02.plot(figsize=(14,7),label=" Test data ")
C02pre.C02.plot(style = "g--o",label=" Forecast data ")
## Visualize the confidence interval
plt.fill_between(C02pre.index, C02pre["5% Prediction Interval"],
C02pre["95% Prediction Interval"],color='k',alpha=.15,
label = "95% confidence interval ")
plt.grid()
plt.xlabel("Time")
plt.ylabel("C02")
plt.title("ARIMAX(1,0,2) Model ")
plt.legend(loc=2)
plt.show()The operation results are as follows :

chart 6-28 ARIMAX The prediction results of the model on the test set
From the output results, we can find , At the beginning, the predicted value well fitted the change trend of the real data , But the back The prediction results become inaccurate . This shows that the relevant algorithms of time series prediction are still very effective in the short term , So in practice Application , As far as possible, it should be applied in short-term prediction .
in the light of ARIMAX Model , You can use loop modeling , For parameters p and q To search , The fitting effect is better Model of , You can use the following program to calculate each p and q Fitting model under the combination of BIC Value and prediction absolute on the test set Value error .
## Parameter search to find the right p,q
p = np.arange(6)
q = np.arange(6)
pp,qq = np.meshgrid(p,q)
resultdf = pd.DataFrame(data = {"arp":pp.flatten(),"mrq":qq.flatten()})
resultdf["bic"] = np.double(pp.flatten())
resultdf["mae"] = np.double(qq.flatten())
## Iterative cycle to build multiple models
for ii in resultdf.index:
model_i = pf.ARIMAX(data=traidata,formula="C02~GasRate",ar=resultdf.arp[ii],ma=resultdf.mrq[ii],integ=0)
try:
modeli_fit = model_i.fit("MLE")
bic = modeli_fit.bic
C02_pre = model.predict(h=testdata.shape[0],oos_data=testdata)
mae = mean_absolute_error(testdata.C02,C02_pre.C02)
except:
bic = np.nan
resultdf.bic[ii] = bic
resultdf.mae[ii] = mae
print(" End of model iteration ") After model generation , According to BIC Sort by the size of the value , Output a model with good prediction effect , Run the following The program can find , In the parameter p=3、g=2 when , The effect of the model obtained is better , The absolute value error on the test set is small .
## according to BIC Find the right model
print(resultdf.sort_values(by="bic").head())The operation results are as follows :
arp mrq bic mae
15 3 2 0.820429 1.573146
17 5 2 21.192451 1.573146
11 5 1 29.406913 1.573146
28 4 4 31.267202 1.573146
27 3 4 44.280754 1.573146Using the best parameters obtained, the data can be reused to fit new ARIMAX(3,2) Model , The procedure is as follows , The program also tests The trial set is predicted , And visualize the predicted results , It is also compared with the original test value , After the program runs The results are shown in the figure 6-29 Shown .
## Rebuild a better model
model = pf.ARIMAX(data=traidata,formula="C02~GasRate",ar=3,ma=2,integ=0)
model_1 = model.fit("MLE")
model_1.summary()The operation results are as follows :
Normal ARIMAX(3,0,2)
======================================================= ==================================================
Dependent Variable: C02 Method: MLE
Start Date: 3 Log Likelihood: 20.4678
End Date: 221 AIC: -24.9356
Number of observations: 219 BIC: 2.177
==========================================================================================================
Latent Variable Estimate Std Error z P>|z| 95% C.I.
======================================== ========== ========== ======== ======== =========================
AR(1) 2.3482 0.0372 63.075 0.0 (2.2753 | 2.4212)
AR(2) -1.9578 0.0658 -29.7577 0.0 (-2.0867 | -1.8288)
AR(3) 0.5787 0.0306 18.8919 0.0 (0.5187 | 0.6387)
MA(1) -0.928 0.0745 -12.456 0.0 (-1.074 | -0.782)
MA(2) 0.0028 0.0738 0.0383 0.9695 (-0.1418 | 0.1474)
Beta 1 1.642 0.1027 15.9821 0.0 (1.4406 | 1.8433)
Beta GasRate -0.1093 0.0067 -16.2376 0.0 (-0.1225 | -0.0961)
Normal Scale 0.2223
==========================================================================================================## Predicting new data
C02pre = model.predict(h=testdata.shape[0], ## Predict how many steps to take
oos_data=testdata, ## Test data set
intervals=True)
print(" The absolute prediction error on the test set is :",mean_absolute_error(testdata.C02,C02pre.C02))
## Visual raw data and prediction data are compared
traidata.C02.plot(figsize=(14,7),label=" Training data ")
testdata.C02.plot(figsize=(14,7),label=" Test data ")
C02pre.C02.plot(style = "g--o",label=" Forecast data ")
## Visualize the confidence interval
plt.fill_between(C02pre.index, C02pre["5% Prediction Interval"],
C02pre["95% Prediction Interval"],color='k',alpha=.15,
label = "95% confidence interval ")
plt.grid()
plt.xlabel("Time")
plt.ylabel("C02")
plt.title("ARIMAX(3,0,2) Model ")
plt.legend(loc=2)
plt.show()The operation results are as follows :
The absolute prediction error on the test set is : 1.1115309949695789
chart 6-29 ARIMAX(3,2) The prediction results of the model
You can find , Use ARIMAX(3,2) The prediction error of the model to the test set is smaller , The prediction effect of the test set is better .
7 Outlier detection of time series data
When analyzing the fluctuation of time series , The data that suddenly increases or decreases irregularly can be regarded as outliers . Judge whether a data is an abnormal value , have access to Facebook released Prophet The model is tested . The most direct way is to put the data Confidence interval of fitting value of fluctuation , As the upper and lower bounds for judging whether it is an outlier . Let's use a time series data , testing Whether there are abnormal values .
7.1 Data preparation and visualization
Time series data used ( Time series data ) For from 1991 year 2 Month to 2005 year 5 month , Provide American finished products every week Time series of automotive gasoline products ( Count dry barrels every day ). Use the following program to read and visualize the data , The result is as follows chart 6-30 Shown .
## Use prophet Detect whether there are abnormal values in the time series
## from 1991 year 2 Month to 2005 year 5 month , Provide a weekly time series of finished automotive gasoline products in the United States ( Thousands of barrels a day )
## Data preparation
data = pm.datasets.load_gasoline()
datadf = pd.DataFrame({"y":data})
datadf["ds"] = pd.date_range(start="1991-2",periods=len(data),freq="W")
## Visualize the changes of time series
datadf.plot(x = "ds",y = "y",style = "b-o",figsize=(14,7))
plt.grid()
plt.title(" Fluctuation of time series data ")
plt.show()The operation results are as follows :

chart 6-30 Fluctuation of time series data
7.2 Time series data outlier detection
For the previous timing data , You can use the following program to establish a time series data fitting model , For data trends and fluctuations Condition fitting , And the prediction results of the model include the upper and lower bounds of the predicted value ( The default is confidence 95% The upper and lower bounds of ).
## Build a time series model for this data
np.random.seed(1234) ## Set random number seed
model = Prophet(growth="linear",daily_seasonality = False,
weekly_seasonality=False,
seasonality_mode = 'multiplicative',
interval_width = 0.95, ## obtain 95% The confidence interval of
)
model = model.fit(datadf) # Use data to fit the model
forecast = model.predict(datadf) # Use models to predict data
forecast["y"] = datadf["y"].reset_index(drop = True)
forecast[["ds","y","yhat","yhat_lower","yhat_upper"]].head()The operation results are as follows :
ds y yhat yhat_lower yhat_upper
0 1991-02-03 6621.0 6767.051491 6294.125979 7303.352309
1 1991-02-10 6433.0 6794.736479 6299.430616 7305.414252
2 1991-02-17 6582.0 6855.096282 6352.579489 7379.717614
3 1991-02-24 7224.0 6936.976642 6415.157617 7445.523000
4 1991-03-03 6875.0 6990.511503 6489.781400 7488.240435Let's define a function outlier_detection(), This function will use the upper and lower bounds of the confidence interval of the predicted value of the model , To judge Whether the broken sample is an abnormal value . The procedure to determine whether the sequence is an outlier is as follows , From the output results, we can find , A total of Now 38 Outliers .
## According to the confidence interval of the predicted value of the model "yhat_lower" and "yhat_upper" Judge whether the sample is abnormal
def outlier_detection(forecast):
index = np.where((forecast["y"] <= forecast["yhat_lower"])|
(forecast["y"] >= forecast["yhat_upper"]),True,False)
return index
outlier_index = outlier_detection(forecast)
outlier_df = datadf[outlier_index]
print(" The number of outliers is :",np.sum(outlier_index))The operation results are as follows :
The number of outliers is : 38The following program can be used to visualize the location of outliers and other data information , The result of the program running is shown in the figure 6-31 Shown .
## Visualize the results of outliers
fig, ax = plt.subplots()
## Visual predictions
forecast.plot(x = "ds",y = "yhat",style = "b-",figsize=(14,7),
label = " Predictive value ",ax=ax)
## Visualize the confidence interval
ax.fill_between(forecast["ds"].values, forecast["yhat_lower"],
forecast["yhat_upper"],color='b',alpha=.2,
label = "95% confidence interval ")
forecast.plot(kind = "scatter",x = "ds",y = "y",c = "k",
s = 20,label = " Raw data ",ax = ax)
## Visualize outliers
outlier_df.plot(x = "ds",y = "y",style = "rs",ax = ax,
label = " outliers ")
plt.legend(loc = 2)
plt.grid()
plt.title(" Time series outliers detection results ")
plt.show()The operation results are as follows :

chart 6-31 Time series outliers test results
From the picture 6-31 Can be found in , Most outliers are outside the confidence interval , Some outliers are due to large values , There are parts The abnormal value is because the value is small .
Notes from ——《Python machine learning Algorithm and practice 》
边栏推荐
- Basic syntax of jquey
- Go channel
- Hyperlink label
- Centralized log management with sentry
- NDK series (6): let's talk about the way and time to register JNI functions
- Uniapp ---- detailed steps to obtain the longitude and latitude of the current position and other information (including applet)
- [activity registration] User Group Xi'an - empowering enterprise growth with modern data architecture
- JSON 文件存储
- Three ways to create threads
- Kubernetes data persistence scheme
猜你喜欢

Principle of line of sight tracking and explanation of the paper

Vk1620 temperature controller / smart meter LED digital display driver chip 3/4-wire interface with built-in RC oscillator to provide technical support

Why is the text box of Google material design not used?

You're not still using xshell, are you? This open source terminal tool is yyds!

台大林轩田《机器学习基石》习题解答和代码实现 | 【你值得拥有】

Overview of head pose estimation

KEGG通路的从属/注释信息如何获取

Learn to draw with nature communications -- complex violin drawing

分布式系统架构理论与组件

A new method of exposing services in kubernetes clusters
随机推荐
Explain cache consistency and memory barrier
SQL server time field sorting
CSV file storage
How to execute the SQL assembled in ODPs SQL function and get the return value?
After reading these 12 interview questions, the new media operation post is yours
How can MySQL query judge whether multiple field values exist at the same time
View the dimensions of the list
Will sqlserver CDC 2.2 generate table locks when extracting large tables from the source
Go channel
Detailed explanation of the basic use of express, body parse and express art template modules (use, route, path matching, response method, managed static files, official website)
478-82(56、128、718、129)
Gb/t 41479-2022 information security technology network data processing security requirements map overview
Chapter 2-14 sum integer segments
象棋机器人夹伤7岁男孩手指,软件测试工程师的锅?我笑了。。。
Vrrp+mstp configuration details [Huawei ENSP experiment]
JSON 文件存储
[cloud computing] several mistakes that enterprises need to avoid after going to the cloud
Why can ThreadLocal achieve thread isolation?
ES查询索引字段的分词结果
Hundreds of billions of it operation and maintenance market has come to the era of speaking by "effect"