当前位置:网站首页>STM32 peripheral SDIO and SD card configuration
STM32 peripheral SDIO and SD card configuration
2022-06-28 03:35:00 【weiDev101】
01 SD Card brief introduction
SD card (SD Card,Secure Digital Memory Card), Is a secure digital card . Now it has been TF card (MicroSD) replace .TF Card has become the most widely used in digital 、 New flash memory card on portable devices such as storage .SD Card and TF Cards have different capacity standards and speed levels .

Capacity standard
SD Card and TF The card capacity standard is shown in the following table .

| SD Capacity standard | TF Capacity standard | Capacity range | Disk format |
|---|---|---|---|
| SD | MicroSD | Maximum to 2GB | FAT12、FAT16 |
| SDHC | microSDHC | 2GB to 32GB | FAT32 |
| SDXC | microSDXC | 32GB to 2TB | exFAT |
| SDUC | microSDXC | 2TB to 128TB | exFAT |
Speed level
The speed class is shown in the following table .

SD Card structure
SD The structure of the card consists of a storage unit 、 Interface of storage unit 、 Power detection 、 Card and interface controller and interface driver .
- Storage unit
It is the part that stores data , The storage unit transmits data with the card control unit through the storage unit interface ;
- Power detection unit
Guarantee SD The card works at the right voltage , In case of power failure or abnormal state , It will reset the interface between the control unit and the storage unit ;
- Card and interface control unit
control SD Operation status of the card , Contains several special registers ;
- Interface driver
control SD Input and output of card pins .

PIN Foot definition
standard SD The card has nine external contacts ,SD Patterns and SPI The pin definitions in the mode are different .
- DAT Line and CMD The cable needs to be connected with a pull-up resistor .
- CD Line in power up Can be used as SD Mode “ Card detection ” Port or SPI The film selection end of the mode .
- RESERVED The pin also needs to be externally connected with a pull-up resistor , Avoid the increase of power consumption caused by floating input .

SD Mode
| Serial number | Pin | function |
|---|---|---|
| 1 | CD/DAT3 | Card detect / Data line[bit3] |
| 2 | CMD | Command/Response |
| 3 | VSS1 | Supply voltage ground |
| 4 | VDD | Supply voltage |
| 5 | CLK | Clock |
| 6 | VSS2 | Supply voltage ground |
| 7 | DAT0 | Data line[bit0] |
| 8 | DAT1 | Data line[bit1] |
| 9 | DAT2 | Data line[bit2] |
SPI Mode
| Serial number | Pin | function |
|---|---|---|
| 1 | CS | Chip Select(active low) |
| 2 | DataIn(MOSI) | Host-to-card Commands and Data |
| 3 | VSS1 | Supply voltage ground |
| 4 | VDD | Supply voltage |
| 5 | CLK | Clock |
| 6 | VSS2 | Supply voltage ground |
| 7 | DataOut(MISO) | Card-to-host Data and Status |
| 8 | RSV | Reserved |
| 9 | RSV | Reserved |
Storage unit
Reading and writing SD The basic unit of card data is 1 byte, All the data are based on block In the form of transmission .SDHC The data block length of the standard card is 512 bytes. Every sector Sector block The size is fixed , It's defined in CSD In the register .
block The length can be determined by CSD Register customization

SD Card register
| Name | Width(bit) | Description |
|---|---|---|
| CID | 128 | Card identification number |
| RCA | 16 | Card relative address , It is determined during initialization |
| CSD | 128 | Card description data , Information about card operating conditions |
| SCR | 64 | SD Card configuration register ,SD Special information about the card |
| OCR | 32 | Operating condition register |
| SSR | 512 | SD Card status register |
| CSR | 32 | Card status register |
OCR
Operation Conditions Register (OCR), Operating condition register , It stores SD Card VDD Voltage profile , The register structure is as follows .

CID
Card Identification Register (CID), Card identification register , Total length 16 byte , Contains a unique card id . The register structure is shown in the figure below .

CSD
Card Specific Data (CSD) Register, Card description data register , Used to get SD Card information . Please refer to the official manual for the specific structure .
RCA
Relative Card Address (RCA), Card relative address register , This address is used for host card communication after the card identification program .
Besides, there are SSR and CSR etc. , and SPI The registers in the mode are basically the same , There are some minor differences , See the official manual for details .
SD Bus
according to PIN The definition of the foot shows ,SD Card MMC(MultiMediaCard) The bus includes the signals in the figure below .
- SD The card master transmits in both directions only in CLK The rising edge of is effective .
- SD During the whole operation of the card, two clocks of different frequencies will be used to synchronize data , One is the clock frequency of the card identification phase FOD, Up to 400kHz. The other is the clock frequency in the data transmission mode FPP, The default maximum is 25MHz. If it is configured through the relevant register SD The bus operates in high speed mode , Then the maximum frequency can reach 50MHz.

characteristic
1. After power on , By default ,SD The card only uses DAT0 Data transmission
2. After initialization ,SD The bus allows dynamic configuration of the number of data lines
SPI Bus
And the general SPI The bus is the same , with SCK、CS、MOSI and MISO Four signals .SPI Correlation SD To configure , Not here , See the official manual for details .

SD bus protocol
SD Communication on the bus is based on command and data transmission . The communication process consists of a start bit (“0”) start-up , By a stop bit (“1”) End .
SD The basic interaction process of bus is the interaction of command and response , Generally, the master sends a command to the slave (Command), The slave device responds after receiving the command (Response), If there is a need for data transmission , There will be data (Data) The transmission of is involved in the whole communication process .

Command format
SD The command format is fixed to 48bit, It's all through CMD Line continuous transmission .
| Bit position | 47 | 46 | [45 : 40] | [39 : 8] | [7 : 1] | 0 |
|---|---|---|---|---|---|---|
| Width(bits) | 1 | 1 | 6 | 32 | 7 | 1 |
| Value | ‘0’ | ‘1’ | x | x | x | ‘1’ |
| Description | Start bit | Transmission bit | Command index | Argument | CRC7 | End bit |
Command type
There are four types of commands , Namely :
1.Broadcast(bc), Unresponsive broadcast command , Send to All cards , Do not return task response ;
2.Broadcast w/Response(bcr), With response to broadcast command , Send to All cards , Receive responses from all cards at the same time ;
3.Addressed point-to-point(ac), Addressing command , Send to Selected card ,DAT There is no data transmission line ;
4.Addressed point-to-point data transfer(adtc), Addressing data transmission command , Send to Selected card ,DAT The cable has data transmission .
There are also two general commands , Specific application commands (ACMD) And general commands (GEN_CMD). among ACMD Before the command is sent , Need to send first CMD55 command .
Basic commands (Class 0)
| Command serial number | type | Parameters | Respond to | abbreviation | describe |
|---|---|---|---|---|---|
| CMD0 | bc | [31:0] stuff bits | – | GO_IDLE_STATE | Reset all cards to idle state |
| CMD2 | bcr | [31:0] stuff bits | R2 | ALL_SEND_CID | All cartoons are required to pass CMD return CID value |
| CMD4 | bcr | [31:0] stuff bits | R6 | SEND_RELATIVE_ADDR | Program all cards DSR |
| CMD7 | ac | [31:16] RCA [15:0] don’t care | R1b | SELECT/DESELECT_CARD | Choose / Deselect RCA The card corresponding to the address |
| CMD8 | bcr | [31:12] RSV [7:0] VHS | R7 | SEND_IF_COND | Send card interface conditions , Including the voltage and other information supported by the host , And ask if the card is supported |
| CMD9 | ac | [31:16] RCA [15:0] stuff bits | R2 | SEND_CSD | adopt CMD send out CSD Content to selected card |
| CMD10 | ac | [31:16] RCA [15:0] stuff bits | R2 | SEND_CID | adopt CMD send out CID Content to selected card |
| CMD12 | ac | [31:0] stuff bits | R1b | STOP_TRANSMISSION | Force card transfer to stop |
| CMD13 | ac | [31:16] RCA [15:0] stuff bits | R1 | SEND_STATUS | adopt CMD Send the status register of the selected card |
| CMD15 | ac | [31:16] RCA [15:0] stuff bits | – | GO_INACTIVE_STATE | Put the selected card into "inactive" state |
block Read command (Class 2)
| Command serial number | type | Parameters | Respond to | abbreviation | describe |
|---|---|---|---|---|---|
| CMD16 | ac | [31:0] Block length | R1 | SET_BLOCK_LEN | Standards can be set SD Block length of card ,SDHC The standard SD The card command length is fixed to 512bytes |
| CMD17 | adtc | [31:0] Data address | R1 | READ_SINGLE_BLOCK | Read the standard card SEL_BLOCK_LEN Length byte block ,SDHC The standard SD Card fixed reading 512 Bytes of block |
| CMD18 | adtc | [31:0] Data address | R1 | READ_MULTIPLE_BLOCK | Continuous from SD The card reads data block, Until it is CMD12 interrupt . The length of the block and CMD17 In the same |
block Write orders (Class 4)
| Command serial number | type | Parameters | Respond to | abbreviation | describe |
|---|---|---|---|---|---|
| CMD24 | adtc | [31:0] Data address | R1 | WRITE_BLOCK | Write standard card SEL_BLOCK_LEN Length byte block ,SDHC The standard SD Card fixed reading 512 Bytes of block |
| CMD25 | adtc | [31:0] Data address | R1 | WRITE_MULTIPLE_BLOCK | In succession SD The card writes data block, Until it is CMD12 interrupt . The length of the block and CMD17 In the same |
| CMD27 | adtc | [31:0] stuff bits | R1 | PROGRAM_CSD | Yes CSD The programmable bit of |
Erase command (Class 5)
| Command serial number | type | Parameters | Respond to | abbreviation | describe |
|---|---|---|---|---|---|
| CMD32 | ac | [31:0] Data address | R1 | ERASE_WR_BLK_START | Set the starting block address for erasure |
| CMD33 | ac | [31:0] Data address | R1 | ERASE_WR_BLK_END | Set the end block address of erasure |
| CMD38 | ac | [31:0] stuff bits | R1b | ERASE | Erase the pre selected block |
Lock command (Class 7)
| Command serial number | type | Parameters | Respond to | abbreviation | describe |
|---|---|---|---|---|---|
| CMD32 | adtc | [31:0] stuff bits | R1 | LOCK_UNLOCK | Lock / Unlock SD card |
Specific application commands (Class 8)
| Command serial number | type | Parameters | Respond to | abbreviation | describe |
|---|---|---|---|---|---|
| CMD55 | ac | [31:16] RCA [15:0] stuff bits | R1 | APP_CMD | Specify the next command as a specific application command , Not a standard command |
| CMD56 | adtc | [31:1] stuff bits [0] RD/WR | R1 | GEN_CMD | In general commands or application specific commands , Used to transfer a data block . The lowest bit is used to indicate reading data or writing data |
SD Carter decided to apply the command
| Command serial number | type | Parameters | Respond to | abbreviation | describe |
|---|---|---|---|---|---|
| ACMD6 | ac | [31:2] stuff bits [1:0] Bus width | R1 | SET_BUS_WIDTH | Define the data bus width (‘00’ = 1bit,‘10’ = 4bits) |
| ACMD13 | adtc | [31:0] stuff bits | R1 | SD_STATUS | send out SD state |
| ACMD41 | bcr | [31:0] OCR | R3 | SD_SEND_OP_COND | Ask the card to send the information it supports (HCS) and OCR Register contents |
| ACMD51 | adtc | [31:0] stuff bits | R1 | SEND_SCR | Read the configuration register SCR |
Respond to
Response by SD Cartoon CMD Line to the host , Some commands require a response , Some are not required ,SDIO The bus shares 7 Two response types (R1 ~ R7).
SD The card does not support R4 and R5 Type of response

R1 Standard response
If there is a signal transmitted to the card , Then there may be... On the data line busy The signal of (R1b) appear
| Bit position | 47 | 46 | [45 : 40] | [39 : 8] | [7 : 1] | 0 |
|---|---|---|---|---|---|---|
| Width(bits) | 1 | 1 | 6 | 32 | 7 | 1 |
| Value | ‘0’ | ‘0’ | x | x | x | ‘1’ |
| Description | Start bit | Transmission bit | Command index | Card status | CRC7 | End bit |
R2 CID,CSD Register response
CID The value of the register is CMD2 and CMD10 Command response , and CSD The contents of the register are CMD9 Command response
| Bit position | 135 | 134 | [133 : 128] | [127 : 1] | 0 |
|---|---|---|---|---|---|
| Width(bits) | 1 | 1 | 6 | 127 | 1 |
| Value | ‘0’ | ‘0’ | ‘111111’ | x | ‘1’ |
| Description | Start bit | Transmission bit | Reserved | CID or CSD Register value | End bit |
R3 OCR Register response
OCR The value of the register is ACMD41 Command response
| Bit position | 47 | 46 | [45 : 40] | [39 : 8] | [7 : 1] | 0 |
|---|---|---|---|---|---|---|
| Width(bits) | 1 | 1 | 6 | 32 | 7 | 1 |
| Value | ‘0’ | ‘0’ | ‘111111’ | x | ‘111111’ | ‘1’ |
| Description | Start bit | Transmission bit | Reserved | OCR Register | Reserved | End bit |
R6 released RCA Register response
Dedicated to CMD3 Response

R7 released RCA Register response
Dedicated to CMD8 Command response , Returns the voltage range and detection mode supported by the card
| Bit position | 47 | 46 | [45 : 40] | [39 : 20] | [19 : 16] | [15 : 8] | [7 : 1] |
|---|---|---|---|---|---|---|---|
| Width(bits) | 1 | 1 | 6 | 20 | 4 | 8 | 7 |
| Value | ‘0’ | ‘0’ | ‘001000’ | ‘00000h’ | x | x | x |
| Description | Start bit | Transmission bit | CMD8 | Reserved | Rev Voltage | Check Mode | CRC7 |
Data packets
Use all the wide bus when , Every data transmission 4 individual bit, For each line CRC It is calculated and verified independently .SD Card only in DAT0 Send... To the host on the line CRC Status response and Standard busy The signal . The following figure CMD53 Command and ACMD13 Two packet transmission examples of the command .


Card status type and operation mode

Card recognition pattern
In this mode , The host will respond to all requests in “ Card recognition pattern ” Of SD The card is reset , Then confirm the operating voltage range , distinguish SD Card type , And get SD The relative address of the card (RCA). The following figure shows the... In this mode SD Card state transition diagram .
1. The host can also send CMD0 Let all cards soft reset into idle state , But now it is in Inactive State Your card will not reset
2. Before the host starts communication with the card , It is necessary to confirm that both parties are within the mutually supportive voltage range .SD The registers in the card have a voltage support range , The current voltage of the host must be within this range before it can communicate with the card ,CMD8 Can be used for this operation .
3.ACMD41 The command can identify or reject a that does not match the host voltage range SD card
4.CMD2 The command requires all cards to return CID
5.CMD3 The command is to ask the card to recommend one RCA,RCA yes 16bit The address of , As opposed to using CID(128bit) It will be easier to communicate

Data transmission mode
SD The card system is in data transmission mode , The host can read and write data . In the data transmission mode, the host can be connected SD
The clock frequency is set to FPP, The default maximum is 25MHz.
1. In data transmission mode , Both the host and the target card communicate through RCA Point to point communication
2.CMD7 The command is used to select and deselect cards

02 STM32 Of SDIO Interface
The following contents are as follows STM32F407xx For example .
SDIO Structure
STM32 Of SDIO from SDIO Adapter and APB2 Interface composition . among ,SDIO The adapter provides host functionality , Include SD The clock 、 Sending commands, data transmission, etc . and APB2 The interface is used to control SDIO Adapter register , And it can produce interruption and DMA request .

SDIO The clock of
SDIOCLK
yes SDIO Adapter clock , The frequency is 48MHz.
PCLK2
yes APB2 Bus clock .
SDIO_CK
yes SDIO Interface and SD Card synchronized clock , The clock source is SDIOCLK = 48MHz. When enabled BYPASS Mode time ,SDIO_CK = SDIOCLK = HCLK. And forbid BYPASS when ,SDIO_CK = SDIOCLK / (2 + CLKDIV).
Be careful
1. When configuring the clock , Be careful not to exceed 25MHz
2.PCLK >= (3 / 8) x SDIO_CK
SDIO Adapter
SDIO The adapter is SD The host side of the card system . It consists of five units , Namely :
- control unit
- Adapter register unit
- Command path unit
- Data path unit
- data FIFO
1. Adapter registers and FIFO Use APB2 Bus clock domain (PCLK2)
2. control unit 、 Command path and data path use SDIO Adapter clock domain (SDIOCLK)

control unit
The control unit is composed of a power management sub unit and a clock management sub unit . The power management sub unit will disable the card bus output signal during the power off phase and power on phase . The clock management sub unit is responsible for generating and controlling SDIO_CK The signal .

Command path
The command path unit sends a command to the card and receives a response from the card . The format of the command can be seen in the above “SD bus protocol - Command format ” chapter .
The command path runs in half duplex mode , therefore CMD Lines can send or receive commands and responses

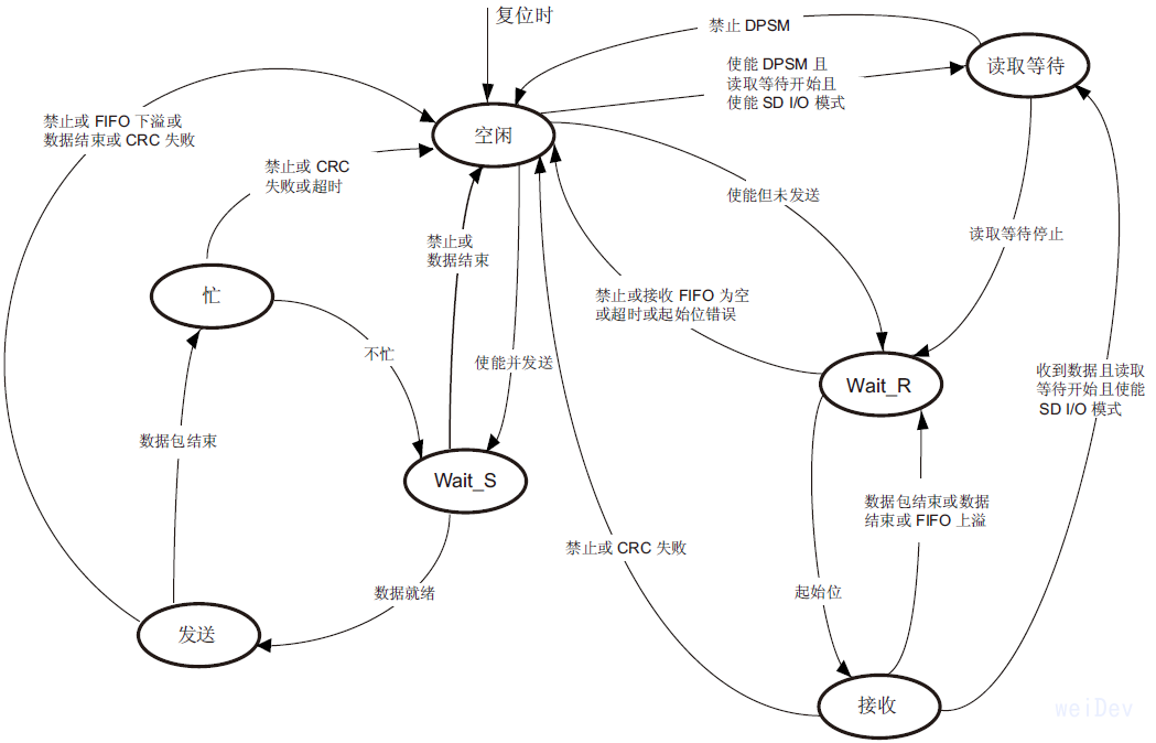
Command path state machine
When sending commands and receiving responses , It will start CPSM State machine .
Command timeout is 64 individual SDIO_CK A fixed value of a clock cycle

Respond to
SDIO Two response types are supported , To fit SD Card response . Both types use CRC Error checking . Include :
- 136 Bit length response
- 48 Bit short response
The response format can be seen in the above “SD bus protocol - Respond to ” chapter .
Data path
The data path sub unit is responsible for the mutual transmission of data between the host and the card . If enabled 4 Bit width bus mode , be Use all four data signal lines (SDIO_D[3:0]) Transmit in each clock cycle 4 Data bits ,8 Bit width is 8 Data bits . The format of the data packet can be seen from the above “SD bus protocol - Data packets ” chapter .
When the wide bus mode is not enabled , Then... Is used for each clock cycle SDIO_D0 Transmit one data bit

Data path state machine
DPSM With SDIO_CK Frequency operation of , The data on the card bus signal is related to SDIO_CK The rising edge of the is synchronized .

data FIFO
data FIFO A subunit is a data buffer , With transmitting and receiving units . transmission FIFO And receiving FIFO Is mutually exclusive . The transmitted or received flag can trigger an interrupt or DMA request .
data FIFO Is in APB2 Time domain (PCLK2) Running in , So from SDIO Time domain (SDIOCLK) All signals in the subunits will be resynchronized
03 SD Card configuration and application
SD Card hot plug detection
SD The hot plug of the card can be realized through CD/DAT3 Signal pin to detect , The implementation steps are as follows .
1. take CD/DAT3 The signal is connected to MCU On the interrupt pin , And pass 510K Resistance pull-down , and MCU It is configured to trigger interrupt at high level ;
2. In the absence of SD When the card is inserted , The signal is low , Once there is SD Card insertion ,SD The inside of the card passes through 50KΩ hold DATA3 The signal is pulled up to the high level ,MCU An interrupt is generated , Then write the processing logic in the interrupt service function , So as to realize the function of hot plug .
SD Card initialization
SD Card initialization is generally divided into “SDIO initialization ”、“ Access to electricity ”、“ Get card information ” and “ Set the data transmission mode ” Four processes . See the above for the specific process “SD bus protocol - Card recognition pattern ” chapter .

SDIO initialization
initialization SDIO by 1 Bit bus width , The frequency does not exceed 400KHz.
/* SDIO Initialization Frequency (400KHz max) */
#define SDIO_INIT_CLK_DIV ((uint8_t)0x76) /* 48MHz / (SDMMC_INIT_CLK_DIV + 2) < 400KHz */
SD_InitTypeDef Init;
/* Default SDIO peripheral configuration for SD card initialization */
Init.ClockEdge = SDIO_CLOCK_EDGE_RISING;
Init.ClockBypass = SDIO_CLOCK_BYPASS_DISABLE;
Init.ClockPowerSave = SDIO_CLOCK_POWER_SAVE_DISABLE;
Init.BusWide = SDIO_BUS_WIDE_1B;
Init.HardwareFlowControl = SDIO_HARDWARE_FLOW_CONTROL_DISABLE;
Init.ClockDiv = SDIO_INIT_CLK_DIV;
/* Initialize SDIO peripheral interface with default configuration */
SDIO_Init(hsd->Instance, Init);
SD Power on the card
SD The card power on process is shown in the figure below . Pay attention to the power supply 74 individual clock, Give it enough time SD Card ready .

/* Disable SDIO Clock */
__HAL_SD_DISABLE(hsd);
/* Set Power State to ON */
(void)SDIO_PowerState_ON(hsd->Instance);
/* Enable SDIO Clock */
__HAL_SD_ENABLE(hsd);
/* Identify card operating voltage */
errorstate = SD_PowerON(hsd);
Get card information
/* Card initialization */
SD_InitCard(hsd);
Set up SDIO Working in data transmission mode
/* Configure SD Bus width (4 bits mode selected) */
HAL_SD_ConfigWideBusOperation(&sdHandle, SDIO_BUS_WIDE_4B);
SD Card read / write operation
Ordinary reading and writing
/* Read SD block*/
uint8_t BSP_SD_ReadBlocks(uint32_t *pData, uint32_t ReadAddr, uint32_t NumOfBlocks, uint32_t Timeout)
{
uint8_t sd_state = MSD_OK;
if (HAL_SD_ReadBlocks(&sdHandle, (uint8_t *)pData, ReadAddr, NumOfBlocks, Timeout) != HAL_OK)
{
sd_state = MSD_ERROR;
}
return sd_state;
}
/* Write SD block*/
uint8_t BSP_SD_WriteBlocks(uint32_t *pData, uint32_t WriteAddr, uint32_t NumOfBlocks, uint32_t Timeout)
{
uint8_t sd_state = MSD_OK;
if (HAL_SD_WriteBlocks(&sdHandle, (uint8_t *)pData, WriteAddr, NumOfBlocks, Timeout) != HAL_OK)
{
sd_state = MSD_ERROR;
}
return sd_state;
}
DMA Reading and writing
Use DMA Configure before reading and writing DMA passageway , One for sending , The other is used to receive .
#define SDIO_DMA_ENABLE() __HAL_RCC_DMA2_CLK_ENABLE()
#define SDIO_TX_DMA_CHANNEL DMA_CHANNEL_4
#define SDIO_RX_DMA_CHANNEL DMA_CHANNEL_4
#define SDIO_TX_DMA_STREAM DMA2_Stream6
#define SDIO_RX_DMA_STREAM DMA2_Stream3
#define SDIO_TX_DMA_IRQ DMA2_Stream6_IRQn
#define SDIO_RX_DMA_IRQ DMA2_Stream3_IRQn
/* SDIO_RX Init */
hdma_sdio_rx.Instance = SDIO_RX_DMA_STREAM;
hdma_sdio_rx.Init.Channel = SDIO_RX_DMA_CHANNEL;
hdma_sdio_rx.Init.Direction = DMA_PERIPH_TO_MEMORY;
hdma_sdio_rx.Init.PeriphInc = DMA_PINC_DISABLE;
hdma_sdio_rx.Init.MemInc = DMA_MINC_ENABLE;
hdma_sdio_rx.Init.PeriphDataAlignment = DMA_PDATAALIGN_WORD;
hdma_sdio_rx.Init.MemDataAlignment = DMA_MDATAALIGN_WORD;
hdma_sdio_rx.Init.Mode = DMA_PFCTRL;
hdma_sdio_rx.Init.Priority = DMA_PRIORITY_VERY_HIGH;
hdma_sdio_rx.Init.FIFOMode = DMA_FIFOMODE_ENABLE;
hdma_sdio_rx.Init.FIFOThreshold = DMA_FIFO_THRESHOLD_FULL;
hdma_sdio_rx.Init.MemBurst = DMA_MBURST_INC4;
hdma_sdio_rx.Init.PeriphBurst = DMA_PBURST_INC4;
if (HAL_DMA_Init(&hdma_sdio_rx) != HAL_OK)
{
Error_Handler();
}
__HAL_LINKDMA(hsd,hdmarx,hdma_sdio_rx);
/* SDIO_TX Init */
hdma_sdio_tx.Instance = SDIO_TX_DMA_STREAM;
hdma_sdio_tx.Init.Channel = SDIO_TX_DMA_CHANNEL;
hdma_sdio_tx.Init.Direction = DMA_MEMORY_TO_PERIPH;
hdma_sdio_tx.Init.PeriphInc = DMA_PINC_DISABLE;
hdma_sdio_tx.Init.MemInc = DMA_MINC_ENABLE;
hdma_sdio_tx.Init.PeriphDataAlignment = DMA_PDATAALIGN_WORD;
hdma_sdio_tx.Init.MemDataAlignment = DMA_MDATAALIGN_WORD;
hdma_sdio_tx.Init.Mode = DMA_PFCTRL;
hdma_sdio_tx.Init.Priority = DMA_PRIORITY_VERY_HIGH;
hdma_sdio_tx.Init.FIFOMode = DMA_FIFOMODE_ENABLE;
hdma_sdio_tx.Init.FIFOThreshold = DMA_FIFO_THRESHOLD_FULL;
hdma_sdio_tx.Init.MemBurst = DMA_MBURST_INC4;
hdma_sdio_tx.Init.PeriphBurst = DMA_PBURST_INC4;
if (HAL_DMA_Init(&hdma_sdio_tx) != HAL_OK)
{
Error_Handler();
}
__HAL_LINKDMA(hsd,hdmatx,hdma_sdio_tx);
DMA Reading and writing
/* Read SD block*/
uint8_t BSP_SD_ReadBlocks_DMA(uint32_t *pData, uint32_t ReadAddr, uint32_t NumOfBlocks)
{
uint8_t sd_state = MSD_OK;
/* Read block(s) in DMA transfer mode */
if (HAL_SD_ReadBlocks_DMA(&sdHandle, (uint8_t *)pData, ReadAddr, NumOfBlocks) != HAL_OK)
{
sd_state = MSD_ERROR;
}
return sd_state;
}
/* Write SD block*/
uint8_t BSP_SD_WriteBlocks_DMA(uint32_t *pData, uint32_t WriteAddr, uint32_t NumOfBlocks)
{
uint8_t sd_state = MSD_OK;
/* Write block(s) in DMA transfer mode */
if (HAL_SD_WriteBlocks_DMA(&sdHandle, (uint8_t *)pData, WriteAddr, NumOfBlocks) != HAL_OK)
{
sd_state = MSD_ERROR;
}
return sd_state;
}
reference
2.《Sandiskmanual-SecureDigital2.2》
3.《SD Specifications Part 1 Physical Layer Simplified Specification》
4.《RM0090》
边栏推荐
猜你喜欢

劲爆!YOLOv6又快又准的目标检测框架开源啦(附源代码下载)

【PaddleDetection】ModuleNotFoundError: No module named ‘paddle‘

为什么OpenCV计算的帧率是错误的?

composition api在项目中的使用总结

Tardigrade: Trino's solution to ETL scenarios

Go speed

文件的相对路径写法

Question bank and answers of special operation certificate for R1 quick opening pressure vessel operation in 2022

CURDATE()和NOW()区别

数据库系列之MySQL和TiDB中慢日志分析
随机推荐
Notepad++--列编辑模式--用法/实例
Use js programming questions [split] in Niuke
基于 LNMP 搭建个人网站的填坑之旅
collections. Use of defaultdict()
电子地图坐标系统研究整理
GAMES104 作业2-ColorGrading
Build your own website (17)
剑指 Offer 47. 礼物的最大价值(DP)
力扣每日一题-第29天-575.分糖果
service实现类里面为何一直报红
可扩展系统的“9不”原则和“5个”衡量维度
17 `bs对象.节点名h3.parent` parents 获取父节点 祖先节点
crond BAD FILE MODE /etc/cron. d
__getitem__和__setitem__
Inference optimization implementation of tensorrt model
【PaddleDetection】ModuleNotFoundError: No module named ‘paddle‘
Solution to not displaying logcat logs during debugging of glory V8 real machine
力扣每日一题-第29天-219.存在重复元素Ⅱ
Brief history and future trend of codeless software
华为设备WLAN基本业务配置命令