当前位置:网站首页>【软件工程期末复习】知识点+大题详解(E-R图、数据流图、N-S盒图、状态图、活动图、用例图....)
【软件工程期末复习】知识点+大题详解(E-R图、数据流图、N-S盒图、状态图、活动图、用例图....)
2022-07-27 03:30:00 【九芒星#】
软件工程期末复习
前言
文章较长,以下是简要目录
| 序号 | 文章内容 |
|---|---|
| 1 | 设计E-R图,转关系模式 |
| 2 | 系统数据流图 |
| 3 | 程序流程图 |
| 4 | N-S盒图 |
| 5 | 状态图 |
| 6 | 活动图 |
| 7 | 用例图 |
| 8 | 程序图 |
| 9 | 软件危机 |
| 10 | 结构化设计方法的步骤 |
| 11 | 软件设计的过程 |
| 12 | 黑盒测试法 |
| 13 | 软件设计的原则 |
| 14 | 软件设计的目的 |
| 15 | 题目练习 |
| …… | 未完待续…… |
一、考点汇总
1.设计E-R图,转关系模式
(1)设计ER图
首先要了解,矩形,椭圆,菱形分别对应ER图中的实体、属性和关系,根据题意画图,具体操作略

其次,转换关系模式分为1:1、1:n、n:m三种。我们来分别举例说明。
(2)E-R 模型转关系模式
①1:1
E-R图

关系模式:
职工(职工号,姓名,年龄)
产品(产品号,产品名,价格)
负责(职工号,产品号)
②1:n
E-R图

关系模式:
仓库(仓库号,地点,面积)
产品(产品号,产品名,价格)
仓储(产品号,仓库号,数量)
③n:m
E-R图

关系模式:
学生(学号,姓名,年龄,性别)
课程(课程号,课程名,学时数)
选修(学号,课程号,成绩)
④ 1:n:m
方法:把1端实体主码加入n和m(eg:课程号)
E-R图

关系模式:
课程(课程号,课程名,学分,学时)
教师(教师号,教师名,性别,职称,课程号)
参考书(书号,书名,出版社,主编,课程号)
⑤ p:n:m
E-R图

关系模式:
供应商(供应商号,供应商名,地址)
零件(零件号,零件名,单价)
产品(产品号,产品名,型号)
供应(供应商号,零件号,产品号,数量)
(3)实战演练
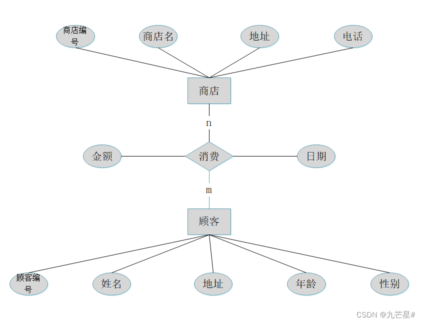
例题:设有商店和顾客两个实体。“商店”有属性:商店编号、商店名、地址、电话,“顾客”有属性:顾客编号、姓名、地址、年龄、性别。假设一个商店有多个顾客购物,一个顾客可以到多个商店购物,顾客每次去商店购物有一个消费金额和日期,而且规定每个顾客在每个商店里每天最多消费一次。
①试画出ER图,并注明属性和联系类型。(5分)

②将E-R图转换成关系模型 ,并注明主码和外码 (5分)
商店(商店编号,商店名,地址,电话)
顾客(顾客编号,姓名,地址,年龄,性别)
消费(商店编号,顾客编号,消费金额,日期)
2.系统数据流图
(1)基础概念
先要了解基本构图元素
圆角的矩形表示变换数据的处理

(2)实战演练
①题目
例题:假设一家工厂的采购部每天需要一张订货报表,报表按零件编号排序,表中列出所有需要再次订货的零件。对于每个需要再次订货的零件应该列出下述数据:零件编号,零件名称,订货数量,目前价格,主要供应者,次要供应者。零件入库或出库称为事务,通过放在仓库中的CRT终端把事务报告给订货系统。当某种零件的库存数量少于库存量临界值时就应该再次订货。画出数据流图。
②拆解题干
- 采购部需要订货报表(按零件编号排序,列出需要再次订货的零件(零件编号,零件名称,订货数量,目前价格,主要供应者,次要供应者))
- 零件入库或出库称为事务,通过仓库中CRT终端把事务报告给订货系统。
- 当某种零件的库存数量少于库存量临界值时就应该再次订货。
题干简要如下图

③分析题干
解题目标:找到源点、终点、数据处理、数据存储、数据流动方向
Ⅰ.找数据源点、终点
分析题干,工厂有采购部,采购部需要订单报表,那就需要生成报表的订单系统。零件出入库,库存会随之变化,自然需要库存管理系统。
流程如下:
零件通过库存系统,出库,经订单系统生成报告,最后送到采购部。
则顶层流图如下
Ⅱ.分析数据处理
订货过程涉及两块数据流动,零件库存量的增减和订单报表的生成。
所以,需要两个数据处理模块,处理事务和产生报表,将其替代原来的订货系统,如下图。

Ⅲ.分析数据存储
数据有两个处理模块,分别是处理事务和产生报表。
处理事务对应的数据是零件库存量,数据存储是库存清单。
产生报表对应的数据是订货的信息,数据存储是订货清单。
Ⅳ.分析数据流动方向
根据题干:“零件入库或出库称为事务”
处理事务就是处理库存变化,变化通过仓库清单和库存清单双向流通体现,库存变化后需要在订货信息中有所体现,故产生订货信息的输出。
产生报表的前提是要有订货信息的输入,故添加输入流

至此,大体轮廓已经出现,开始画数据流图!
④画数据流图
画数据流图想要一招解决很难,步步为营才是最好的选择。
首先画出顶层数据流图;其次对顶层数据流图进行分析,把抽象模型细化,体现模块的功能,画出0层数据流图;最后对0层进行功能再细化,画出1层数据流图。
这里很重要的一点,画数据流图重点是描绘“做什么?”而不是“怎么做?”。
举个例子,张三去超市买菜,可以展示张三是通过乘车前往超市,但他怎么找到出租车,怎么坐到超市门口,以及怎么挑菜,这些不必体现。
Ⅰ.顶层数据流图
分为三块,数据源点,数据过程,数据终点。
Ⅱ.0层数据流图
对订货系统的功能进行细化。
首先要对仓库管理员发出的事务进行处理,即处理事务功能。
其次对采购员接收的订货报表进行功能分配,即产生报表功能。
最后,处理事务功能分为两块,从库存中取货和填写订货信息,从而产生两个数据流,库存清单和订货信息;产生报表的前提是有订货信息,故有订货信息输入流。

Ⅲ.1层数据流图
对功能再细化,我们对上图进行分析,以上出现两个功能模块,分别是处理事务和产生报表。
产生报表的唯一前提是有订货信息,而订货信息来自处理采购员订单的结果,故新增处理订货功能;
订货功能的前提是库存增减的结果体现,故新增更新库存清单功能;
更新库存功能的前提是接收到执行事务的命令,故新增接收事务功能。
通过对单一影响变量逆推的过程,进一步完善数据流图。

3.程序流程图
(1)基础概念
①基本构图符号

②基本结构
Ⅰ.顺序结构

Ⅱ.选择结构

Ⅲ.while 循环结构

Ⅳ.do while 循环结构

Ⅴ.case 循环结构

(2)实战演练
例题:根据下面程序画出程序流程图和N-S盒图
START
IF p THEN
WHILE q DO
f
END DO
ELSE
BLOCK
G
N
END BLOCK
END IF
STOP
程序流程图:

N-S盒图:

4.N-S盒图
(1)基本结构
①顺序结构
先执行A后执行B

②条件结构
如果条件P成立,执行A,否则执行B
成立(T)(Y)
不成立(F)(N)

③while 循环结构
先判断后执行,当P1条件成立的情况下,反复执行A语句,直到P1条件不成立为止
④do while结构
先执行后判断,当P1条件不成立的情况下,反复执行A语句,直到P1条件成立为止
(2)实战演练
例题:输入三角形三边长,判断三遍构成的是等边,等腰,还是一般三角形,画出N-S盒图

4.状态图
状态图有三种状态,分别是初态,中间态和终态
(1)基本符号


(2)实战演练
例题:公交车状态图

5.活动图
(1)基本符号
和状态图类似,初态用实心表示,终态用环形表示,圆角矩形代表活动,菱形代表分支,横线黑线代表并发。

可以参考这张图,更为直观
(2)实战演练
例题:下面的文字描述了某大学新生报到的过程:
新生首先要填一张新生注册表单。如果填写不正确,则在别人的帮助下重新填写,直至填写正确,然后进行注册。注册成功之后,要进行开学典礼,同时在新生选课系统中注册,然后交齐第一个学期的学费。 画出活动图。

6.用例图
用例图由三个基本元素和四个关系构成。
三个元素:参与者、用例、容器
四个关系:关联、泛化、包含、扩展
(1)基本符号
①三个元素

②四个关系
Ⅰ 关联
适用于参与者和用例之间,通常由参与者指向用例。
用单向实箭头表示
Ⅱ 泛化
适用于于用例与用例之间或参与者与参与者之间。它和面向对象中的继承关系类似,子用例继承父用例的所有功能。
用空心三角箭头表示
Ⅲ 包含
适用于用例和用例直接,由复杂用例分解出简单用例
用虚线箭头表示

Ⅳ 扩展
适用于用例与用例直接,对基础用例的功能扩展
用虚线箭头表示

(2)实战演练1
例题:在火车票预订系统中,客户可以进行购买车票、退订车票、查询余票和查询列车时刻四个操作。不管是购买车票还是退订车票,用户都必须先进行登录系统操作。其中查询列车时刻主要包括按站站查询和按车次查询两种方式。如果在登录系统的过程中忘记密码,则还可使用找回密码功能。画出用例图。

(3)实战演练2
例题:系统拥有注册功能,顾客注册后进行登录,才能在系统中购买商品;顾客可以通过系统浏览商品,查看商品的详细信息,购买自己喜欢的商品;顾客付费方式要多样化,既可以通过银行的在线支付功能付款,也可通过汇款方式付款;系统拥有商品的促销功能,对于某些系统指定的商品或用户购买的商品金额超过一定数量时,在顾客结账时给予优惠;
用例图顾客登录后,可以使用留言功能对商品或服务留言评价;
系统的管理员可以使用留言功能对顾客提出的疑问做出解答,还可以管理注册的用户;录入员能够更新商品信息,包括增加新商品和对现有商品信息的更新;系统允许多人同时在线,进行商品的浏览和购买操作。

7.类图
(1)构成要素
类图由类的名称、字段和属性、方法,三部分构成。
其中“+” 表示public;“-“ 表示private;”#"表示protected
比如
第一层“动物”是类的名称;
第二层“+有生命”是动物的属性;
第三层“+新陈代谢+繁殖”是动物具有的方法。

(2)基本关系
①继承
鸟属于动物,可以继承动物属性
表示方法:实线+空心箭头
②实现
飞翔实现了“飞行”方法
表示方法:虚线+空心箭头

③关联
企鹅的生活和气候息息相关
表示方法:实线箭头

④依赖
动物需要水和氧气才能生存
表示方法:虚线箭头

⑤聚合(包含)
一个雁群中有很多大雁,即包含关系
表示方法:空心菱形 + 实线箭头

⑥组合(拥有)
鸟和它的翅膀体现了部分和整体的关系,即组合关系
表示方法:实心菱形 + 实线箭头

(3)实战演练
根据以下描述,画出相应的UML类图
- 神舟六号飞船是神州飞船系列的一种,它由轨道舱、返回舱、推进舱和逃逸救生塔等组成。
- 航天员可以在返回舱内驾驶飞船,轨道舱是航天员工作和休息的场所。在紧急的情况下,可以利用逃逸救生塔逃生。
- 在飞船两侧有多个太阳能电池翼,可以为飞船提供电能

8.程序图(顺序图/程序控制流图)
(1)基本概念
程序图可以将程序流程图,N-S图,PAD图映射到图形中。
注意:
- 一个或多个顺序语句可以映射为程序图的一个节点,用带标识的圆表示。
- 一个处理框或判定框可以映射为一个节点
- 程序控制流向用方向箭头表示,且一条边必须终止于一个节点(该节点可以不代表任何含义)
比如下图,可以将2,3分为两个圆表示,也可以合在一起
(2)计算环形复杂度
环形复杂度V(G)=E-N+2,其中,E是程序图中边数,N是结点数
上图中V(G)=11-9+2=4
有人可能要问,如果将图中2、3两个节点和4、5两个节点分开结果依然正确吗?
可以自己试试,不影响复杂度,V(G)=13-11+2=4
9.常见软件过程模型的特点
| 模型名称 | 技术特点 | 适用范围 |
|---|---|---|
| 瀑布模型 | 简单,分阶段,阶段间存在因果关系,各个阶段完成后都有评审,允许反馈,不支持,用户参与,要求预先确定需求 | 需求易于完善定义且不易变更的软件系统 |
| 快速原型模型 | 型 不要求需求预先完备定义,支持用户参与,支持需求的渐进式完善和确认,能够适应用户需求的变化 | 需求复杂、难以确定、动态变化的软件系统 |
| 增量模型 | 软件产品是被增量式地一块块开发的,允许开发活动并行和重叠 | 技术风险较大、用户需求较为稳定的软件系统 |
| 迭代模型 | 不要求一次性地开发出完整的软件系统,将软件开发视为一个逐步获取用广需求、完善软件产品的过程 | 需求难以确定、不断变更的软件系统 |
| 螺旋模型 | 结合瀑布模型、快速原型模型和迭代模型的思想,并引进了风险分析活动 | 需求难以获取和确定、软件开发风险较大的软件系统 |
| RUP | 可改造、扩展和剪裁:可以对它进行设计、开发、维护和发布;强调迭代开发 | 复杂和需求难以获取和确定的软件系统;软件开发项目组拥有丰富的软件开发和管理经验 |
二、知识点汇总
1.软件危机
(1)概念
软件危机是指在计算机软件开发和维护时所遇到的一系列问题。
(2)主要表现
- 如何开发软件以满足对软件日益增长的需求;
- 如何维护数量不断增长的已有软件。
- 软件成本在计算机系统成本中所占的比例逐年上升
- 用户对已完成的软件系统不满意的现象经常发生;
(3)软件危机产生的原因:
- 软件规模庞大,给软件的维护带来困难。
- 软件一般使用3~5年,在这段时间内很可能因为环境的改变、硬件的改变、技术方式的改变、需求的改变,需要及时的维护。
- 软件开发技术的落后。
- 软件开发人员忽视需求分析、维护阶段的重要性也是造成软件危机的原本。
2.结构化设计方法的步骤
- 首先研究、分析数据流图
- 然后根据数据流图决定问题的类型
- 由数据流图推导出系统的初始结构图
- 利用启发性原则来改进系统的初始结构图,直到符合要求的结构图为止
- 修改和补充数据字典
- 制定测试计划
3.软件设计的过程
- 软件设计是把许多事物和问题抽象起来,并且抽象它们不同层次和角度,是将需求转变为软件陈述的过程,是迭代的过程。
- 软件设计,要根据需求规格说明书,对整个设计过程进行计划,然后实施具体的设计过程,即“先整体,再局部”,也是不断迭代和精化的过程。
- 然后需要对生成的设计规格说明书进行评审,启动 质量评价的标准,若未通过评审,需重新修改设计,直至评审通过,确定最后定型的过程本身。进入后续阶段,完成软件设计过程。
4.黑盒测试法
- 黑盒测试法把程序看成一个黑盒子,完全不考虑程序的内部结构和处理过程
- 它只检查程序功能是否能按照规格说明书的规定正常使用
- 程序是否能适当地接收输入数据
- 产生正确地输出信息
5.软件设计的原则
- 模块化
- 抽象化与逐步求精
- 信息隐藏与局部化
- 模块独立
6.软件测试的目的
- 软件测试是为了发现错误而执行程序的过程;
- 测试是程序的执行过程,目的在于发现错误;
- 软件测试中需要数据,即为测试而精心设计的测试用例,利用测试用例去运行程序,帮助发现程序错误;
- 一个好的测试用例在于能发现至今未发现的错误;
- 一个成功的测试是发现了至今未发现的错误的测试。
三、题目练习
1.设计测试用例
(1)例题1
下图显示了某程序的逻辑结构。试为它设计足够的测试用例,分别实现对程序的:判定覆盖、条件覆盖、条件组合覆盖

答案:

(2)例题2
某三角形程序的功能为:读入代表三角形边长的3个整数,判断它们能否组成三角形。如果能够,则输出三角形是等边、等腰或任意三角形的识别信息。试为此程序设计一组测试用例。(本例将先用黑盒法设计测试用例,然后用白盒法进行检验与补充)

答案:
第一步:根据题干,在黑盒法中首先可用等价分类法划分输入的等价类,然后用边界值分析法和猜错法作补充。

边界值法:2数之和等于第3数
猜错法:输入3个零、输入3个负数
第二步:提出一组初步的测试用例,
第三步:用白盒法验证第三步产生的测试用例的充分性。结果表明,上表中的前8个测试用例,已能满足对被测程序图的完全覆盖,不需要再补充其他的测试用例。
(3)例题3
设有一个档案管理系统,要求用户输入以年月表示的日期。假设日期限定在1990年1月~2003年12月,并规定日期由6位数字字符组成,前4位表示年,后2位表示月。现用等价类划分法设计测试用例,来测试程序的“日期检查功能”。
答案:
第一步:划分等价类并编号,下表等价类划分的结果
| 输入等价类 | 有效等价类 | 无效等价类 |
|---|---|---|
| 日期的类型及长度 | ①6位数字字符 | ②有非数字字符 ③少于6位数字字符 ④多于6位数字字符 |
| 年份范围 | ⑤在1990~2049之间 | ⑥小于1990 ⑦大于2049 |
| 月份范围 | ⑧在01~12之间 | ⑨等于00 ⑩大于12 |
第二步:设计测试用例,以便覆盖所有的有效等价类在表中列出了3个有效等价类,编号分别为①、⑤、⑧,设计的测试用例如下:
| 测试数据 | 期望结果 | 覆盖的有效等价类 |
|---|---|---|
| 202211 | 输入有效 | ①、⑤、⑧ |
| 202301 | 输入有效 | ①、⑤、⑧ |
| 203512 | 输入有效 | ①、⑤、⑧ |
第三步:为每一个无效等价类设计一个测试用例,设计结果如下:
| 测试数据 | 期望结果 | 覆盖的无效等价类 |
|---|---|---|
| 95June | 无效输入 | ② |
| 20036 | 无效输入 | ③ |
| 2001006 | 无效输入 | ④ |
| 198912 | 无效输入 | ⑥ |
| 200401 | 无效输入 | ⑦ |
| 200100 | 无效输入 | ⑨ |
| 200113 | 无效输入 | ⑩ |
(4)例题4
某城市的电话号码由3部分组成,这3部分的名称和内容为:
地区码:空白或3位数字;
前 缀:非‘0’或‘1’开头的3位数字;
后 缀:4位数字。
假定被测程序能接受一切符合上述规定的电话号码,拒绝所有不符合规定的号码,试用等价分类法设计它的测试用例。
答案:
第一步:划分等价类。
下表列出了划分的结果,包括4个有效等价类,11个无效等价类。在每一等价类之后均加有编号,以便识别

第二步:确定测试用例。

2.画程序流程图,计算复杂度
(1)例题1
已知有一段代码实现了 “输出ABC三个数中的最大值”,要求完成下列问题:
(1)画出代码的流程图
(2)根据该程序流程图画出该程序的流图
(3)计算该流图的环形复杂度
答案:
(1)流程图:

(2)程序图:

(3)
环形复杂度:
V(G) = 边数 - 节点数 + 2 = 9 - 7 + 2 = 4
边栏推荐
- Internet of things smart home project - Smart bedroom
- JS to realize page Jump and parameter acquisition and loading
- JMeter学习笔记004-CSV文件行数控制循环次数
- 大咖说·图书分享|精益产品开发:原则、方法与实施
- js三种遍历数组的方法:map、forEach、filter
- Subject 3: Jinan Zhangqiu line 2
- 括号的最大嵌套深度
- Daily question 1: delete continuous nodes with a total value of zero from the linked list
- 利用LCD1602显示超声波测距
- E-commerce system combined with commodity spike activities, VR panorama continues to bring benefits
猜你喜欢

E-commerce system combined with commodity spike activities, VR panorama continues to bring benefits

Delete the whole line of Excel, and delete the pictures together

JMeter interface test (login, registration)

PSINS工具箱中轨迹生成工具详细解析

微服务化解决文库下载业务问题实践

通信协议综述

C language learning notes - memory management

2022年危险化学品经营单位主要负责人复训题库及答案

2022 operation of simulated examination question bank and simulated examination platform for safety production management personnel of hazardous chemical production units

Okaleido生态核心权益OKA,尽在聚变Mining模式
随机推荐
大咖说·图书分享|精益产品开发:原则、方法与实施
Article main content extraction software [based on NLP technology]
Redis面试题(2022)
Knowledge atlas: knowledge representation
2022危险化学品生产单位安全生产管理人员考试题模拟考试题库模拟考试平台操作
VR panorama gold rush "careful machine" (Part 1)
整理字符串
Towhee weekly model
452 pages, 130000 words, the overall solution of modern smart Township Xueliang project 2022 Edition
Subject 3: Jinan Zhangqiu line 3
Use tag tag in golang structure
【LeetCode】Day104-无重叠区间
xxx is not in the sudoers file.This incident will be reported.的解决方法
452页13万字现代智慧乡镇雪亮工程整体解决方案2022版
Rust:axum learning notes (1) Hello World
11. Zuul routing gateway
面试题 16.05. 阶乘尾数
CloudCompare&PCL 匹配点中值(或标准差)距离抑制
Subject 3: Jinan Zhangqiu line 2
【比赛参考】PyTorch常用代码段以及操作合集