One 、 Preface
Generally, software design and development are divided into two types :
【 waterfall 】 After a lot of business analysis , Will sort out a basic model based on existing requirements , Then the results are summarized and passed to developers to form requirements documents ; We found that the biggest drawback of waterfall R & D is the low feedback frequency , And the final delivery results may deviate greatly from the expectations .
【 Agile 】 It also needs a lot of business analysis in the early stage , But the core focus of agile is not on speed , To put it simply , Agile development doesn't pursue perfect design in the early stage , Instead, we strive to develop the core functions of the product in a very short period of time , Release available versions as early as possible , Subsequent iterations and upgrades , And embrace change .
The disadvantages of agile R & D , There may be a large number of requirements or business model changes 、 Eventually, the system maintenance cost will become larger , It also has high requirements for development and system scalability .
Two 、DDD What is it?
Domain-driven design , It usually requires a lot of business knowledge sorting , Then software design and finally software development , In the process of sorting out business knowledge , Certain domain knowledge will inevitably be formed , Drive software design step by step according to domain knowledge , Namely
Basic concepts of Domain Driven Design
.
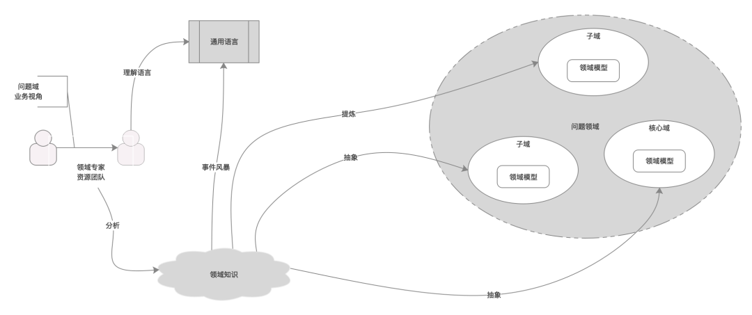
In the mode of microservice Architecture ,DDD Once again came into our view , Become the guiding ideology of microservice architecture .DDD It's a big system , The core is the division of domain boundaries , For our development , Study DDD thought , application DDD Tactical tools , For improving our business architecture capability , The design of complex business systems will be improved and helped ;
meanwhile DDD It is also an architecture design methodology , Through the storm of events 、 Let us more clearly discover and understand the business value , Abstract to build a common language , Help us design clear fields and boundaries , And then the complicated business is divided into domains by boundaries , Domain driven design is not about reducing the complexity of the business .
3、 ... and 、DDD What's the value
Clear business model boundaries , It allows us to focus more on the business perspective , It can help business personnel and developers sort out complex business rules , The developed software can also accurately express business rules ;
By establishing a common language 、 It can reduce product and R & D 、 Communication gap between business personnel , New tools can be used to continuously improve the domain model
Strategic technology 、 Tactical techniques ,
Let's divide modules and dependencies more clearly 、 Business modeling or micro service splitting .
Four 、DDD What are the core pillars
The common language and bounding context are DDD Two core pillars .
How to build a common language , The biggest challenge is that it takes us time 、 Energy to think 、 Analyze business and communicate with experts to build and improve common language , Finally reach a consensus , And then through the event storm , Clear the boundaries of business 、 Analyze domain models 、 Identify the clearance context .
5、 ... and 、DDD The core concept
Let's have a preliminary understanding of DDD Important concepts in : Strategic design 、 Tactical design 、 field 、 Bound context 、 Entity 、 The value object 、 Field service 、 polymerization 、 factory 、 Field events 、 Event storm 、 Warehousing, etc. , Next, we will explain it one by one in combination with cases :
6、 ... and 、DDD Strategic design

Strategic design is to let us start from a business perspective , Build a business domain model , Divide the boundaries of the field , Build a common language 、 Process of identifying clearance context .
How to realize strategic design , Is through the event storm , Use case analysis or scenario analysis to disassemble business , Build a domain model , Sort out the relationship between domain objects ;
The event storm process must produce various entities 、 command 、 Event and other domain objects , We categorize these domain objects into aggregates 、 At the same time, the boundary context is divided , Build a domain model , This is a process from divergence to convergence ;
Strategic design ideas

Strategic design ideas 、 Problem space and solution space need to be considered :
What is the problem space ,
In fact, each business has a corresponding business model , Note that the business model is not a domain model , We don't need to pay attention to the software design idea in the process of designing the business model ( For example, the abstraction of objects 、 Inherit 、 Storage 、 performance ), But we need to start from the business itself , Analyze and refine business boundaries 、 The relationship between the business concept and the confirmation of the business concept ;
What is the solution space ,
We're doing DDD Domain Driven Design Practice , Need to do a needs analysis 、 Domain division 、 Domain modeling and so on , For the real-time implementation of the system, solutions should be considered , But if the solution is too big , Its disadvantages will inevitably lead to the coupling of modules or components , It is not conducive to the maintenance of the whole system 、 evolution 、 Telescopic .
So we need to split the solution into individual solutions 【 field 】 and 【 Solution 】, Areas and solutions represent
Problem space and Solution space .
How to split the solution ? We need to analyze the business combination principle and finally come to a comprehensive split result . therefore , The splitting of solutions is multidimensional , You may need to look at system performance , framework , Scalability and equal angle splitting , Consider more factors , So that we can better split the solution space .
【 Domain model 】
, yes DDD The core concept of software design methodology , It's business analysis 、 Comprehensive results of software design , It's a system design model . Domain models exist in a solution space .
therefore , Any domain model , It is within a certain boundary that it makes sense , At the same time, the domain can be divided into sizes , Domain division , And divided 【 Sub domain 】 Abbreviation subdomain , Each sub domain corresponds to a small problem domain and business ;
Because the importance of each subdomain is different , That's why
Core subdomain
、
Support subdomains
The distinction between ;
Bound context ,
To express the context boundary of one of the above solutions .
7、 ... and 、DDD Tactical design

Icon DDD Tactical modeling meta model system diagram , Through the metamodel, we will be able to 【 Strategic Modeling 】 The problem sub domain identified in the process is abstracted , The metamodel diagram is used to describe how to create a DDD Model of .
DDD The tactical modeling of includes the following :
Entity -Entity、 The value object -Value Objects、 Field service -Domain Services、 Field events -Domain Events、 modular -Modules、 polymerization -Aggregate、 The repository -Repository
Tactical design principles

Figure out the brain map of strategic design ideas .
business model
Not a domain model , It's a business concept , Its core is to refine the core value of the business .
field
It is the business boundary , Problem space and business boundary , Or different subdomains , It is a problem domain ( Core domain + Support subdomains ) The combination of .
Solution
Business analysis is required 、 Domain division 、 Domain modeling , The principle is based on business and design principle patterns 、 Take a multi-dimensional view ( Such as system performance 、 Architecture evolution, etc ).
Domain modeling
It's the business model Add The process of model refinement , Model refinement requires us to rely on design principles .
Bound context
Is the boundary , With this boundary, we can accurately express and define the conceptual meaning of all objects in the domain model within the boundary , And the missing bound context boundary , It will cause misunderstanding of the same concept in different contexts .
8、 ... and 、 General language
For the same domain knowledge , Different actors may have different understandings , To avoid communication gaps ,DDD In the process of domain modeling “ General language ” and “ Bound context ” These two important concepts are also DDD Two core pillars .
The common language is communicating through the team 、 communicate 、 A unified definition formed through negotiation , Its function can be simple 、 Clear 、 A language that accurately describes business implications and business rules . The common language also contains business terms , It can be directly reflected in the code logic , Among them, nouns in general language can name domain objects 、 Verbs in general language represent an action or a corresponding domain event or a command .
Common language runs through DDD The whole design process of , Based on it , We can develop more readable code , Translate business requirements into code design .
So how to build a common language :
Event storm

Nine 、 Event storm

Event storm , It is a practice to quickly explore the modeling of complex business areas , Focus on business events from the domain , During the process, the team had a full discussion , Unified language , Find the domain model .
Find domain events by collecting 、 command 、 role , polymerization 、 Dividing fields , Identify the clearance context , Divide subdomains ( Core domain 、 Support domain 、 Common domain 、 Or other sub areas ).
Event storm process review

These are basic concepts 、 Next, we will explain with examples
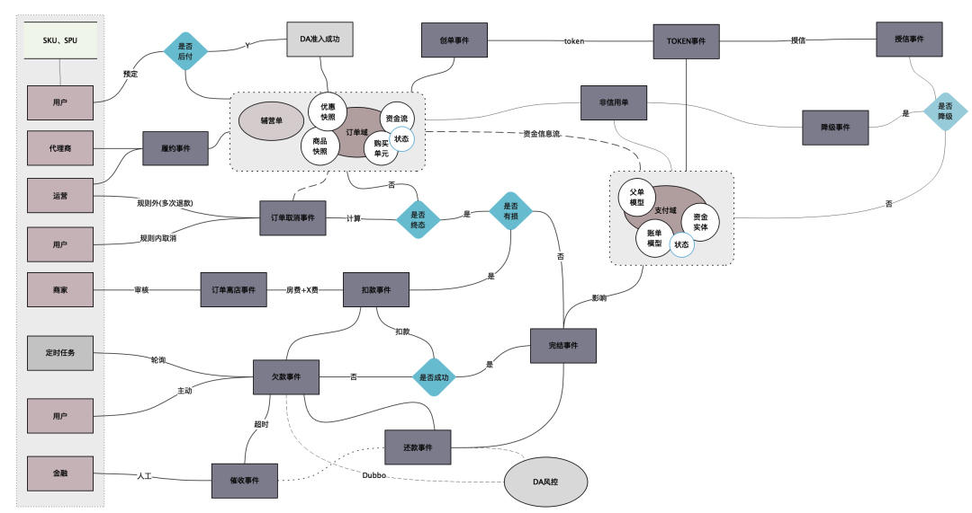
1、 Analyze the order problem space 、 Confirm solution space
Hotel transactions are on the ground DDD、 In depth analysis of the order problem space , Order from the hotel 、 Tying and pre-sale order process , Abstract analysis , Generate orders from users 、 Floor storage 、 Pay a refund to unfreeze 、 Interactive platform payment center 、 The order is completed 、 Settlement and other business processes , There is a high degree of overlap . Extract approximately the following 7 Some common features , Such as product snapshot 、 Rule analysis 、 Withdrawal of funds 、 Payment form 、 Interactive payment center 、 Performance process and reverse process, etc .
The solution space is formed through the highly abstract problem domain , Build order domain model 、 Form a stable interval 、 Confirm the size of solution space for different problem areas . Such as graphic

2、 Identify characters 、 command 、 event

How to find domain events
A domain event
It can be understood as an event occurring in a specific field , But not everything that has happened can be a domain event .
A domain event
Must be valuable to the business , Help to form a complete business loop , That is, a domain event will lead to the next business operation .
Icon : The business process of hotel transaction is "stay before pay" 、 Through the storm of events 、 Scene analysis 、 Define elements and combine order business forward 、 Reverse process 、 The overall picture of the performance process ;
Identify the role of the order process 、 user 、 Agent 、 operating 、 Hotel and other business roles ;
Understand what events need to happen in the business process for different business roles 、 What action to trigger next ;
Through the above process 、 The single event was identified 、 Credit event 、 Downgrade event 、 Cancel event 、 Check out events 、 Deduction event 、 Debt event 、 Repayment event 、 Closing event 、 Collection events and order fulfillment events are dozens of domain events ;
3、 Confirm aggregation 、 Delimit the border

Hotel transactions DDD、 Identify and divide quotation areas 、 Order area 、 Payment area 、 Performance areas 、 Dispatching field, etc , among
Order aggregation root : Solve the information flow 、 Capital flow 、 state 、 Parent child order business 、 Reverse process, etc 、 Package processing order issues
Pay aggregate root : Solve the problem of payment business splitting 、 Positive capital 、 Reverse process 、 Interact with the payment center 、 standard API Output 、 Idempotency considers equality 、 Package to deal with capital problems
Performing aggregation root : Solve the order fulfillment business 、 confirm 、 to examine 、 Encapsulation processing OFC problem
Aggregation principles include :
principle 1
If the domain object cannot exist as an independent object . It should be held and used by another domain model , Consider combining the two models , Form an aggregate .
The top model is the aggregation root of this aggregation , The models below are all after the entity or value object finds the domain model , We should be able to easily divide subdomains and bounded contexts .
When dividing the bounded context, you can also check the correctness of the domain model and general language in turn . If a model is found to be ambiguous , This model should be reconsidered , Split if necessary .
a. Two way dependence : A layer of unacknowledged context is missing between contexts , Or two contexts can be combined into one ;
b. Cyclic dependence : Any context changes , The context on the dependency chain needs to change ; How to confirm clear BC, Rely on business architecture capabilities 、 Rich industry knowledge 、 System analysis ability ; If it is an unfamiliar field 、 The domain model can be continuously adjusted through agile iteration 、 The evolution modification finally gets a reasonable BC;
principle 2
Within the aggregate , Need to ensure strong consistency , The method needs to consider the unified storage of aggregated root entities ;
Aggregation room , Consider asynchronous event driven 、 Combined with retry compensation to achieve final business consistency ;
3.1 Order area

Icon : Hotel transaction order field Aggregate root definitions 、 Including entities 、 The value object 、 Domain service design ;
In designing and building aggregation roots 、 The following principles need to be guaranteed and observed :
principle 1【 The principle of consistency 】
Aggregations are composed of entities and value objects within a consistent boundary , The basic principle of creating an aggregation is that the cluster of domain objects must be based on domain invariant conditions . Domain invariant condition refers to the consistency principle that must be satisfied whenever data changes , This consistency principle must satisfy real business rules ;
principle 2【 Keep the same conditions 】
To keep the aggregation consistent , Its components should not be accessed externally . You need to select an entity for the aggregation as the aggregation root , Its aggregation root behavior method can interact externally ;
principle 3【 A transaction modifies only one aggregate 】
Large aggregation will increase the probability of transaction failure , More update conflicts , If we find that we need to modify multiple aggregations in a transaction , Final consistency or other solutions can be adopted ;
principle 4【 Little aggregation 】
Aggregation should be designed to be as small as possible , Large scale polymerization has the following defects :
defects 1: Large aggregation will reduce performance , Because big aggregations add extra queries , May cause performance degradation .
defects 2: Generally, optimistic locking version control mechanism is used to change the database , The big aggregation may involve a lot of business responsibilities , When multiple commands make operational changes to a single aggregation , The probability of concurrent conflicts increases , The probability of transaction failure also increases .
defects 3: Large aggregation has poor scalability , It means that more models will generate dependencies .
principle 5【 Use final consistency outside the boundaries 】
There are many technical means to achieve final consistency , You can consider MQ Mechanism , Handle changes to other aggregations in the process of event consumption . It can meet the benchmark principle that only one aggregation can be modified for a transaction , The failure retry mechanism provided by the message queuing middleware can also be used , Complete final conformance 、 Ensure business accuracy .
Hotel transaction split order aggregation 、 Payment aggregation 、 Use the final consistency to ensure the consistency of the states of both parties , Avoid big aggregations .

3.2 Entity
【 Entity (Entity)】
A solid model is an independent thing , With business attributes and business behaviors . Each entity has a unique identifier ;
You can modify an entity multiple times , The modified data may be different from the original , But they are still the same entity , because
The unique identification has not changed
.
Entity models fall into four categories

Blood loss model
Simply speaking , Objects that have only attributes getter/setter Method , All business logic consists entirely of business object To complete . Usually in MVC A data model of entity definition under schema , Just a carrier of data , There is no business meaning .
Anemia model
domain object Contains domain logic that does not depend on persistence , The domain logic that relies on persistence is separated into Service layer . What is the principle of segmentation of anemia model ? Highly reusable and closely related are placed in entities , The low degree of reusability lies in Service in .
The advantages of the model : One way dependency of each layer , The structure is clear , Easy to implement and maintain .
Disadvantages of the model :Service The layer is too thick .
Congestion model
The hyperemia model is similar to the second anemia model 、 The biggest difference is how to divide the business logic , Most business logic should be placed in domain object Inside ( Including persistence logic ), and Service Layer should be a very thin layer , Just encapsulate transactions and a little logic , Don't DAO Dealing with layers .
The advantages of the model : accord with OO Principles Service The layer is very thin .
Disadvantages of the model : How to divide Service Layer logic and domain Layer logic needs to be standardized , In the actual project , Due to the difference in the level of designers and developers , It may lead to the disorder of the whole structure
Bloated blood model
domain object( Transaction encapsulation , Business logic ) <---> DAO
Model advantages : Simplifies layering
Model shortcomings :domain object Exposed to the web Too much information at layer , Many are not domain object The logic of is also forced into the model 、 This leads to the instability of the model .
In the final analysis, the classification of the above models is a matter of granularity :
Fine granularity and good reuse , But there are many kinds 、 Complicated structure 、 tedious ; Coarse particle size ( Just use a class to do everything ) Poor reuse , But there are few classes 、 Simple structure ;
Traditional development model , Completely separate data from business logic , adopt get set Method to change object properties , But it's against OOP Packaging features of the three features of . Process oriented programming does not use too many design patterns and too many designs , Lack of expansibility ;
The design of congestion model is more difficult than anemia model , You need to change your mind , When we design a complex business scenario, we need a congestion model DDD、 At the same time, it also follows OOP characteristic ( encapsulation 、 continue 、 polymorphic ( abstract ), If an entity has too many behavior methods 、 You can consider combining business logic splitting and design models to solve this problem ;
3.3 The value object
【 The value object (Value Object)】, An object that describes an aspect of a domain without a concept is called a value object , Value objects are instantiated to represent elements , For these elements , We only care what they are , Don't care who it is . No state 、 immutable , No identification , Attributes can be measured or described When measurement and description change , You can replace it with another value object .
The difference between an entity and a value object

3.4 Application service 、 Entity behavior 、 Domain service differences

Ten 、 Theoretical summary


1: A reflection 、 A scientific methodology , From strategic to tactical design process, our design ideas are clearer 、 More normative ;
2: Domain driven approach to highly complex business , Not to reduce complexity , But let us think about how to deal with 、 Suggest a domain kernel model with stable core , It is conducive to the inheritance of knowledge ;
3: Domain Driven emphasizes cooperation between teams and domain experts , Build a team with good communication ;
4: be conducive to RD promote OO Thinking and ability to control complex business system design , Strategic design provides us with a high-level view of our software systems , It mainly includes the fields / Subdomain 、 General language 、 Concepts such as bounded context and architectural style , The purpose of tactical design is to ensure the realization of strategy ;
stay DDD in , We need those design documents that cannot be updated in real time , Code is the design itself ;
5: Create domain objects with full behavior , Think of domain objects as providers of services , Instead of data containers , Think more about what behaviors a domain object can provide ; The domain model is also evolving and improving with the business development 、 Service users 、 Getting the product 、 Reflect the value of the platform .
This article focuses on DDD The core concepts and theories of domain driven design , Shared and summarized from strategy to tactics , I hope that's helpful , Next —— We combine the hotel transaction business process , Share Hotel transactions DDD Domain Driven implementation process and code level precautions and standards 、 principle .
*
END
*
原网站版权声明
本文为[InfoQ]所创,转载请带上原文链接,感谢
https://yzsam.com/2022/180/202206291752169191.html