当前位置:网站首页>431页14万字政府信息化管理平台解决方案
431页14万字政府信息化管理平台解决方案
2022-07-29 17:49:00 【智慧方案文库】
基础支撑平台
在充分利用已有政务信息化基础软硬件资源的基础上,构建低碳数字化平台的基础子平台,主要在网络通讯方面进行优化升级。
1、基础设施:数据中心机房建设所需的动力配电系统、空调新风系统、消防报警系统、弱电控制系统、机柜系统及防雷系统。
2、监控设备:实时监测所需的监控设备。
3、存储设备:提供海量数据存储和备份等设备。
4、灾备系统:存储备份设备及异地容灾方案。
5、运维系统:对系统网络状况、硬件设备运行和软件运行进行实时监测,保证系统稳定高效运行。
6、系统软件:操作系统、GIS中间件、应用中间件、数据库平台等。
7、基础网络:依托已有的政府网络资源,建立并优化能覆盖到政府各管理部门的政务信息化网络,实现互联互通;构建面向重点企业、社会公众提供服务的公众网络;政务网络和公众网络之间,根据城市网络建设的保密要求,通过路由、安全、监控等网络设备实现安全隔离。
5.3.1.1 网络架构
基础网络设施是工业园信息化发展的必要基础,是公用信息应用平台的共同承载网络,承担着整个区域内政府各部门互联互通,园区内企业之间互联互通,以及网络间访问“枢纽”通道,主要包括以下部分:
(1)光纤网
(2)IP 承载网
(3)宽带无线多媒体集群网
(4)融合通信网络
(5)无线局域网
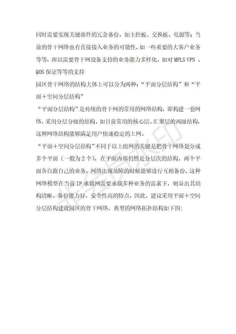
园区骨干网设备需要支持的接口:10G 、2.5G、GE、POS等高速接口;同时需要实现关键部件的冗余备份,如主控板、交换板、电源等;当前的骨干网络也有直接接入业务的可能性,如一些重要的大客户业务等等,所以需要骨干网设备支持的业务能力多样化,如对MPLS VPN 、QOS保证等等的支持
园区骨干网络的结构大体上可以分为两种:“平面分层结构”和“平面+空间分层结构”
“平面分层结构”是传统的骨干网的常用的网络结构,即构建一套网络,采用分层分级的结构,如目前常用的核心层、汇聚层的两级结构,这种网络结构能够满足用户快速稳定的上网。
“平面+空间分层结构”不同于以上组网的关键是把骨干网络划分成多个平面(一般为2个),在平面内部仍然是分层次的结构,两个平面各自跑自己的业务,网络出现故障的时候能够进行互相备份。












































文章引用的资料均通过互联网等公开渠道合法获取,仅作为行业交流和学习使用,并无任何商业目的。其版权归原资料作者或出版社所有,作者不对所涉及的版权问题承担任何法律责任。若版权方、出版社认为本文章侵权,请立即通知作者删除。
边栏推荐
- 5年迭代5次,抖音推荐系统演进历程
- 实时数仓:咸鱼的实时数仓经验分享
- service事物失效如何获取代理事物
- The service failure agent how to get things
- [网络]WAN技术 PPP
- MySql解决GROUP BY出现的问题
- 解决报错Unsupported field: HourOfDay
- [memory] grandma's song
- Which is better, traditional render farm or cloud render farm?
- Live '| 37 mobile game analysis of how to implement user use StarRocks portrait
猜你喜欢

Which is better, traditional render farm or cloud render farm?

The difference between firmware, driver and software
![[Deep Learning] Use yolov5 to pre-label data](/img/8d/ca1802131da6d2cba437d05e9c288c.png)
[Deep Learning] Use yolov5 to pre-label data

go的堆内存结构分析

Network Effects in Web3

Zadig 环境负载均衡:0 人工干预,极速部署

5年迭代5次,抖音推荐系统演进历程

This week's investment report: CeFi accumulates venture capital attraction

【英语考研词汇训练营】Day 17 —— espresso,ultimate,gradually,detect,dimension

Mathematical Analysis_Proof_Two Important Limits (Tongji Version)
随机推荐
[Code Hoof Set Novice Village 600 Questions] Find the distance between two points in the space rectangular coordinate system
超声波传感器(CHx01) 学习笔记 Ⅲ-API介绍
公司无线规划设计及实施SOP
原理银行一直在收我利息!!!
【7.23-7.29】博客精彩回顾
FPGA设计16位二进制全加器模块
开放原子开源基金会秘书长孙文龙:要打造以开发者为本的开源服务平台
多线程顺序运行的 4 种方法,面试随便问!
利用 JMeter 压测上传和下载接口实战
The Huazhong Agricultural University team proposes: a heterogeneous network-based method that can automatically extract meta-paths and predict drug-target interactions
剖析Mooncake的代理原理,实现快速提效
华东师范大学副校长周傲英:数据赋能,从数据库到数据中台
[Deep Learning] YOLO to VOC VOC to YOLO
数学分析_证明_两个重要极限(同济版本)
不同的 DAO 对世界带来的改变
tar命令详解---归档及压缩
国产钡铼分布式IO模块如何与西门子PLC Profinet通讯
Frame双向通信插件FrameDataTrans
赠书|《软硬件融合》带你学习从CPU、DSP到软硬件融合的计算创新之路
【Mysql系列】01_查询+排序