当前位置:网站首页>Requirements and business model innovation - Requirements 7- user requirements acquisition based on use case / scenario model
Requirements and business model innovation - Requirements 7- user requirements acquisition based on use case / scenario model
2022-06-12 02:44:00 【SpriCoder】
Book7- Based on use cases / Expand the scenario model to obtain user requirements
1. Related news
- list
- Bubble mart with a market value of 100 billion yuan (12.11)
- Investors' comments on Wang Ning : Educational background is average , No serious work experience , Speaking with a calm expression , Not contagious , There is no elite in the team .
- After listing : Wang Ning is calm and steady , Not much , Don't show your face , Have " Consumer Entrepreneurs " Many excellent characters of .
- Airbnb list (12.10)
- 12 year ,30-68-144(164) dollar / stocks
- At home : Way home 、 Piglet short rent 、 Meituan B & B
- Bubble mart with a market value of 100 billion yuan (12.11)
- Community group purchase
- JD shares in Xingsheng , Meituan prefers to investigate corruption
- Yonghui supermarket has fresh colorful food 10 Billion Tencent investment : Hippopotamus like
- B The new year's party
- Energetic Forest , TVB, Wuhan cultural tourism , Hubei radio and television
- CCTV video ( Future TV ) Learning and thinking A clap of the title
- The poster is as follows , It contains many elements of the business model

2. Deployment of user requirements acquisition activities
- The first half of demand acquisition : determine Project prospect and scope
- The second half of demand acquisition : With scene / Use case model Expand to get
- Three elements : Determine scope , Models and processes , Access method
2.1. matters needing attention
- Always check Project boundaries , There must be no requirements left out : Reference system properties , Design and obtain activity plan around system boundary , There is no omission in the scope , Excluded from the scope
- structured : With the input of the system and the outside world / The output stream is a clue, and attention is paid to expanding the acquisition process .
- object-oriented : Based on business needs 、 System features 、 Target model 、 Work results of prospect and scope stage such as activity diagram .
- More rounds " obtain → \rightarrow → analysis " Finally, the user requirements are obtained .
- Arrange the acquisition method according to the content .
- Timely organization of acquired requirements , Provide guidance for subsequent acquisition
- Adequate background reading
- 1+ Round foreground and scope ,2+ Round get : to open up -> closed
2.1.1. Get the key points in multiple rounds
- Prospect and scope stage
- Get ready : Background data acquisition and analysis
- The first round : Problem analysis ( thorough )
- The second round : High level solution development ( confirm )
- User requirements acquisition stage
- Get ready : Clarify the theme and content , Prepare the material
- The first round : Clarify the task and the main problems in the task ( thorough )
- The second round : Clarify the details of the task , Clarify difficult content ( skill 、 difficult )
- The third round : Identify solutions ( confirm )
2.1.2. Get method arrangement
- Interview : Conventional methods
- Group interview : Fast way
- questionnaire : Users are scattered
- Brainstorming :" The invention " demand
- uncertainty : Prototype
- Situational : Observe
2.1.3. Organization of user requirements
- scene / Use case model driven
- Sort and classify the information obtained from the demand acquisition behavior ( frame )
- Guide and organize the development of demand acquisition behavior
- Provide background and contextual knowledge for the analysis of detailed information
- The essential
- Expand the previous layer ( Business needs )
- Prepare the deployment of the next layer ( System level requirements )
2.2. The main line of user demand acquisition activities —— Use cases / Scene models

- The goal model is used to organize the design of the system The goal is 、 characteristic 、 Mission And other contents related to business needs , The process of target analysis is to establish the target model and verify its accuracy correctness 、 completeness 、 Uniformity The process of .
- Use cases / The scenario model is used to organize the relevant contents of user requirements , Use cases / Scenario analysis is to build use cases / The process of scene modeling , But use cases / Scenario analysis cannot complete the content related to user needs correctness 、 completeness 、 Uniformity Validation of the .
- Object oriented analysis model or structured analysis model is used for Describe the details of the software solution , Organize and guide the establishment of system level requirements . Object oriented analysis or structured analysis is the process of establishing object-oriented analysis model or structured analysis model , At the same time, it can also verify the correctness of relevant contents of user requirements 、 Completeness and consistency .
- Use cases / The scenario model does not guarantee the correctness of the content related to user requirements 、 completeness 、 The main means of consistency .
- Use cases / The scenario model can organize the progress of each requirement acquisition activity in time , show 、 Provide for analysis activities , And further guide the follow-up acquisition activities after obtaining the analysis results , So it is the user The main clue in the requirement acquisition activity .
3. scene / Use cases
3.1. Why " Use cases and scenarios "
- Scenes are more basic elements , A use case is a special scenario , It is the type of scenario that requirements engineers prefer to use in organizing requirements .
- Get notes : a matter of expediency
- The user needs + Problem domain characteristics
- Hybrid 、 Unclear, etc
- Use cases and scenarios
- Scene unit
- Problem domain features or user requirements + Problem domain characteristics
- Well organized
3.1.1. scene
- [Zorman1995] Define a scenario as a response to the behavior of the system and the environment Partial description
- [Plihon1998] Define the scene as a pair of A sequence of actions or events Description of , The behaviors and events in the sequence are a special example of a task that the system needs to complete .
- [Jarke1996] It is considered that the scene contains the sequence of behaviors and the environment in which behaviors occur , The environment describes the subject of the behavior 、 Object and context settings
- The above description is not enough as an accurate definition of the scene , It is also difficult for people to give a very accurate definition of the scene [Rolland1998a]
- The scenario emphasizes the interaction between the system and the external environment to complete the expected task , have Focus on the real world ( Business model design : Tell a story -> scene ) Characteristics of , It USES scene 、 Interaction between actors 、 The evolution of events over time And other ways to describe the use of the system

3.1.2. Use case definitions
- Use cases
- relevant Scene collection The narrative of Text description
- The concept of use cases is [Jacobson1992] First of all Objectory Method
- UML Define use cases as " stay System ( Or subsystems or classes ) Interaction with external objects In which The sequence of actions Description of , Includes a variety of Different sequences and wrong sequences , They can jointly provide a Valuable service "[Rumbaugh2004].
- Each sequence of actions becomes a scene . A use case is a collection of multiple scenarios , The use case that carries the goal of success and failure .

3.1.3. Use cases and scenarios
- Use cases / Organize user requirements by scenario ( And problem domain properties )
- It is very popular with practitioners
- Easy to accept
- Easy to use
- use-case driven !
- Various methods , There's a lot of difference
- It can also be used to handle business requirements and system level requirements
- It can also be used to deal with design problems 、 Test questions ……

3.2. scene / Organizational characteristics of use cases
![]() | ![]() |
|---|
- On the left is the use case / How the scene is organized , Organize multiple independent requirements into a story , Let the user 、 Stakeholders in areas such as customers seem more receptive , Popular with stakeholders .
- On the right side of the left figure are all requirements organized in their own independent ways , Each requirement is independent of the others , More in line with the developer's perspective , Popular with developers .

- weaknesses
- Only consider Other contents and functional requirements The connection between , But it can't describe the relationship between other contents , For example, the interdependence of quality requirements ( Target model )、 Jump of interface requirements ( Human computer interaction document in external interface )、 The relationship between external interface requirements and quality requirements (IF As the main body, carry the goal to achieve )…
- Only consider the existence of contact Fact , But can't analyze the connection rationality , For example, whether there are missing functional requirements 、 Whether the data requirements and business rules are sufficient 、 Whether the quality requirements are feasible ( Demand analysis )
- therefore , Although use cases / Of the scene advantage clear as daylight , But it is only a form of organization after all , You can't rely on use cases alone / The scenario model solves all the problems [Gottesdiener2002], Target model 、 Other model forms such as object-oriented analysis model or structured model are still necessary .
3.3. user / The hierarchy of the scene
- user / The scene is hierarchical , Used to organize the content of business requirements , Here's the picture .

- It can be used to organize the contents of user use cases .

- It can be used to organize system level requirements
![]() | ![]() |
|---|
3.4. Based on use cases / Scenario for software development
- Use case driven software development is, to some extent, demand driven software development .

4. Use cases / Scene models
- Use cases / The scenario model is more the organizational content of the demand content , Has not formed a rigorous 、 Accurate grammar .
- The difference model of scenarios is as follows :

4.1. Scene positioning
4.1.1. The form of the scene : The expression mode of the scene
- describe (Description)
- Normality of representation
- Informal language : Complete freedom 、 There are no rules
- Semi formal language : There are certain rules but not strict
- Formal language : There is a formal system , Complete grammar 、 Semantics and semantics
- Media form (Medium): Narrative free text 、 Structured text 、 Strongly restricted text ( Semi formalization )、 It is recommended to use forms 、 Chart 、 Images and other non formal languages .
- Normality of representation
- appearance : The effect when the scene is expressed
- Static appearance ( Lord ): Present as one or more descriptive texts or pictures .
- Dynamic appearance : In a dynamic way , Users can view according to the sequence .
- Interactive appearance : Users can control and change the change sequence and effect of the scene to a certain extent .

4.1.2. Content of the scene
- Main focus : About the present , About the future , About solutions
- Environmental scope :
- Details of behavior within the system
- Interaction between system and application environment
- The system interacts with the external environment
- Promote the integration of organizational background 、 The description of environmental context information such as cultural background and objectives is included in the content of the scene .
- The level of abstraction
- Concrete ( Example scenario ): For individual actors 、 event 、 A detailed description of the plot , Little or no abstract content , Zhang San goes to some ATM take 1000 Yuan
- In the abstract ( Type scene ): Describe facts in terms of categories and abstract concepts in experience , The depositor is in ATM Take the money .
- Mixed : Part concrete, part abstract , Depositors should start from ATM To take 1000 Yuan .
- Coverage : functional requirement , Non functional requirements
- Particle size
- The whole business process ( In the early )
- The process of completing a task ( Mid - )
- Detailed processing steps of an interactive behavior ( later stage )
- Example type
- Normal process
- Abnormal flow
4.1.3. The purpose of the scene
- describe (descriptive): Record the requirements that have been obtained , That is to sort out the information obtained in each demand acquisition behavior .
- Documentation of requirements
- Basis of demand negotiation
- Explore (exploratory): The main use of
- Demand acquisition : Explore with needs as a focus
- Requirements modeling and analysis : Focus on solutions
- explain (explanatory): Use examples to illustrate the reason or feasibility
- Reduce model complexity
- Verification of requirements

4.1.4. Life cycle

- The scenario application and processing found in practice can be summarized as 5 In this case
- ( More complex systems ) Capture and build information about from the current system Now? Scene , They describe the state of the problem domain and the problem . Do... For the present scene Further analysis , Transformation produces about Future scenarios , Describe the expected system Solution . Will be about the future scene Documentation , Generate requirements specifications for the system , Pictured 7-13(a) Shown .
- ( A relatively simple system ) Analyze problems and expectations in the current system , Capture 、 Analyze and build scenarios about the future . And then I will talk about Future scenarios are documented , Generate requirements specifications for the system , Pictured 7-13(b) Shown .
- ( The main ) Analyze problems and expectations in the current system , Capture 、 Analyze and build scenarios about the future , And establish the requirement model according to the scenario description . under these circumstances , Requirements engineering will not generate special requirements specifications except for scenarios , It is Use scenarios as an alternative to requirements specifications , Pictured 7-13 Shown .
- ( There are existing parts and reverse parts ) According to the established requirements specification , Explain and build scenarios about the future , Then build the requirements model for the solution described in the scenario , Pictured 7-13(d) Shown .
- ( Requirements validation ) Build the requirements model according to the solution described in the requirements specification . At the same time, establish scenarios that can verify the solution , Finally, a scenario is used to verify the correctness of the requirements model , Pictured 7-13(e) Shown .
- The scene information is through the interview 、 Prototype 、 Observation and other basic requirements acquisition methods .
4.2. Use case positioning
- Use cases are one of the scenario methods
4.2.1. Use case positioning
- The use case is Static structured text describe .
- The content of a use case can be a description of the current world , It can also be a description of the internal behavior of the solution system to be determined in the future , It can also be a kind of Description of the expected solution .
- Use cases may be used to describe interactions within the system ( System level requirements ), It may also be used for Describe the interaction between the system and the environment ( The user needs ), It may also be used to describe the context and context of the behavior ( Business needs ), Tend to the second .
- Use cases are type level event descriptions , Mainly used to describe functional requirements , Other types of requirements can be included
- Use cases can be more abstract , You can also be more specific , It can also be very specific .
- The content of use cases includes both normal processes , It also contains abnormal process .
- Use cases can be used for various purposes ( Same scene ), Include a description of 、 Explore and explain . Requirements acquisition and verification are the main application stages in requirements engineering , It can also be used for requirements modeling 、 Communication and consultation .
- Various lifecycle feature roots of scenarios 、 Both the application and the process apply to the use case .
- It is not allowed to use the function decomposition method before the high-level functional requirements are obtained .
4.2.2. The meaning and usage of use cases
- Main participants : The requesting user
- Auxiliary participants : External objects requested by the system in the process of realizing the objectives of the main participant .

4.3. Use case model
4.3.1. Use cases

4.3.2. participants
- Participants are roles that interact with the system .
- Participants can be an organization 、 Another system 、 External device or event concept .

4.3.3. Relationship
4.3.3.1. relation
- relation : The relationship between use cases and actors , Describes the interaction between use cases and actors .

4.3.3.2. contain
- Multiple use cases have the same behavior , We can abstract them into abstract use cases .

4.3.3.3. Expand
- Do not modify the original use case , Create additional use cases for new requirements , Extend existing use cases with additional use cases .
- Prior to the execution of additional use cases, the process of the original use cases shall be executed first .

- Reduce complexity , Represents the complex processing behavior extension of the use case

4.3.3.4. Use case generalization
The child use case inherits the features of the parent use case and adds new features .

4.3.3.5. Participant generalization
The child participant inherits the characteristics of the parent participant and adds new characteristics .

4.3.4. System boundary

5. Based on the scene / Use case model deployment requirements acquisition

- Build the initial use case model based on the prospect and scope : According to the system use case diagram 、 The target model establishes the initial use case / Scene models
- ( iteration ) Expand use cases
- According to the use case / Scene model guidance acquisition , Perfect the hierarchy : Select the appropriate requirements acquisition method to obtain the detailed description of the use case , For example, interview 、 Prototype 、 Brainstorming 、 Observe …
- Use cases / Scene organization obtains content
- Analyze use cases / The scenario finds the requirements that still need to be obtained
- Select the appropriate model to analyze the use case description
- Class diagram 、 Sequence diagram 、 Entity relation diagram 、 Business rule model ……
- Verification scenario / Use case model : Review use case descriptions
- Maintain use cases / Scene models
- Use cases that are newly organized or modified / Scenarios perfect use cases / Scene models
- According to the use case / Scenario model organization requirements analysis model
5.1. Establish the initial scenario according to the system use case diagram and the target model / Use case model
The layer by layer expansion of scenarios is not equal to use cases !

5.2. According to the use case / Scenario models guide requirements acquisition , Perfect the hierarchy
- The initial system use case involves The theme Need to get .
- Summary of the findings in the use case description New theme Need to get .

- Found in specific use cases Fuzzy 、 Incorrect 、 Incomplete The details need to be obtained
5.3. Use cases that are newly organized or modified / Scenarios perfect use cases / Scene models

5.4. According to the use case / Scenario model organization requirements analysis model
- The system complexity is relatively high , We start with local demand analysis , Avoid missing requirements , Ensure the consistency of all parts .

5.5. Analyze use cases / Scenario discovery still needs to obtain the requirements
- Use cases / The scenario does not verify the correctness of the content 、 Completeness and consistency , We need to use analytical techniques to verify .
![]() | ![]() |
|---|
- The interaction of the leftmost graph is insufficient , Revised to improve one : Unable to draw system sequence diagram .
- Improve the inadequate description of data , Revised as improvement 2 : Cannot create concept class diagram .
5.6. Example
- Normal process ( The trigger condition , Every night )
- Fleet Attendance report , Include personnel Attendance report and vehicle Attendance report
- If there's a new mission , Create a new vehicle plan .
- According to the car plan , Issue a waybill
- Issue exit permit for waybill .
- Expansion process
3aThere is no car plan , It is also possible to open the circuit .3bThe vehicle selection of the open circuit sheet may not be counted as the attendance reporting vehicle4There is no waybill , It is also possible to issue a separate exit permit .
| Expand use cases | Organize access to content |
|---|---|
![]() | ![]() |
| Use case expansion | Organize access to content |
![]() | ![]() |
- Interview report : Interviewee : Dispatcher - Vehicle attendance report

5.7. Use analytical models ( Behavior + structure ) Analyze use case descriptions
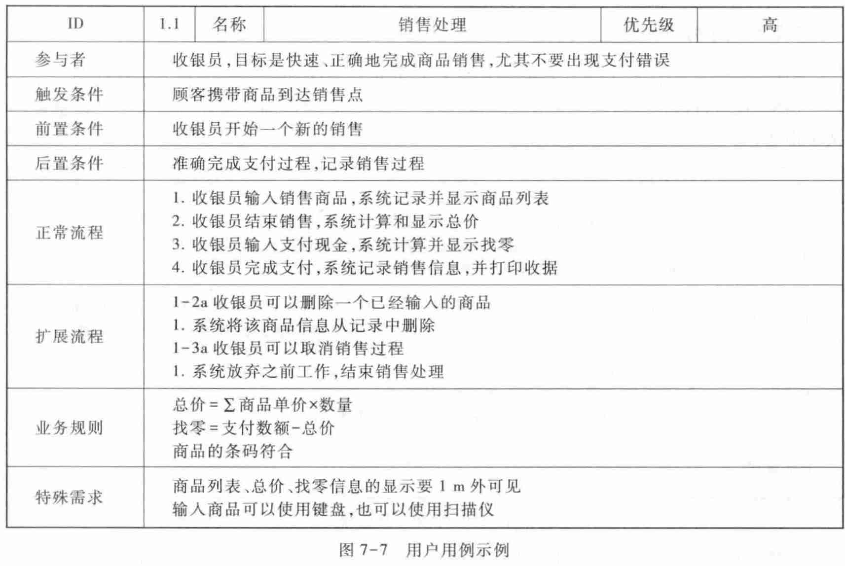
- The cashier enters the member number ;
- The cashier enters the goods ;
- The system displays the purchase information ;
The cashier repeated 2-3 Step , Until all inputs are completed - The system displays the total price and complimentary information ;
- Customer payment ;
- System change ;
- System update data ;
- The system prints the receipt ;
- The customer leaves
5.7.1. Process refinement and improvement

5.7.2. Interactive clarity ( Information transmission ) improvement
![]() | ![]() |
|---|
5.8. Use case documentation
![]() | ![]() |
|---|
6. Summary of this chapter
- The deployment process of requirements acquisition is progressive 、 Iterative , scene / Use case model plays an important role in it
- scene / Use cases are the means of organizing requirements , It is a more acceptable way for users to express demand clues
- In practice , scene / Use case models are very different , It is necessary to correctly master and use the scenarios of requirements / Use case features
- Around the scene / The use case model is the core , You can expand the acquisition activities of user requirements
边栏推荐
- 余压监控系统在高层民用建筑的应用
- Application of acrelcloud-6000 secure power cloud platform in a commercial plaza
- [digital signal processing] correlation function (finite signal | autocorrelation function of finite signal)
- Force deduction solution summary 953 verification of alien language dictionary
- Summary of force deduction solution 436- finding the right interval
- Xcall cluster script (view JPS command)
- Force deduction solution summary 675- cutting trees for golf competition
- (9) Serial port interrupt
- Force deduction solution summary 905- array sorted by parity
- 力扣解法汇总1728-猫和老鼠 II
猜你喜欢

Application of acrelcloud-6000 secure power cloud platform in a commercial plaza

How to make div 100% page (not screen) height- How to make a div 100% of page (not screen) height?

ssh公钥登录失败报错:sign_and_send_pubkey: no mutual signature supported

How to prevent electrical fire in shopping malls?

ARD3M电动机保护器在煤炭行业中的应用

Abaqus中批量对节点施加集中力荷载

I2C protocol overview

The program actively carries out telephone short message alarm, and customizes telephone, short message and nail alarm notifications

Layered architecture of DDD

Getting started with RPC
随机推荐
errno: -4091, syscall: ‘listen‘, address: ‘::‘, port: 8000
Force deduction solution summary 1022- sum of binary numbers from root to leaf
Force deduction solution summary 933- number of recent requests
Audio and video technology under the trend of full true Internet | Q recommendation
Force deduction solution summary 388- longest absolute path of file
The program actively carries out telephone short message alarm, and customizes telephone, short message and nail alarm notifications
In 2022, don't you know the difference between arrow function and ordinary function?
力扣解法汇总905-按奇偶排序数组
Pydub MP3 to WAV
Force deduction programming problem - solution summary
Getting started with RPC
Force deduction solution summary 699- dropped blocks
[digital signal processing] correlation function (finite signal | autocorrelation function of finite signal)
Package a mobile APK app containing watch app - ticwear
cupp字典生成工具(同类工具还有crunch)
How to prevent electrical fire in shopping malls?
Unscrambling 2021 of service grid: bid farewell to the "great leap forward" of architecture, and a hundred schools of thought contend for the technological ecology
Application of ankery anti shake electric products in a chemical project in Hebei
高考完不要急着去打工了,打工以后有的是机会,不差这三个月
Xcall cluster script (view JPS command)













