当前位置:网站首页>2_ Introduction to SPU related services
2_ Introduction to SPU related services
2022-06-11 03:37:00 【The bright moon is always fresh】
List query function development
establish mapper
@Mapper
public interface SpuInfoMapper extends BaseMapper<SpuInfo> {
}
Create an interface ManageService
/** * spu Paging query * @param pageParam * @param spuInfo * @return */
IPage<SpuInfo> getSpuInfoPage(Page<SpuInfo> pageParam, SpuInfo spuInfo);
Create implementation classes ManageServiceImpl
@Autowired
private SpuInfoMapper spuInfoMapper;
@Override
public IPage<SpuInfo> getSpuInfoPage(Page<SpuInfo> pageParam, SpuInfo spuInfo) {
QueryWrapper<SpuInfo> queryWrapper = new QueryWrapper<>();
queryWrapper.eq("category3_id", spuInfo.getCategory3Id());
queryWrapper.orderByDesc("id");
return spuInfoMapper.selectPage(pageParam, queryWrapper);
}
Create controller SpuManageController
@RestController // @ResponseBody + @Controller
@RequestMapping("admin/product")
public class SpuManageController {
@Autowired
private ManageService manageService;
// Encapsulate the controller according to the query conditions
// springMVC When , There is an object attribute value transfer If the parameters submitted by the page are consistent with those of the entity class ,
// You can use entity classes to receive data
// http://api.gmall.com/admin/product/1/10?category3Id=61
// @RequestBody effect Pass it to the front desk json{"category3Id":"61"} The string changes to java object .
//
@GetMapping("{page}/{size}")
public Result getSpuInfoPage(@PathVariable Long page,
@PathVariable Long size,
SpuInfo spuInfo){
// Create a Page object
Page<SpuInfo> spuInfoPage = new Page<>(page,size);
// get data
IPage<SpuInfo> spuInfoPageList = manageService.getSpuInfoPage(spuInfoPage, spuInfo);
// Return the obtained data !
return Result.ok(spuInfoPageList);
}
}
Trademark and brand management
establish mapper
@Mapper
public interface BaseTrademarkMapper extends BaseMapper<BaseTrademark> {
}
Create an interface BaseTrademarkService
public interface BaseTrademarkService extends IService<BaseTrademark> {
/** * Banner Paging list * @param pageParam * @return */
IPage<BaseTrademark> getPage(Page<BaseTrademark> pageParam);
}
Create implementation classes BaseTrademarkServiceImpl
@Service
public class BaseTrademarkServiceImpl extends ServiceImpl<BaseTrademarkMapper, BaseTrademark> implements BaseTrademarkService {
@Autowired
private BaseTrademarkMapper baseTrademarkMapper;
@Override
public IPage<BaseTrademark> getPage(Page<BaseTrademark> pageParam) {
QueryWrapper<BaseTrademark> queryWrapper = new QueryWrapper<>();
queryWrapper.orderByAsc("id");
IPage<BaseTrademark> page = baseTrademarkMapper.selectPage(pageParam, queryWrapper);
return page;
}
}
Create controller BaseTrademarkController
@RestController
@RequestMapping("/admin/product/baseTrademark")
public class BaseTrademarkController {
@Autowired
private BaseTrademarkService baseTrademarkService;
@ApiOperation(value = " Paging list ")
@GetMapping("{page}/{limit}")
public Result index(@PathVariable Long page,
@PathVariable Long limit) {
Page<BaseTrademark> pageParam = new Page<>(page, limit);
IPage<BaseTrademark> pageModel = baseTrademarkService.selectPage(pageParam);
return Result.ok(pageModel);
}
@ApiOperation(value = " obtain BaseTrademark")
@GetMapping("get/{id}")
public Result get(@PathVariable String id) {
BaseTrademark baseTrademark = baseTrademarkService.getById(id);
return Result.ok(baseTrademark);
}
@ApiOperation(value = " newly added BaseTrademark")
@PostMapping("save")
public Result save(@RequestBody BaseTrademark banner) {
baseTrademarkService.save(banner);
return Result.ok();
}
@ApiOperation(value = " modify BaseTrademark")
@PutMapping("update")
public Result updateById(@RequestBody BaseTrademark banner) {
baseTrademarkService.updateById(banner);
return Result.ok();
}
@ApiOperation(value = " Delete BaseTrademark")
@DeleteMapping("remove/{id}")
public Result remove(@PathVariable Long id) {
baseTrademarkService.removeById(id);
return Result.ok();
}
}
spu preservation
Load sales attributes
establish mapper
@Mapper
public interface BaseSaleAttrMapper extends BaseMapper<BaseSaleAttr> {
}
stay MangeService Add interface
Interface
/** * Query all sales attribute data * @return */
List<BaseSaleAttr> getBaseSaleAttrList();
Implementation class
@Autowired
private BaseSaleAttrMapper baseSaleAttrMapper;
@Override
public List<BaseSaleAttr> getBaseSaleAttrList() {
return baseSaleAttrMapper.selectList(null);
}
Add controller SpuManageController
@RestController
@RequestMapping("admin/product")
public class SpuManageController {
// Introducing service layer
@Autowired
private ManageService manageService;
// Sales attributes http://api.gmall.com/admin/product/baseSaleAttrList
@GetMapping("baseSaleAttrList")
public Result baseSaleAttrList(){
// Query all sales attribute sets
List<BaseSaleAttr> baseSaleAttrList = manageService.getBaseSaleAttrList();
return Result.ok(baseSaleAttrList);
}
}
边栏推荐
- thinkphp3.2.3反序列化利用链分析
- /The world of 10 recommended websites for learning programming has entered the era of the Internet. According to a recently released Internet trends 2016 report, China has become a leader in the Inter
- 2022 年 5 月产品大事记
- 多线程四部曲之NSThread
- OpenGL Chapter 9 lighting map
- postgresql 函数的参数为自定义类型时传参格式
- Image scaling with aspect ratio preserving by opencv
- OpenGl第十章 投光物
- JS top icon menu click to switch background color JS special effect
- Canvas drawing -- how to place the drawing in the center of the canvas
猜你喜欢

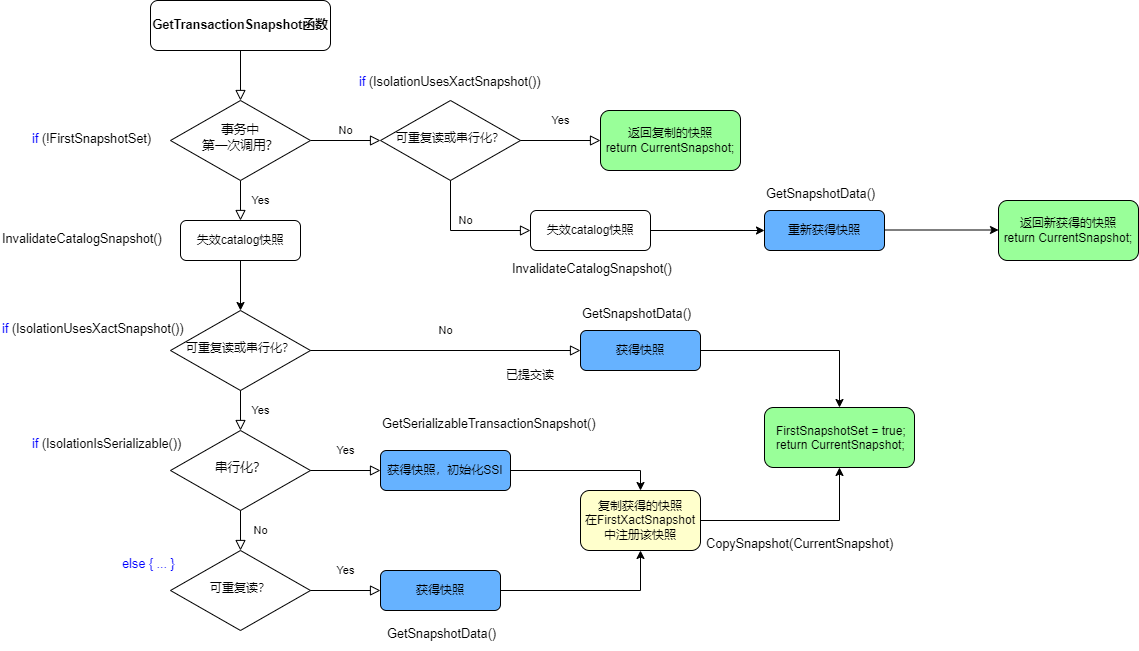
PostgreSQL source code learning (18) -- mvcc ③ - creating (obtaining) snapshots

/10个值得推荐的学习编程的网站 世界已经进入了互联网的时代。据最近发布的一篇《2016年互联网趋势》报告显示,中国已成为互联网市场的领导者,中国互联网用户的数量达到了6.68亿。可以预见,有

基于SSM框架的学生在线教育教学课程管理系统

JS top icon menu click to switch background color JS special effect

Unity之数据持久化——Json

Jeecgboot learning_ Online form first experience

Lvgl Chinese font production

UML series articles (28) architecture modeling - collaboration

蓄力618 ,苏宁如何打下这场硬仗?

OpenGL Chapter 11 multiple light sources
随机推荐
Multi thread alternate output ab
If not, use the code generator to generate a set of addition, deletion, modification and query (2)
联易融一面(已过)
postgresql copy语句
Xu Li 618, how can Suning fight this hard battle?
OpenGl第九章 光照贴图
Gd32 can sends no mailbox fault
Web upload file Preview
thinkphp3.2.3反序列化利用链分析
OpenGL第七章 基础光照
three. JS cool technology background H5 animation
canvas交互式星星动画背景js特效
多线程交替输出AB
2022 年 5 月产品大事记
Understand single chip microcomputer drive 8080lcd
Lombok use
OPPO K9试水“捆绑销售”,消费者“赚了”还是“亏了”?
Thinkphp3.2.3 deserialization using chain analysis
JSCPCP L. Collecting Diamonds(思维)
Lianyirong (passed)