当前位置:网站首页>[pure theory] Yolo v4: optimal speed and accuracy of object detection
[pure theory] Yolo v4: optimal speed and accuracy of object detection
2022-07-26 02:24:00 【Le0v1n】
author : Alexey Bochkovskiy, Chien-Yao Wang, Hong-Yuan Mark Liao
Address of thesis : https://arxiv.org/abs/2004.10934
1. ABSTRACT
There are a huge number of features which are said to improve Convolutional Neural Network (CNN) accuracy. Practical testing of combinations of such features on large datasets, and theoretical justification of the result, is required. Some features operate on certain models exclusively and for certain problems exclusively, or only for small-scale datasets; while some features, such as batch-normalization and residual-connections, are applicable to the majority of models, tasks, and datasets. We assume that such universal features include Weighted-Residual-Connections (WRC), Cross-Stage-Partial-connections (CSP), Cross mini-Batch Normalization (CmBN), Self-adversarial-training (SAT) and Mish-activation. We use new features: WRC, CSP, CmBN, SAT, Mish activation, Mosaic data augmentation, CmBN, DropBlock regularization, and CIoU loss, and combine some of them to achieve state-of-the-art results: 43.5% AP (65.7% AP50) for the MS COCO dataset at a realtime speed of ~65 FPS on Tesla V100. Source code is at this https URL.
It is said that there are a large number of features that can improve Convolutional Neural Networks (CNN) The accuracy of the . A combination of these features needs to be tested on a large dataset , And the results are theoretically demonstrated . Some features only operate on certain models and problems , Or only operate on small-scale data sets ; And some features , Such as batch standardization (BN) Connect with the residuals , For most models 、 Tasks and datasets . We assume that such general features include weighted residual connections (WRC)、 Cross phase partial connection (CSP)、 Normalization across small batches (CmBN)、 Self confrontation training (SAT) and Mish-activation. We use new features .WRC、CSP、CmBN、SAT、Mish Activate 、Mosaic Data to enhance 、CmBN、DropBlock Regularization and CIoU Loss , And combine some of these functions , Get the most advanced results . stay Tesla V100 On ,MS COCO Data sets AP by 43.5%(AP50 by 65.7%), Real time speed is ~65 FPS. The source code in This https URL.
2. introduction
YOLOv4 yes 2020 year Alexey Bochkovskiy Et al CVPR An article on , Not at all Darknet The original author of Joseph Redmon Published , But the job has been Joseph Redmon The boss approved .
If you will YOLOv4 And the original YOLOv3 Compared with the effect, it does have a great improvement , But and Ultralytics Version of YOLOv3 SPP It's really not much better than .
But, after all, Ultralytics Of YOLOv3 SPP as well as YOLOv5 No formal article has been published , So it's not easy to say

chart 1: Proposed YOLOv4 Comparison with other state-of-the-art object detectors .YOLOv4 The running speed of is EfficientDet Twice as many , Performance is quite . take YOLOv3 Of AP and FPS Improved respectively 10% and 12%.
Here is YOLOv4 And the original YOLOv3 Compare , If and YOLOv3-SPP By comparison , YOLOv4 The improvement of is not obvious .
3. YOLOv4 Highlights in
If you have read before YOLOv4 The little partner of this paper , You will find that the author just listed all the commonly used technologies of that year , Then I did a bunch of ablation experiments . The experimental process and results are written in great detail , but Failed to highlight the key points well .
3.1 Network structure
- Backbone:
CSPDarknet - Neck:
SPP, PAN - Head:
YOLOv3
Compared with the previous YOLOv3, Improved Backbone, stay Darknet53 Introduced in CSP modular ( come from CSPNet). stay Neck part , Adopted SPP modular (Ultralytics Version of YOLOv3 SPP That's it ) as well as PAN modular ( come from PANet).Head Part of it remains unchanged YOLO Detection head .

3.2 Optimization strategy
- Eliminate grid sensitivity
- Mosaic data augmentation
- IoU threshold (match positive samples)
- Optimized Anchors
- CIoU
4. Network structure - CSPDarknet53
CSPDarknet53 Will be CSP The structure is integrated into Darknet53 in .CSP The structure is in CSPNet(Cross Stage Partial Network) In the paper ,CSPNet The authors say that... Is used in target detection tasks CSP The structure has the following advantages :
- Strengthening learning ability of a CNN: enhance CNN The ability to learn
- Removing computational bottlenecks: Remove computing bottlenecks
- Reducing memory costs: Reduce MACs
That is to reduce the amount of calculation of the network and the occupation of video memory , At the same time, ensure that the capacity of the network remains unchanged or A little lift .CSP The idea of structure refers to the drawing in the original paper CSPDenseNet, Enter each stage( Usually after down sampling ) First divide the data into two parts , As shown in the left figure below Part1 and Part2.

But how to divide it , stay CSPNet It is divided directly according to the channel , But in YOLOv4 In the network is through Two 1×1 Convolution layer . stay Part2 Followed by a pile of Blocks And then through 1×1 The convolution of layer ( In the picture Transition), Then, the information of the two branches is processed in the channel direction Concat Splicing , Last pass 1x1 The convolution layer is further fused ( In the picture Transition).
transition: Britain [
trænˈzɪʃn] beautiful [trænˈzɪʃn] n. transition ; shift ; change ; Changes ; v. < In North America > Go through the process of transformation ; transition ;
All in all , Use CSPDarknet It can not only speed up the reasoning speed of the network , It can also reduce MACs, And it can also increase the learning ability of the network
The picture on the left is CSPDenseNet( originate CSPNet The paper ).CSP The structure will divide the network into two parts .Part2 The branch will first go through a series of Block( Here is DenseBlock), Last pass Transition, Get the output and then contact Part1 Output on Transition The fusion .
stay YOLOv4 It is also used in CSP structure , As shown on the right . among ConvBNMish Is the classic convolution layer ,k1, s1 It means 1×1 Convolution .
Next, a detailed analysis of CSPDarknet53 The structure of the network ( Take the input picture size as 416 × 416 × 3 416 \times 416 \times 3 416×416×3 For example ), In the figure :
- k k k Represents the size of the convolution kernel
- s s s Represents the step length
- c c c Represents the feature layer output through the module channels
Be careful ,CSPDarknet53 Backbone All activation functions in are
Mish Activation function

5. SPP (Spatial Pyramid Pooling, Space Pyramid pooling )
SPP That is to pass the feature layer through a pool core with the size of 5×5、9×9、13×13 The largest pool layer of , Then proceed in the direction of the channel concat The splicing is being further integrated , This can solve the multi-scale problem of targets to a certain extent , As shown in the figure below .

- All branches of stride Are all 1
- Different branches set corresponding padding size , Each branch outputs the shape And input are the same
- Finally, the characteristic graphs of the four branches are spliced ( Note that input is also a branch )
- The output size is the same as the input , But the number of channels has expanded 4 times
SPP Structure can Solve multi-scale problems to a certain extent .
6. PAN (Path Aggregation Network, Path aggregation network )
Corresponding thesis :Path Aggregation Network for Instance Segmentation
The way information spreads in neural networks is very important . In this paper , We propose a path aggregation network (PANet), It aims to improve the information flow in the proposed case-based segmentation framework . say concretely , We use bottom-up path enhancement to improve the accurate positioning signal of the whole feature level , Thus, the information path between the low-level and the top-level features is shortened . We propose an adaptive feature pool , It connects the feature grid with all feature layers , Make the useful information of each feature layer spread directly to the following proposed sub network . For each proposal, a supplementary branch is created to capture different views , To further improve mask prediction . These improvements are easy to achieve , There is only a slight additional computational overhead . our PANet stay COCO 2017 Won the first place in the challenge instance segmentation task , Without mass training, he won the second place in the object detection task . It's in MVD and Cityscapes It is also the most advanced . The code can be in This https URL Found on the .
PAN(Path Aggregation Network) Structure is actually FPN( Top to bottom information fusion ) The bottom-to-top information fusion is added on the basis of , Here's the picture (b) Shown .

chart 1. Description of our framework .(a) FPN backbone network .(b) The bottom-up path enhances . Adaptive feature set .(d) Box Branch .(e) Full connectivity fusion . Be careful , For the sake of brevity , We omitted (a) and (b) The channel size of the characteristic diagram in .
PAN The description of each part is shown in the figure below :

but YOLOv4 Of PAN The structure is slightly different from the integration of the original paper , As shown in the figure below . chart (a) It's the fusion way in the original paper , That is, the fusion between feature layers is directly through addition ⊕ \oplus ⊕ The way of integration , But in YOLOv4 Is through in the direction of the channel Concat The way of splicing .

7. YOLOv4 Overall network structure

stay CSPDarknet53 in , The activation functions are Mish, But in PAN In structure , The activation function is LeakyReLU
finalConv2d k1, s1, c=(4 + 1 + n_cls) × 3only one 1×1 The convolution of layer , No, BN And activation functions
8. Optimization strategy - Eliminate grid sensitivity ( eliminate grid The sensitivity of grid )
In the original YOLOv3 in , About calculating predictions Target center coordinates The formula is :
b x = σ ( t x ) + c x b y = σ ( t y ) + c y b_x = \sigma(t_x) + c_x \\ b_y = \sigma(t_y) + c_y bx=σ(tx)+cxby=σ(ty)+cy
among :
- t x t_x tx It is the target center of network prediction x x x Coordinate offset ( Relative to the upper left corner of the mesh )
- t y t_y ty It is the target center of network prediction y y y Coordinate offset ( Relative to the upper left corner of the mesh )
- c x c_x cx It corresponds to the top left corner of the grid x x x coordinate
- c y c_y cy It corresponds to the top left corner of the grid y y y coordinate
- σ \sigma σ yes sigmoid Activation function , Limit the predicted offset to 0 To 1 Between , That is, the predicted center point will not exceed the corresponding Grid Cell Area

But in YOLOv4 In my paper, the author believes that this is unreasonable , For example, when the center point of the real target is very close to the upper left corner of the grid ( Offset σ ( t x ) \sigma(t_x) σ(tx) and σ ( t y ) \sigma(t_y) σ(ty) We should approach 0) Or the lower right corner ( Offset σ ( t x ) \sigma(t_x) σ(tx) and σ ( t y ) \sigma(t_y) σ(ty) We should approach 1) when , The predicted value of the network can be obtained only when it is negative infinity or positive infinity , And this very extreme value network generally can not achieve . To solve this problem , The author introduces a greater than 1 The scaling factor of ( s c a l e x y {\rm scale}_{xy} scalexy):
b x = ( s c a l e x y ⋅ σ ( t x ) − s c a l e x y − 1 2 ) + c x b y = ( s c a l e x y ⋅ σ ( t y ) − s c a l e x y − 1 2 ) + c y b_x = \left({\rm scale}_{xy} \cdot \sigma(t_x) - \frac{ {\rm scale}_{xy} - 1}{2}\right) + c_x \\ b_y = \left({\rm scale}_{xy} \cdot \sigma(t_y) - \frac{ {\rm scale}_{xy} - 1}{2}\right) + c_y bx=(scalexy⋅σ(tx)−2scalexy−1)+cxby=(scalexy⋅σ(ty)−2scalexy−1)+cy
By introducing this coefficient , The predicted value of the network can be easily achieved 0 perhaps 1, Now the relatively new implementation methods include YOLOv5 All will s c a l e x y {\rm scale}_{xy} scalexy Set up 2, namely :
b x = ( 2 ⋅ σ ( t x ) − 0.5 ) + c x b y = ( 2 ⋅ σ ( t y ) − 0.5 ) + c y b_x = \left( 2 \cdot \sigma(t_x) - 0.5 \right) + c_x \\ b_y = \left( 2 \cdot \sigma(t_y) - 0.5 \right) + c_y bx=(2⋅σ(tx)−0.5)+cxby=(2⋅σ(ty)−0.5)+cy
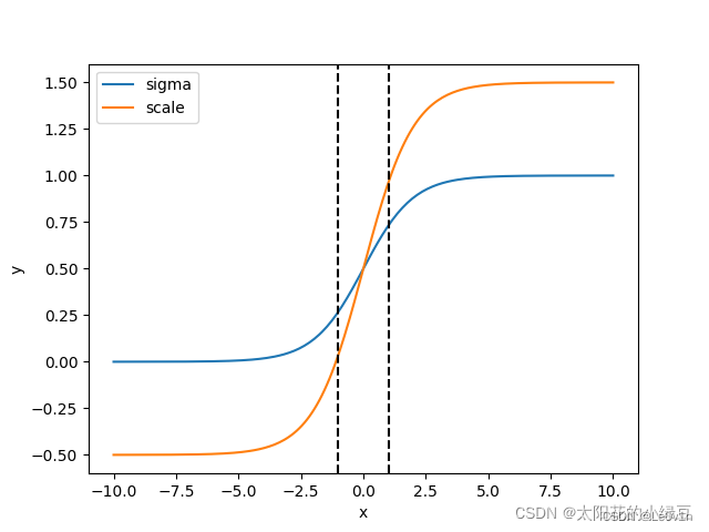
Here is thunderbolt Wz Draw the y = σ ( x ) y = \sigma(x) y=σ(x) Corresponding sigma Curves and y = 2 ⋅ σ ( x ) − 0.5 y = 2 \cdot \sigma(x) - 0.5 y=2⋅σ(x)−0.5 Corresponding scale curve .

Obviously, by introducing the scaling factor scale in the future , x x x In the same interval , y y y A wider range of values , Or say y y y Yes x x x More sensitive . And the offset range is changed from the original ( 0 , 1 ) (0, 1) (0,1) Adjusted to ( − 0.5 , 1.5 ) (-0.5, 1.5) (−0.5,1.5).
b w , b h b_w, b_h bw,bh keep YOLOv3 Our strategy remains unchanged .
9. Optimization strategy - Mosaic data augmentation ( Mosaic data enhancement )
We have also used many image enhancement algorithms before , Such as :
- Random cutting
- Random horizontal flip
- brightness 、 chroma 、 Saturation random adjustment
- …
stay ultralytics Of YOLOv3 SPP and YOLOv4 in ,Mosaic The realization of image enhancement is to splice several pictures together ( By default 4 A picture ).

Mosaic Advantages of image enhancement :
- Increasing data diversity
- Increase the number of targets —— The number of possible targets in a picture is very small ,Mosaic Then the number of targets increased , Contribute to network training
- advantageous to BN Statistical mean and variance .
BN It can count the parameters of multiple pictures at one time —— Batch size The bigger it is ,BN The closer the statistical value of is to the mean and variance of the whole data set ( More accurate ), The better . But sometimes our equipment performance is limited ,BS Can't increase . If multiple pictures are spliced together and then input into the network , The change increases the input network BS. such as : Enter an image spliced by four pictures , Equivalent to parallel input of four original pictures (BS=4). adopt Mosaic Image enhancement algorithm , Enter a picture to include 4 The mean and variance of a picture , So for BN Statistical mean and variance are helpful .
10. Optimization strategy - IoU threshold ( Positive sample matching strategy )
stay YOLOv3 Targeted at every last GT Only one was assigned Anchor. But in YOLOv4 Including what I said before YOLOv3 SPP as well as YOLOv5 in One GT Can be assigned to multiple at the same time Anchor, They are used directly Anchor Template and GT Boxes Make a rough match , Then locate the corresponding cell Corresponding Anchor.
First of all, let's review what I said before YOLOv3 SPP Positive sample matching process mentioned in source code analysis . The process is roughly as shown in the figure below : For example, the following three methods are adopted for a certain prediction feature layer Anchor Templates AT 1、AT 2、AT 3.

- Each one GT Boxes With each Anchor Template matching ( It's going to be GT and Anchor Align the upper left corner of the template , And then calculate IoU)
- If GT With someone Anchor Template IoU Greater than the given threshold , Will GT Assign to the Anchor Templates , As shown in figure of
AT 2 - take GT Projected onto the corresponding predicted feature layer , according to GT Locate the center point of the corresponding cell( Black in the picture
×Express cell Top left corner of ) - Then cell Corresponding
AT2Positive sample
But in YOLOv4 as well as YOLOv5 The method of matching positive samples in is slightly different . The main reason is Eliminate grid sensitivity Scaling factor mentioned in s c a l e x y {\rm scale}_{xy} scalexy, After scaling, the offset range of the network prediction center point has changed from the original ( 0 , 1 ) (0, 1) (0,1) Adjusted to ( − 0.5 , 1.5 ) (-0.5, 1.5) (−0.5,1.5). So for the same one GT Boxes Can be allocated to more Anchor, That is, the number of positive samples is more . As shown in the figure below :

- Each one GT Boxes With each Anchor Template matching ( It's going to be GT and Anchor Align the upper left corner of the template , And then calculate IoU, stay YOLOv4 in IoU The threshold setting for is
0.213) - If GT With someone Anchor Template IoU Greater than the given threshold , Will GT Assign to the Anchor Templates , As shown in figure of
AT 2 - take GT Projected onto the corresponding predicted feature layer , according to GT Locate the center point of the corresponding cell( Notice that there are three corresponding cell, It will be explained later )
- Then these three cell Corresponding AT2 Are positive samples
Why is it that GT It will be positioned to 3 individual cell, Here is a simple explanation ( Here is through analysis ultralytics Of YOLOv5 From the source code ). Just said that the offset range of the network prediction center point has been adjusted to ( − 0.5 , 1.5 ) (-0.5, 1.5) (−0.5,1.5), therefore It's reasonable to say that as long as Grid Cell The distance from the upper left corner GT The center point is ( − 0.5 , 1.5 ) (-0.5, 1.5) (−0.5,1.5) They correspond to Anchor Can return to GT Location .
Look back at the example just above , G T x c e n t e r , G T y c e n t e r {\rm GT^{center}_x, GT^{center}_y} GTxcenter,GTycenter They fall far away Grid Cell The distance between the upper left corner is less than 0.5, So the Grid Cell At the top of the Cell And... On the left Cell All meet the conditions , namely Cell The distance from the upper left corner GT Center in ( − 0.5 , 1.5 ) (-0.5, 1.5) (−0.5,1.5) Within the scope of . This will greatly expand the number of positive samples .
But it should be noted that ,YOLOv5 Expand in the source code Cell When you go up 、 Next 、 Left 、 Right Four directions Expand , Not up to the left 、 The upper right 、 The lower left 、 Expand in the lower right direction .
Here are some bases G T x c e n t e r , G T y c e n t e r {\rm GT^{center}_x, GT^{center}_y} GTxcenter,GTycenter Some of the location expansion Cell, among %1 Means to take the remainder and keep the decimal part .

11. Optimization strategy - Optimizer Anchors ( Optimize Anchor Templates)
stay YOLOv3 The input size in is 416 × 416 416 \times 416 416×416 Use anchor Templates are obtained by clustering , As shown in the following table :
| The target type | Anchors Templates |
|---|---|
| Small scale | ( 10 × 13 ) , ( 16 × 30 ) , ( 33 × 23 ) (10 \times 13), (16 \times 30), (33 \times 23) (10×13),(16×30),(33×23) |
| Mesoscale | ( 30 × 61 ) , ( 62 × 45 ) , ( 59 × 119 ) (30 \times 61), (62 \times 45), (59 \times 119) (30×61),(62×45),(59×119) |
| Large scale | ( 116 × 90 ) , ( 156 × 198 ) , ( 373 × 326 ) (116 \times 90), (156 \times 198), (373 \times 326) (116×90),(156×198),(373×326) |
stay YOLOv4 The author aims at 512 × 512 512 \times 512 512×512 The scale is anchor The template is :
| The target type | Anchors Templates |
|---|---|
| Small scale | ( 12 × 16 ) , ( 19 × 36 ) , ( 40 × 28 ) (12 \times 16), (19 \times 36), (40 \times 28) (12×16),(19×36),(40×28) |
| Mesoscale | ( 36 × 75 ) , ( 76 × 55 ) , ( 72 × 146 ) (36 \times 75), (76 \times 55), (72 \times 146) (36×75),(76×55),(72×146) |
| Large scale | ( 142 × 110 ) , ( 192 × 243 ) , ( 459 × 401 ) (142 \times 110), (192 \times 243), (459 \times 401) (142×110),(192×243),(459×401) |
According to different inputs anchor Recalculation of the template
stay YOLOv5 in , Adopted by the Anchor The template is still YOLOv3 In the template
12. Optimization strategy - CIoU ( Improvement of location loss function )
stay YOLOv3 The medium positioning loss is MSE Loss , But in YOLOv4 The author uses CIoU Loss .
An excellent regression location loss should consider three geometric parameters :
- Overlap area —— IoU
- Distance from the center —— ρ 2 ( b , b gt ) c 2 \frac{\rho^2(b, b^{\text{gt}})}{c^2} c2ρ2(b,bgt)
- Aspect ratio —— α υ α υ \alpha \upsilonαυ αυαυ
12.1 CIoU Calculation formula —— Not Loss Calculation formula
C I o U = I o U − ( ρ 2 ( b , b gt ) c 2 + α υ ) υ = 4 π 2 ( arctan w gt h gt − arctan w h ) 2 α = υ ( 1 − IoU ) + υ \mathrm{CIoU} = \mathrm{IoU} - (\frac{\rho^2(b, b^{\text{gt}})}{c^2} + \alpha \upsilon) \\ \upsilon = \frac{4}{\pi^2}(\arctan \frac{w^{\text{gt}}}{h^{\text{gt}}} - \arctan \frac{w}{h})^2 \\ \alpha = \frac{\upsilon}{(1 - \text{IoU}) + \upsilon} CIoU=IoU−(c2ρ2(b,bgt)+αυ)υ=π24(arctanhgtwgt−arctanhw)2α=(1−IoU)+υυ
among :
- w , h w, h w,h Is the width and height of the rectangle
such CIoU The factor of aspect ratio is introduced —— comparison DIoU More comprehensive consideration .
12.2 CIoU Loss Calculation formula —— Loss Calculation formula
L CIoU = 1 − CIoU L_{\text{CIoU}} = 1 - \text{CIoU} LCIoU=1−CIoU
12.3 CIoU And others IoU Field loss function effect comparison

among :
L CIoU ( D ) \mathcal{L}_{\text{CIoU}}(D) LCIoU(D) If you use DIoU Replace IoU, that CIoU There is further improvement .
Although the promotion is very small , But use DIoU Replace CIoU Is more reasonable , Because in the case of overlap ,IoU and GIoU There is no way to evaluate the coincidence relationship between two rectangular boxes ( Degradation problem ), and DIoU Can solve the problem of degradation .
So now there are many Post-process( Post processing algorithm ) Lieutenant general IoU Replace for DIoU.
12.4 DIoU And CIoU The relationship between
In this paper , The author puts forward two IoU Algorithm , among :
- DIoU The purpose of is to replace IoU
- CIoU The purpose of is to replace IoU Loss.
12.5 CIoU And GIoU Example of detection effect

12.6 These kinds of IoU Loss How to choose
occasionally CIoU The effect may not be as good as GIoU and DIoU -> Deep learning <=> Alchemy
Reference resources
- https://blog.csdn.net/qq_37541097/article/details/123229946?spm=1001.2014.3001.5502
- https://www.bilibili.com/video/BV1NF41147So?share_source=copy_pc
边栏推荐
- Adruino 基础实验学习(一)
- 2. Login - verification code function and saving login status
- 我来图书馆小程序签到流程分析
- 商业智能BI全解析,探寻BI本质与发展趋势
- 必会面试题:1.浅拷贝和深拷贝_深拷贝
- [C language brush leetcode] 1462. curriculum IV (m)
- Master-slave replication in MySQL
- ERROR: could not extract tar starting at offset 000000000000020980+9231072+2
- 1. Mx6ul core module use serial -rs485 test (x)
- What is JSX?
猜你喜欢

Yum install MySQL FAQ

栈题目:文件的最长绝对路径

Ti am335x industrial control module uses the Debian system of beaglebone (BBB)

Project management: lean management method

Adruino 基础实验学习(一)

Error reporting caused by local warehouse

Turn on the LED

Prometheus + redis exporter + grafana monitor redis service

Design and driver transplantation of matrix keyboard circuit of Ti am335x industrial control module

I.MX6UL核心模块使用连载-查看系统信息 (二)
随机推荐
Postman reported JSON serialization error
数仓:浅谈银行业的数仓构建实践
[2021] [paper notes] 6G technology vision - otfs modulation technology
17_ Form Data
What are the functions of cloud notes, and how do browsers add cloud note plug-ins
2022-07-17
Implementation of Ti am335x industrial control module network and file system nfs
Tenant issues.
ERROR: could not extract tar starting at offset 000000000000020980+9231072+2
Product thinking drives the construction of R & D management tools
obsidian移动端PC段同步
I.MX6UL核心模块使用连载-USB接口测试 (六)
C unit test
流形学习、、
主键B+ Tree,二级索引B+ Tree及对应的查询过程分析
LeetCode302场周赛第三题--裁剪数字后查询第 K 小的数字
scipy.sparse.csr_ matrix
微信小程序解密并拆包获取源码教程
Prove that perfect numbers are even
[paper reading] coat: CO scale conv attentional image transformers