当前位置:网站首页>What content does the software test plan include and how to write it. Share test plan template
What content does the software test plan include and how to write it. Share test plan template
2022-07-25 05:15:00 【The elegance of testing】
I believe that most software testing engineers have heard of or simply understood the test plan , But do you really know what a test plan is ? Do you really know how to write a test plan ?
Most people should be dazed .
Baidu's results are varied , Is there any relative standard ? The answer is no , At least we didn't find .
Today, I will share with you a complete set of test plan templates
A perfect software testing plan for you , take , You're welcome !
XX Project name test plan
1. Test background
In order to ensure XX Organization of project testing work , Improve the quality and efficiency of testing , by XX Provide complete test plan for project test work 、 Tester work arrangement 、 Test rounds 、 The test method 、 System function module coverage and test risk analysis , Ensure the smooth and orderly operation of the test project .
2. Test target
XXXX The test objectives of the test project are :
Ø Interface program coverage 100%, Interface error modification rate 100%
Ø The functional coverage of the test case is 100%, The implementation rate reached 100%
Ø The regression test coverage of the modified test problem is 100%
Ø The closed-loop rate of test record reaches 95%
3. Test range
Ø Test plan and design : According to the software requirements specification , Make a test plan , Test plan , Including collecting test methods , The test case , Test tools, etc .
Ø unit testing : According to the detailed design of the system , Make a test plan , Develop test plan . This project is self tested by the developers .
Ø Integration testing : Test each module in combination , Ensure that all functions and interfaces are correct . Load test the key modules of the product , Ensure that the software performance meets the requirements of the software requirements specification
…………………………
4. Test output documentation


5. Testing tools
Ø The test management tool is Quality Center、 Performance test tools include LoadRunner、 The function automation test tool is Quick Test Professional

6. Test scale and workload analysis
XXXX The project is a large project , Testing includes planning for testing 、 Test case writing 、 Execution of integration test 、 Performance test execution , There are many functional modules involved , The business logic is more complex , The estimated test workload is as follows .

7. Test process
1) Test flow chart

2) Test process description
a. Test plan phase
Ø Write a test plan
The test manager creates a test plan according to the project plan and the project business requirements specification , If this requirement changes , The test plan of this project will be updated according to the changes .
Ø Review the test plan
ü The project manager browses and reviews 《 System project test plan 》.
ü The test manager is responsible for updating this document .
ü The project manager is responsible for reviewing and approving the updated documents .
ü 《 Project test plan 》 The version is 1.0, If the plan is updated , The serial number of the version will also change .
ü The test engineer performs the test tasks according to the test plan .
b. Test case phase
Ø Write test cases
ü analysis 《 Software requirements specification 》.
ü Test engineer according to 《 Software requirements specification 》 Write test cases .
ü Smoke test cases need to be created at the same time .
Ø Review test cases
ü The test team is responsible for the review 《 The test case 》.
ü In case of errors or problems , The test case will be updated .
ü The test manager is responsible for filling in 《 Test case review report 》.
ü We will 《 The test case 》 The initial version of is defined as 1.0, If the file is updated , Its version will also be updated at the same time .
c. Testing phase
Ø Smoke testing
The test engineer is responsible for according to 《 Project test cases 》 Carry out smoke test , Whether the actual output of the test case is consistent with the expected results , We label this use case as pass or fail , Return the results to the development department .
Ø The system test
according to 《 Project test plan 》 and 《 Project test cases 》, The test engineer is responsible for executing test cases :
ü When executing test cases :
If the actual output is the same as the expected output , The use case needs to be marked as passing .
If the actual output is different from the expected output , The use case needs to be marked as failed .
If a functional defect is encountered during testing, so that the use case cannot be executed , The test case needs to be marked as locked , Until the defect is repaired , Then you can continue to execute the test case .
All defects found during the test , Need to be submitted to Quality Center.
ü Test cases will be updated as needed during testing .
ü The test manager is responsible for analyzing the test results , A certain percentage of internal tests are performed on test cases executed by testers QC( The quality control ).
ü When the test is complete , Subject to the approval of the test manager .
remarks : All defects must be submitted to the defect handling system Quality Center.
d. Test summary stage
Ø Analyze and summarize the test results
ü The test manager summarizes their respective test work and reports in 《 Project test summary 》 Fill in the corresponding part of the . Including test tools , Testing Technology , Test experience and work quality .
ü The test manager is responsible for 《 Project test summary 》 Analyze and summarize the test data , Fill in, including the efficiency of testers , Human resource consumption , Experience and lessons learned during testing , Evaluate the test quality in the whole project process .
Ø Testing is completed
ü The test manager is responsible for approving the completion of the test .
ü All testers are 《 Project test summary 》 In signature , Prove that all tasks have been completed .
8. Test progress and time resources
Ø XX The number of online banking project testers is 15 people , Test time is 450 A working day .

9. Test round arrangement
Ø XXXX Test items and test rounds depend on the situation of the project , Usually divided into 2 round , The work of each round changes according to the progress of the round .

10. The test method
1) Function class test
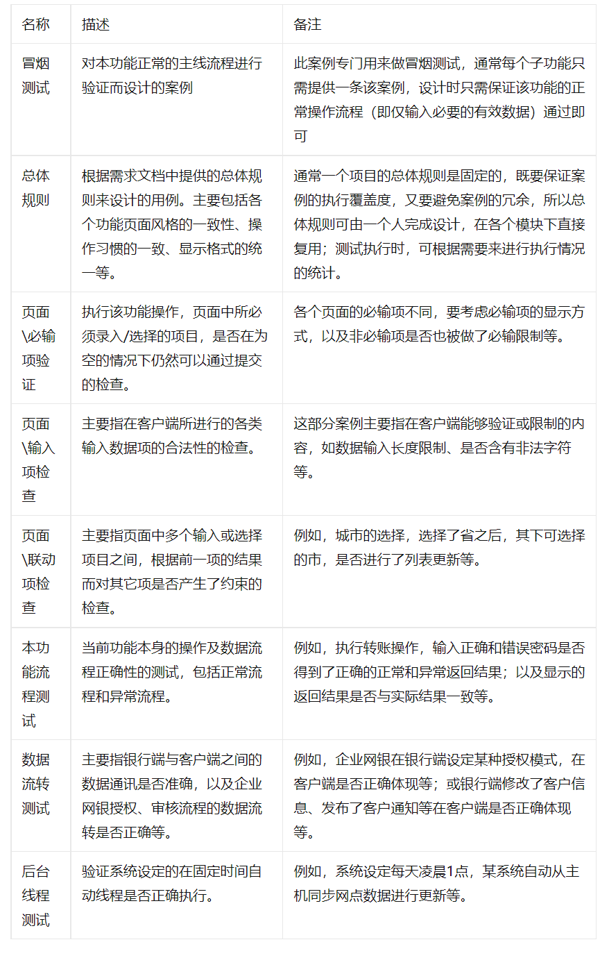
Functional testing is the focus of bank project testing , Comprehensive consideration is needed in all links . First consider the organizational structure of the test case , First, according to the function module ( It usually corresponds to the first level menu in the system ) classified , Then, for each specific function under each function module ( That is, it has the function of independent pages , Abbreviated as subfunction ) Reclassification , Design test cases in different aspects , The organizational structure of the case is as follows :
——“XX modular ”
——“XX Leaf function 1”
—— Smoke testing
—— Page element validation
—— Required item verification
—— Input item check
—— Linkage item check
—— This function flow test
—— Pass the test
—— Failure test
——“XX Leaf function 2”
……
……
—— General rule validation
—— Data flow testing
—— Background thread test
Data flow test and background thread test , These two types of cases can be considered according to the situation , Put it under the first mock exam. , Or just be a part of it .
For these types of tests , Make a brief explanation :

notes :
Ø “ Data flow testing ” In terms of name and scope, it is difficult to clearly distinguish it from functional process testing , The name of the case category can be changed according to the actual project situation , Or specify the scope of trial ;
Ø There may still be some cases in the actual project that cannot be divided into the above categories , It can be adjusted according to the actual situation , Or form a supplementary case alone . for example , The host error code is unknown in the online banking system , Because the basic data of online banking database is incomplete , It should also be a defect .
Ø “ Smoke testing ” The case of , Use only when performing a smoke test , The case may be related to “ This function flow test ” The case is repeated , However, it is proposed separately here , It is convenient for test execution and statistics , No case redundancy .
2) Compatibility test
The compatibility test shall be mainly aimed at the client , And according to the customer's requirements and combined with the actual situation , To provide different test schemes , Not blindly compatible with everything ;B/S Key points of compatibility test of architecture project , Lies in the browser compatibility test

3) Multilingual testing
Ø In the interface of the banking system , Languages other than simplified Chinese shall be provided by the user , Or at least the user needs to confirm the accuracy of language use ;
Ø Key test , After using a language other than simplified Chinese , Where the page content is displayed 、 Whether the aesthetics such as format has changed , Is it within the acceptable range ;
Ø In multilingual testing , A complete test of the system , To reach all positions in the system ( Including pop-up prompt information 、 Error information in case of exception, etc ), Can be correctly displayed in the corresponding language .
4) Performance testing
In the banking system , The performance test is mainly aimed at the client , Different project requirements , The requirements for performance pressure vary , The bank does not need to conduct performance test without special requirements .
The main application strategy of performance testing :
Ø The load test : Increasing pressure , Until the expected performance index is exceeded , Or a resource reaches saturation .
(1) Can find the pressure the system can withstand ( In the normal index 、 Within resources , If the response time exceeds 10 second ,CPU Greater than 70%)
(2) It can cooperate with system tuning
Ø Concurrent test : Concurrent access to the same application or module
(1) Mainly focus on concurrent access , Whether there is a memory leak 、 Deadlock 、 Other resource contention issues .
(2)“ Number of concurrent users ” Estimation , It needs to be combined with practice , And according to the specific calculation formula .
Ø Fatigue test : Keep the system under certain pressure for a long time , See if it can run stably .
(1) send CPU Or other resources are under high utilization , Keep running for a certain period of time , And pay attention to the overall operation .
(2) send CPU Pressure builds up , It can be equivalent to the effect of longer operation under low pressure , Equivalent to “ Compression time test ”.
The end :
Okay , A perfect test plan is presented in the eyes of all the readers .
Last : It can be in the official account : Sad spicy bar ! Get one by yourself 216 Page software testing engineer interview guide document information 【 Free of charge 】. And the corresponding video learning tutorial is free to share !, It includes basic knowledge 、Linux necessary 、Shell、 The principles of the Internet 、Mysql database 、 Special topic of bag capturing tools 、 Interface testing tool 、 Test advanced -Python Programming 、Web automated testing 、APP automated testing 、 Interface automation testing 、 Testing advanced continuous integration 、 Test architecture development test framework 、 Performance testing 、 Safety test, etc. .
Now I invite you to join our software testing learning exchange group :【746506216】, remarks “ The group of ”, We can discuss communication software testing together , Learn software testing together 、 Interview and other aspects of software testing , There will also be free live classes , Gain more testing skills , Let's advance together Python automated testing / Test Development , On the road to high pay .
Friends who like software testing , If my blog helps you 、 If you like my blog content , please “ give the thumbs-up ” “ Comment on ” “ Collection ” One Key triple connection !
Software Test Engineer self-study tutorial :
Interface performance test — Software testers will 618 Analysis of actual combat scenes
边栏推荐
- Xiaohongshu joins hands with HMS core to enjoy HD vision and grow grass for a better life
- 学习记录[email protected]研发效能度量指标
- Which side of Nacos has the SQL script of this column?
- Style transfer -- CCPL: contrast coherence preserving loss for versatile style transfer
- STM32 Development Notes 119: what macros are required to enable FPU?
- I have seven schemes to realize web real-time message push, seven!
- What is virtual DOM? How to implement a virtual DOM
- Ora-01460: conversion request cannot be implemented or unreasonable
- 300. Longest increasing subsequence
- 自己实现is_base_of
猜你喜欢

Solve the problem that uni app applet obtains routes and route parameters

Redis cluster setup (Windows)

推荐系统-协同过滤在Spark中的实现

Solution of win11 blue screen code 0x0000001a

Forwarding and sharing function of wechat applet

An article takes you to understand the sentinel mode of redis

初步了解Panda3d粒子系统

I have seven schemes to realize web real-time message push, seven!

I will write some Q & A blogs recently, mainly focusing on the points that are easy to have doubts.

How to publish your own NPM package
随机推荐
[literature notes] pointmlp
When we talk about immutable infrastructure, what are we talking about
Getting started with scratch
rhcsa暑假第二天
Browser cache HTTP cache CDN cache localstorage / sessionstorage / cookies
自己实现is_base_of
DOM在Ahooks中的处理过程
Ownership in rust -- introduction of rust language Xiaobai 11
HMS core discovery Episode 16 live broadcast preview | play AI's new "sound" state with tiger pier
What is virtual DOM? How to implement a virtual DOM
Luogu p2391 snow covered problem solution
Execution process of NPM run XX
微信小程序相关操作示例
[globally unique ID] how to handle the ID primary key after dividing the database and table?
AUTOSAR from getting started to mastering 100 lectures (105) - protection mechanism of AUTOSAR timing for functional safety
2022-7-13 summary
HMS Core Discovery第16期直播预告|与虎墩一起,玩转AI新“声”态
深圳随到随考,科目四随到随考,科三理论第二理论随到随考说明
deep报错
STL notes (V): iterator