当前位置:网站首页>MATLAB中stairs函数使用
MATLAB中stairs函数使用
2022-06-12 11:01:00 【jk_101】
目录
stairs函数作用是绘制阶梯图
语法
stairs(Y)
stairs(X,Y)
stairs(___,LineSpec)
stairs(___,Name,Value)
stairs(ax,___)
h = stairs(___)
[xb,yb] = stairs(___)说明
stairs(Y) 绘制 Y 中元素的阶梯图。
如果 Y 为向量,则 stairs 绘制一个线条。
如果 Y 为矩阵,则 stairs 为每个矩阵列绘制一个线条。
stairs(X,Y) 在 Y 中由 X 指定的位置绘制元素。输入 X 和 Y 必须是相同大小的向量或矩阵。另外,X 可以是行或列向量,Y 必须是包含 length(X) 行的矩阵。
stairs(___,LineSpec) 指定线型、标记符号和颜色。例如,':*r' 指定带星号标记的红色点线。可以将此选项与前面语法中的任何输入参数组合一起使用。
stairs(___,Name,Value) 使用一个或多个名称-值对组参数修改阶梯图。例如,'Marker','o','MarkerSize',8 指定大小为 8 磅的圆形标记。
stairs(ax,___) 将图形绘制到 ax 指定的坐标区中,而不是当前坐标区 (gca) 中。选项 ax 可以位于前面的语法中的任何输入参数组合之前。
h = stairs(___) 返回一个或多个 Stair 对象。在创建特定 Stair 对象后,使用 h 更改该对象的属性。
[xb,yb] = stairs(___) 不创建绘图,但返回大小相等的矩阵 xb 和 yb,以使 plot(xb,yb) 绘制阶梯图。
示例
绘制单数据序列
创建在 0 到 4π 区间内的 40 个均匀分布的值处计算的正弦阶梯图。
X = linspace(0,4*pi,40);
Y = sin(X);
figure
stairs(Y)
Y 的长度自动确定并生成 x 轴刻度。
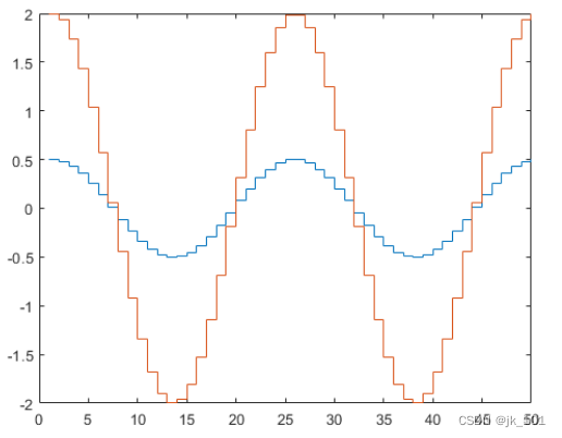
绘制多个数据序列
创建在 0 到 4π 区间内的 50 个均匀分布的值处计算的两个余弦函数阶梯图。
X = linspace(0,4*pi,50)';
Y = [0.5*cos(X), 2*cos(X)];
figure
stairs(Y)
Y 中的行数自动确定并生成 x 轴刻度。
在指定的 x 值位置绘制单个数据序列
创建在 0 到 4π 区间内均匀分布的值处计算的正弦波阶梯图。指定该图的 x 值集。
X = linspace(0,4*pi,40);
Y = sin(X);
figure
stairs(X,Y)
绘制 Y 中的项对 X 中的对应项的图。
在指定的 x 值处绘制多个数据序列
创建在 0 到 4π 区间内的均匀分布的值处计算的两个余弦波阶梯图。指定该图的 x 值集。
X = linspace(0,4*pi,50)';
Y = [0.5*cos(X), 2*cos(X)];
figure
stairs(X,Y)
第一个向量输入 X 确定两个数据序列的 x 轴位置。
在唯一的 x 值集合处绘制多个数据序列
创建在不同的值处计算的两个余弦波的阶梯图。指定用于绘制每个数据序列的唯一 x 值集。
x1 = linspace(0,2*pi)';
x2 = linspace(0,pi)';
X = [x1,x2];
Y = [sin(5*x1),exp(x2).*sin(5*x2)];
figure
stairs(X,Y)
绘制 X 的每一列对 Y 的对应列的图。
指定线型、标记符号和颜色
创建一个阶梯图,将线型设置为点划线,将标记符号设置为圆,将颜色设置为红色。
X = linspace(0,4*pi,20);
Y = sin(X);
figure
stairs(Y, '-.or')
指定其他样式选项
使用 Name,Value 对组参数创建一个阶梯图并将线宽设置为 2,将标记符号设置为菱形,并将标记面颜色设置为青色。
X = linspace(0,4*pi,20);
Y = sin(X);
figure
stairs(Y,'LineWidth',2,'Marker','d','MarkerFaceColor','c')
为阶梯图指定坐标区
从 R2019b 开始,可以使用 tiledlayout 和 nexttile 函数显示分块图。调用 tiledlayout 函数以创建一个 2×1 分块图布局。调用 nexttile 函数以创建坐标区对象 ax1 和 ax2。通过将坐标区对象指定为 stairs 的第一个参数,在坐标区中创建单独的阶梯图。
x = linspace(0,2*pi);
y1 = 5*sin(x);
y2 = sin(5*x);
tiledlayout(2,1)
% Top plot
ax1 = nexttile;
stairs(ax1,x,y1)
% Bottom plot
ax2 = nexttile;
stairs(ax2,x,y2)
创建并修改阶梯图
创建两个数据序列的阶梯图并返回两个阶梯图对象。

对第一个数据序列使用小圆形标记。对第二个序列使用填充品红色的圆形。使用圆点表示法设置属性。
h(1).Marker = 'o';
h(1).MarkerSize = 4;
h(2).Marker = 'o';
h(2).MarkerFaceColor = 'm';
使用绘图函数创建一个阶梯图
在 0 和 4π 区间内的 50 个均匀分布的值处计算两个余弦函数并使用 plot 创建一个阶梯图。
X = linspace(0,4*pi,50)';
Y = [0.5*cos(X), 2*cos(X)];
[xb,yb] = stairs(X,Y);stairs 返回两个大小相等的矩阵 xb 和 yb,但没有绘图。
使用 plot 可通过 xb 和 yb 创建阶梯图。
figure
plot(xb,yb)
边栏推荐
- The solution of Lenovo notebook ThinkPad t440 WiFi unable to connect to the Internet
- Binassii module - converting between binary and ASCII
- FPGA-按键实验
- session_ start(): Cannot send session cache limiter - headers already sent
- AcWing 1995. 见面与问候(模拟)
- On 3dsc theory and application of 3D shape context feature
- Common tools download address
- 对网络库协程的思考——读brpc有感
- MySQL injection load_ File common path
- Malicious code analysis practice -- using apatedns and inetsim to simulate network environment
猜你喜欢

【clickhouse专栏】基础数据类型说明

蓝桥杯2015年CA省赛(填坑中)

AcWing 132. 小组队列(队列模拟题)

^33 variable promotion and function promotion interview questions

Why check the @nonnull annotation at run time- Why @Nonnull annotation checked at runtime?

AcWing 135. 最大子序和(前缀和 + 单调队列求定长区间最小值)

MCUXpresso开发NXP RT1060(3)——移植LVGL到NXP RT1060

Malicious code analysis practice - use IDA pro to analyze lab05-01 dll

深度学习与CV教程(14) | 图像分割 (FCN,SegNet,U-Net,PSPNet,DeepLab,RefineNet)

Reading mysql45 lecture - self summary (part)
随机推荐
Flex layout
Reading mysql45 lecture - self summary (part)
信号继电器RXSF1-RK271018DC110V
Clickhouse column basic data type description
The solution of Lenovo notebook ThinkPad t440 WiFi unable to connect to the Internet
M-arch (fanwai 11) gd32l233 evaluation PWM driven active buzzer
对网络库协程的思考——读brpc有感
PHP uses RSA segment encryption and decryption method
Get all listening events in the element
Immer source code reading
Tp6+memcached configuration
PHP Apple internal purchase callback processing
AI - face
FPGA-按键实验
890. 查找和替换模式
Malicious code analysis practice - use IDA pro to analyze lab05-01 dll
^33 variable promotion and function promotion interview questions
The solution of Lenovo notebook ThinkPad t440 WiFi dropping all the time
DS18B20 digital thermometer (I) electrical characteristics, parasitic power supply mode and remote wiring
DrQueueOnRails 集成 LDAP 验证