当前位置:网站首页>STM32 minimum system construction (schematic diagram)
STM32 minimum system construction (schematic diagram)
2022-06-29 21:02:00 【bright and dazzling】
Reprint :STM32 Minimum system construction ( Schematic diagram )
Catalog
One 、 Set up the pin port necessary for the minimum system
3、 ... and 、 External crystal oscillator circuit
Four 、 System startup configuration
Detailed view stm32 Data manual
Preface
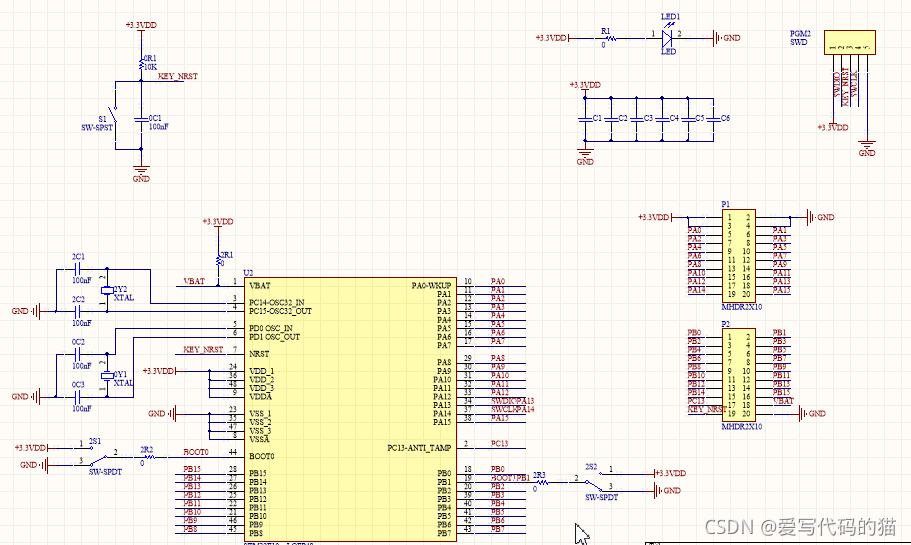
Let's introduce stm32f103c8t6 Construction of minimum system , This chip is also the biggest seller , Although there are many things integrated in a single-chip microcomputer , But it needs some auxiliary devices to make it run , E.g. power supply circuit 、 Reset circuit 、 External clock circuit and mode configuration .
One 、 build Minimum system Necessary pin ports
|
Two 、 Reset circuit
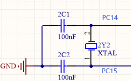
3、 ... and 、 External crystal oscillator circuit
although Single chip microcomputer Crystal oscillator is integrated inside , But the crystal oscillator inside the single chip microcomputer is not accurate , External crystal oscillator is required
One 、 External low-speed crystal oscillator circuit

Two 、 External high-speed crystal oscillator circuit
The external high-speed crystal oscillator circuit is the same as the external low-speed crystal oscillator circuit , Just modify the corresponding pin .
Four 、 System startup configuration
| BOOT0 | BOOT1 | Boot mode | explain |
| X | 0 | Main flash memory | The main flash memory is selected as the boot area |
| 0 | 1 | System memory | The system memory is selected as the boot area |
| 1 | 1 | Embedded SARM | Embedded SARM Selected as the boot zone |
BOOT1 and BOOT0 Same circuit .

Detailed view stm32 Data manual
边栏推荐
- 一颗新的北极星已经升起!
- Digital password lock Verilog design + simulation + on board verification
- 计算成像前沿进展
- WPF measurement string display size
- VHDL电话计费系统设计
- Verilog realizes serial communication and sends it to the nixie tube
- Goahead webserver migration
- How to call RFC function of ABAP on premises system directly in SAP BTP ABAP programming environment
- Alibaba cloud released the atlas of China's robot industry (2022), 122 Pages pdf
- 【云原生实战】KubeSphere实战——多租户系统实战
猜你喜欢

Information system project manager -- Chapter VII examination questions of project cost management over the years

Special training of C language array

How can colleges and universities build future oriented smart campus based on cloud native? Full stack cloud native vs traditional technology architecture

CORDIC based Signal Processor desgn

"Xiaodeng" active directory batch user creation in operation and maintenance

知识蒸馏(Knowledge Distilling)学习笔记

透过华为军团看科技之变(五):智慧园区
![Navigation [microcomputer principle]](/img/79/8311a409113331e72f650a83351b46.png)
Navigation [microcomputer principle]

leetcode:238. 除自身以外数组的乘积

PostgreSQL每周新聞—6月22日
随机推荐
"Xiaodeng" active directory batch user creation in operation and maintenance
Realize inotify and Rsync real-time backup
flutter BottomNavigationBar切换页面保持状态
【ROS进阶篇】第二讲 自定义头、源文件封装
Goahead translation - Active Server Pages
High energy live broadcast, a gathering of celebrities! We invite you to explore bizdevops.
WPF 测量字符串显示大小
CAD assistant - 3D model format conversion tool
The reason why the log analysis tool of "operation and maintenance" is used more and more frequently
Practical guide to GStreamer application development (V)
Initialization of global and static variables
Analysis of the factors affecting the transmission signal of the conductive slip ring
企业实施MES系统的关键点详解
Simple application and configuration of Rsync
CORDIC based Signal Processor desgn
VoIP Push 在海外音视频业务中的应用
shell 实现Memcache缓存命中率监控脚本
Explain PBR texture maps
Application of VoIP push in overseas audio and video services
MES系统与ERP如何集成?本文告诉你答案
