当前位置:网站首页>ads131a04 ADC verilog实现及仿真
ads131a04 ADC verilog实现及仿真
2022-06-29 20:51:00 【QQ_778132974】
ADS13104:datasheet
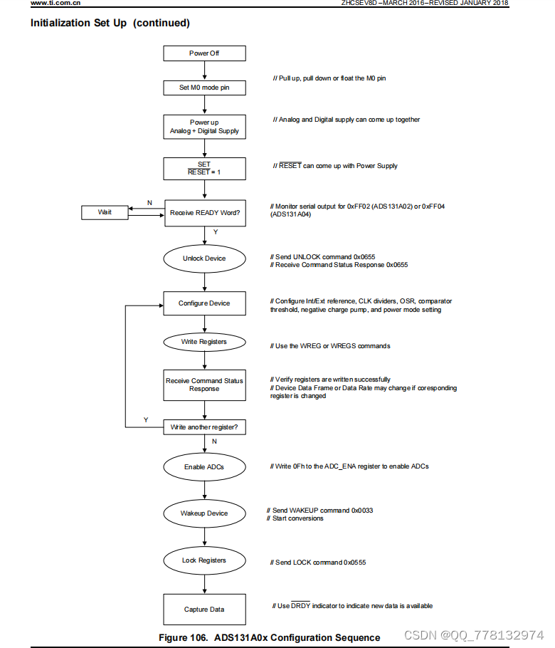
状态机图:
ADC与FPGA通信原理图:
FPGA 内部集成了一个 SPI MASTER控制器,负责和ADC芯片进行通信。
采样频率: 5120Hz 10240Hz ,ARM处理器可以通过SPI接口设定采样频率的高低。
在vivado上进行实现:
仿真截图:

verilog设计代码如下:
module ADC_MODULE(
input clk,//62.5ns
input rst_n,
output sclk,
output reg cs_n,
output reg mosi,
output reg[47:0] receive_data,
input miso,
output reg[7:0] bit_cnt,<
边栏推荐
- Rsync 的简单应用与配置
- Coreldraw2022 new version v24.1.0.360 update
- Defense cornerstone in attack and defense drill -- all-round monitoring
- Application of twelve factors (4)
- GoAhead 翻译—Active Server Pages
- How to evaluate iFLYTEK AI translation pen P20 series? Is it worth buying?
- Mysql Json 数据类型&函数
- tmux设置
- Proxmox cluster node crash handling
- .NetCore统一认证授权学习——第一次授权(2)
猜你喜欢

18. `bs object Node name next_ sibling` previous_ Sibling get sibling node

Liunx instruction

VoIP Push 在海外音视频业务中的应用

《强化学习周刊》第51期:PAC、ILQL、RRL&无模型强化学习集成于微电网络格控制:综述与启示

How to evaluate iFLYTEK AI translation pen P20 series? Is it worth buying?

LSF-bsub命令

What are the mainstream brands of smart door locks? What characteristics should we pay attention to when purchasing door locks?

Explain PBR texture maps

Clock tree synthesis (CTS)

.NetCore统一认证授权学习——第一次授权(2)
随机推荐
习近平在湖北武汉考察时强调 把科技的命脉牢牢掌握在自己手中 不断提升我国发展独立性自主性安全性
A Japanese Cherry sold at a sky high price of 1980 yuan. Netizen: I feel cheated after eating it
"Xiaodeng" active directory password expiration notification function is available for operation and maintenance
Leading by 11%, Huawei cloud sky chip AI solver once again topped the international authoritative list
Logical structure and physical structure
深入Go底层原理,重写Redis中间件实战无密
如何评价科大讯飞AI翻译笔P20系列,值得买吗?
时钟树综合(CTS)
At least 3 years for learning amplifier?
跳转打开新窗口
Information system project manager -- Chapter VII examination questions of project cost management over the years
Bigder:自动化测试工程师
导航 实验【微机原理】【实验】
解释PBR纹理贴图(texture-maps)
Codeforces Global Round 21 C D E
WPF 测量字符串显示大小
Mysql Json 数据类型&函数
Special training of C language array
Common methods of string class
2021 CCPC Harbin E. power and modulo (thinking questions)