当前位置:网站首页>Principle and Simulation of switching power supply buck circuit
Principle and Simulation of switching power supply buck circuit
2022-06-28 03:50:00 【Jiangnan small workshop】
Buck Circuit principle and simulation
The circuit principle diagram

- Buck circuit , Also known as step-down circuit , The characteristic is that the output voltage is lower than the input voltage . The input current is pulsating , The output current is continuous .
How it works
- When the switch tube Q1 The drive is high , The switch tube is on , Energy storage inductance L1 Magnetized , The current flowing through the inductor increases linearly , At the same time C1 Charge , Give load R1 Provide energy . The equivalent circuit is as follows :

- When the switch tube Q1 The drive is at low level , Switch off , Energy storage inductance L1 Discharge through freewheeling diode , Linear reduction of inductive current , The output voltage depends on the output filter capacitor C1 Discharge and reduced inductive current maintenance , The equivalent circuit is as follows :

Three working modes
CCM Mode

- Switch tube Q1 Conduction , according to KVL: V i n − L d i L d t − V o = 0 , namely L △ i L △ t = V i n − V o → L ∗ △ i L = ( V i n − V o ) ∗ △ t V_{in}-L\frac{di_{L}}{dt}-V_o=0, namely L\frac{△i_L}{△t}=V_{in}-V_o \rightarrow L*△i_L=(V_{in}-V_o)*△t Vin−LdtdiL−Vo=0, namely L△t△iL=Vin−Vo→L∗△iL=(Vin−Vo)∗△t
- △ t △t △t by Q1 On time of , △ t = T ∗ D △t=T*D △t=T∗D, T T T For duty cycle , D D D Is the duty cycle : L △ i L = ( V i n − V o ) T D L△i_L=(V_{in}-V_o)TD L△iL=(Vin−Vo)TD
- Switch tube Q1 Turn off , according to KVL( Ignore the on voltage drop of the diode ): L d i L d t = V o namely L ∗ △ i L = V o ∗ T ( 1 − D ) L\frac{di_L}{dt}=V_o namely L*△i_L=V_o*T(1-D) LdtdiL=Vo namely L∗△iL=Vo∗T(1−D)
- According to volt second balance : L △ i L = ( V i n − V o ) ∗ T ∗ D = V o ∗ T ( 1 − D ) L△i_L=(V_{in}-V_o)*T*D=V_o*T(1-D) L△iL=(Vin−Vo)∗T∗D=Vo∗T(1−D)
- Available : V o = V i n ∗ D V_o=V_{in}*D Vo=Vin∗D
- Usually when we design circuits , Often know the input and output voltage , So that we can go through D = V o V i n D=\frac{V_o}{V_{in}} D=VinVo To make sure CCM Duty cycle in mode .
- Load current Io Relationship with inductive current
- Analyze in one cycle , The load current is the average value of the current in a cycle .
- The mathematical expression of the average value of the current : I A V = ∫ 0 T i ( t ) d t T I_{AV}=\frac{\int_{0}^{T}i(t)dt}{T} IAV=T∫0Ti(t)dt
- That is, the area enclosed by the current function curve and time axis in a period divided by the period , Is the average value of the current .
- According to the previous inductance current waveform , It is known that the area in a cycle is : S = I L m i n + I L m a x 2 T ∗ D + I L m i n + I L m a x 2 T ∗ ( 1 − D ) = I L m i n + I L m a x 2 T S=\frac{I_{Lmin}+I_{Lmax}}{2}T*D+\frac{I_{Lmin}+I_{Lmax}}{2}T*(1-D)=\frac{I_{Lmin}+I_{Lmax}}{2}T S=2ILmin+ILmaxT∗D+2ILmin+ILmaxT∗(1−D)=2ILmin+ILmaxT
- therefore , The average current is I o = S T = I L m i n + I L m a x 2 I_o=\frac{S}{T}=\frac{I_{Lmin}+I_{Lmax}}{2} Io=TS=2ILmin+ILmax
BCM Mode

- contrast BCM Follow CCM The difference between : It can be found that the minimum current of the inductance gradually decreases to 0, The working mode has gradually changed from CCM Gradient to BCM. According to volt second balance : ( V i n − V o ) ∗ T ∗ D = V o ∗ T ( 1 − D ) (V_{in}-V_o)*T*D=V_o*T(1-D) (Vin−Vo)∗T∗D=Vo∗T(1−D) V o = V i n ∗ D V_o=V_{in}*D Vo=Vin∗D
- Again , Analyze in one cycle , Output average current I o I_o Io: I o = T ∗ I L m a x / 2 T = I L m a x 2 I_o=\frac{T*I_{Lmax}/2}{T}=\frac{I_{Lmax}}{2} Io=TT∗ILmax/2=2ILmax
DCM Mode

- The circuit works in DCM In mode , Two conditions need to be met :
- The current flowing through the inductor at the beginning of magnetization and the end of degaussing is zero ;
- The degaussing time of the inductor is less than the switch off time ;
- According to volt second balance : ( V i n − V o ) ∗ T ∗ D = V o ∗ T d (V_{in}-V_o)*T*D=V_o*T_d (Vin−Vo)∗T∗D=Vo∗Td V o = V i n ∗ T o n T o n + T d V_o=V_{in}*\frac{T_{on}}{T_{on}+T_d} Vo=Vin∗Ton+TdTon
- Again , Analyze in one cycle , Output average current I o I_o Io: I o = I L m a x ( T ∗ D + T d ) 2 T I_o=\frac{I_{Lmax}(T*D+T_d)}{2T} Io=2TILmax(T∗D+Td)
The relationship between inductance value and working mode
- Give a picture

- Analyze the inductive current in one cycle : I o = ( I L m i n + I L m a x ) ∗ D ∗ T 2 T + ( I L m i n + I L m a x ) ∗ T d 2 T I_o=\frac{(I_{Lmin}+I_{Lmax})*D*T}{2T}+\frac{(I_{Lmin}+I_{Lmax})*T_d}{2T} Io=2T(ILmin+ILmax)∗D∗T+2T(ILmin+ILmax)∗Td
- namely 2 T I o = ( I L m i n + I L m a x ) ∗ ( D ∗ T + T d ) 2TI_{o}=(I_{Lmin}+I_{Lmax})*(D*T+T_d) 2TIo=(ILmin+ILmax)∗(D∗T+Td)
- When Q The pipe is open : L d i L d t = V i n − V o → L I L m a x − I L m i n T D = V i n − V o L\frac{di_L}{dt}=V_{in}-V_o\rightarrow L\frac{I_{Lmax}-I_{Lmin}}{TD}=V_{in}-V_{o} LdtdiL=Vin−Vo→LTDILmax−ILmin=Vin−Vo
- namely I L m a x = ( V i n − V o ) ∗ T ∗ D L + I L m i n I_{Lmax}=\frac{(V_{in}-V_o)*T*D}{L}+I_{Lmin} ILmax=L(Vin−Vo)∗T∗D+ILmin
- Into the above equation : 2 T I o = [ I L m i n + ( V i n − V o ) T D L + I L m i n ] ( T D + T d ) 2TI_o=\left [ I_{Lmin}+\frac{(V_{in}-V_o)TD}{L}+I_{Lmin} \right ](TD+T_d) 2TIo=[ILmin+L(Vin−Vo)TD+ILmin](TD+Td) T d = 2 T L I o − 2 T D L I L m i n − V i n T 2 D 2 + V o T 2 D 2 2 L I L m i n + V i n T D − V o T D T_d=\frac{2TLI_o-2TDLI_{Lmin}-V_{in}T^2D^2+V_oT^2D^2}{2LI_{Lmin}+V_{in}TD-V_oTD} Td=2LILmin+VinTD−VoTD2TLIo−2TDLILmin−VinT2D2+VoT2D2
- If you work in DCM Pattern , Then order I L m i n = 0 , T d < T ( 1 − D ) I_{Lmin}=0,T_d<T(1-D) ILmin=0,Td<T(1−D), namely 2 T L I o − V i n T 2 D 2 + V o T 2 D 2 V i n T D − V o T D < T ( 1 − D ) → L < ( V i n − V o ) T D 2 I o \frac{2TLI_o-V_{in}T^2D^2+V_oT^2D^2}{V_{in}TD-V_oTD}<T(1-D)\rightarrow L<\frac{(V_{in}-V_o)TD}{2I_o} VinTD−VoTD2TLIo−VinT2D2+VoT2D2<T(1−D)→L<2Io(Vin−Vo)TD
- If you work in BCM Pattern , Then order I L m i n = 0 , T d = T ( 1 − D ) I_{Lmin}=0,T_d=T(1-D) ILmin=0,Td=T(1−D), namely 2 T L I o − V i n T 2 D 2 + V o T 2 D 2 V i n T D − V o T D = T ( 1 − D ) → L = ( V i n − V o ) T D 2 I o \frac{2TLI_o-V_{in}T^2D^2+V_oT^2D^2}{V_{in}TD-V_oTD}=T(1-D)\rightarrow L=\frac{(V_{in}-V_o)TD}{2I_o} VinTD−VoTD2TLIo−VinT2D2+VoT2D2=T(1−D)→L=2Io(Vin−Vo)TD
- If you work in CCM Pattern , Then order I L m i n > 0 , T d = T ( 1 − D ) I_{Lmin}>0,T_d=T(1-D) ILmin>0,Td=T(1−D), namely I L m i n = T I o T D + T d − ( V i n − V o ) T D 2 L > 0 → L > ( V i n − V o ) T D 2 I o I_{Lmin}=\frac{TI_o}{TD+T_d}-\frac{(V_{in}-V_o)TD}{2L}>0\rightarrow L>\frac{(V_{in}-V_o)TD}{2I_o} ILmin=TD+TdTIo−2L(Vin−Vo)TD>0→L>2Io(Vin−Vo)TD
Ideal design example
- Set the input voltage Ui=20V, Output voltage Uo=10V, Ripple voltage <1%,Io=1A, Switch frequency fs=100k, Try to design work in BCM The circuit of the mode meets the requirements .
- The calculation is as follows :
- Duty cycle : D = U o U i = 10 20 = 0.5 D=\frac{U_o}{U_i}=\frac{10}{20}=0.5 D=UiUo=2010=0.5
- Critical inductance of operating mode : L c = ( V i n − V o ) T D 2 I o = ( 20 − 10 ) ∗ 0.5 2 ∗ 100 k ∗ 1 = 25 u H L_c=\frac{(V_{in}-V_{o})TD}{2I_o}=\frac{(20-10)*0.5}{2*100k*1}=25uH Lc=2Io(Vin−Vo)TD=2∗100k∗1(20−10)∗0.5=25uH
- Load resistance : R L = V o I o = 10 1 = 10 Ω R_L=\frac{V_o}{I_o}=\frac{10}{1}=10Ω RL=IoVo=110=10Ω
- Output capacitance ( Don't consider ESR And transient overshoot voltage ) Calculation : C o = 1 8 f s ∗ △ i △ u = 1 8 ∗ f s ∗ I L m a x − I L m i n △ u = 1 8 ∗ 100 k ∗ 2 − 0 10 ∗ 0.01 = 25 u F C_o=\frac{1}{8f_s}*\frac{△i}{△u}=\frac{1}{8*f_s}*\frac{I_{Lmax}-I_{Lmin}}{△u}=\frac{1}{8*100k}*\frac{2-0}{10*0.01}=25uF Co=8fs1∗△u△i=8∗fs1∗△uILmax−ILmin=8∗100k1∗10∗0.012−0=25uF
saber Circuit simulation
Simulation circuit diagram

Several key device settings
Analog switch tube : stay saber Select... From the search results switch,analog SPST w/logic Enbl, Double click Add to schematic .
Set parameters

- ron: Impedance when the switch is on , It can be set as the default value 0.001;
- roff: Impedance when the switch is closed , It can be set as the default value 1M;
- ton: Switch on time ;
- toff: Switch off time ;
Driving signal
- After setting the switch tube , You need to give it a drive signal

- freq: Drive signal frequency , Set here as 100k;
- duty: Duty cycle , Set to 0.5;
- After setting the switch tube , You need to give it a drive signal
Other periods can be set by referring to the previously calculated values .
Simulation settings



Waveform analysis

- When the circuit starts simulation , The initial state of inductance and capacitance is 0, Go through an oscillating process , Reach a balance .
- Amplify the inductance current waveform , It can be seen that it works in BCM Pattern , Conform to the design .

- Amplify the output voltage , It can be seen that the ripple voltage meets the design requirements .

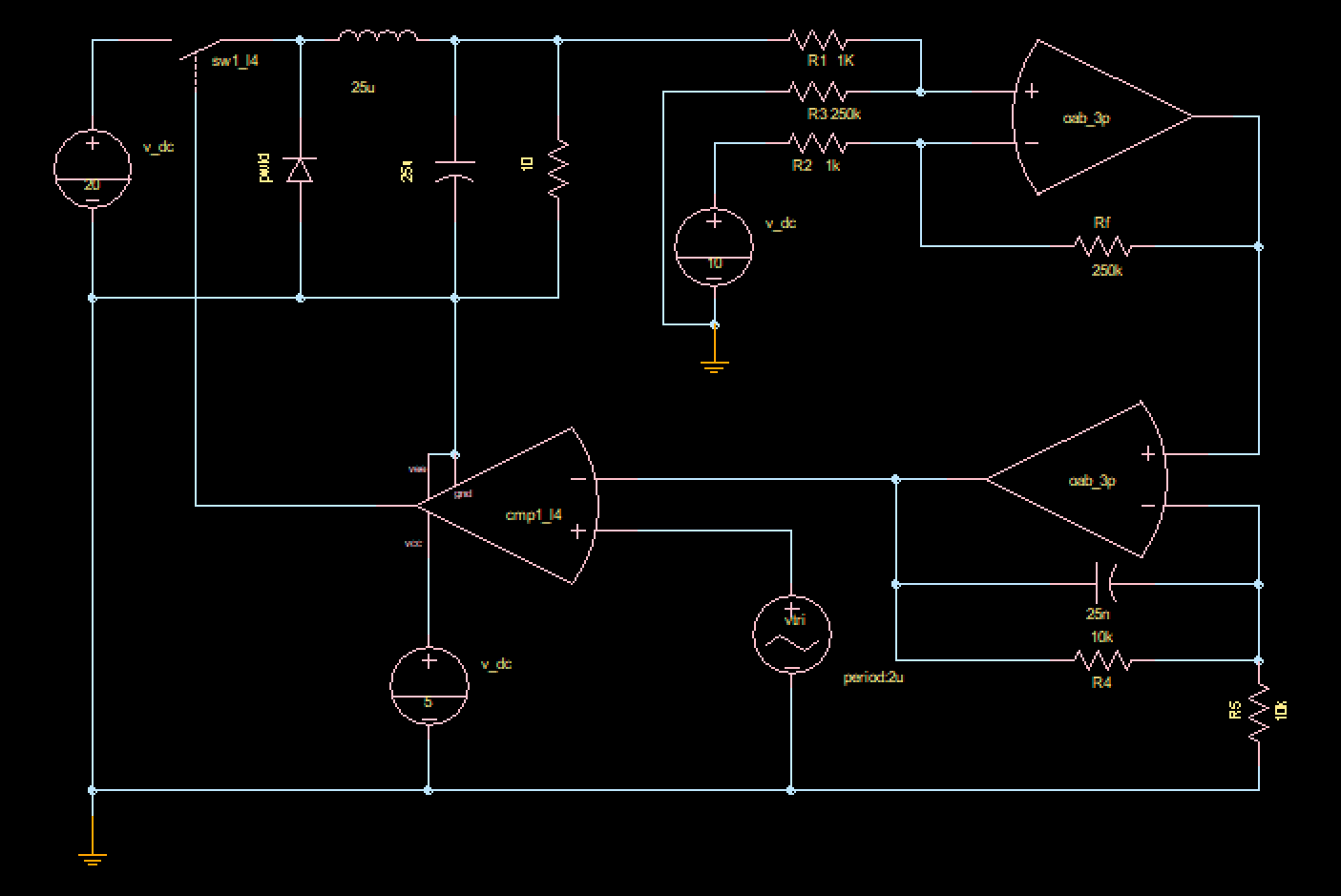
Closed loop control
- Compare with the above , We can find out , In open loop buck In circuit , The output voltage does not strictly follow the product of the input voltage duty cycle .
- In the actual circuit , The input power supply and output load fluctuate to some extent , The settings will change dramatically , These factors make the open-loop system unable to guarantee stable output , Therefore, feedback should be added to form a closed loop .

- Closed loop control method , At present, single closed-loop control is widely used , Most of them are closed-loop control schemes with negative voltage feedback , This is a linear control method , Simple control , The control algorithm adopts the classic PID control . By differential amplifier ,PI Regulator , as well as PWM Control composition .
Error amplifier ( Subtracter )
- The negative phase input terminal is connected to the output voltage fed back , Positive phase input termination bandgap reference voltage .

- Relation derivation : U + = R B R A + R B u 2 = U − U_{+}=\frac{R_B}{R_A+R_B}u_2=U_{-} U+=RA+RBRBu2=U− i = u 1 − U − R A = U − − u o R B i=\frac{u_1-U_{-}}{R_A}=\frac{U_{-}-u_o}{R_B} i=RAu1−U−=RBU−−uo
- Jointly available : u o = R B R A ( u 2 − u 1 ) u_o=\frac{R_B}{R_A}(u_2-u_1) uo=RARB(u2−u1)
- Draw a simulation image , And set the magnification 250, The error signal to be collected is amplified 250 times .

integrator
- Integrator regulation : The steady-state error is eliminated , Improve the accuracy . Because there are errors , Integral adjustment is done , Until there is no difference , Integral adjustment stop , The integrator outputs a constant . The strength of the integrator depends on the integration time constant σ,σ The smaller it is , The stronger the integral effect .σ The bigger it is , The weaker the integral , The dynamic response becomes slower when the integrator is added .
- Proportional regulation : To react proportionally to the deviation of a system , There is a deviation in the system , The proportional adjustment immediately produces a regulating effect to reduce the deviation . It's a big proportion , It can speed up the adjustment , But too much of it , Reduce the stability of the system .

PWM Signal generator

- The comparator is DC/DC One of the common core modules in the converter , stay DC/DC The converter can not only be used as a separate module , It can also be used as a sub circuit of other modules . Do voltage comparator application , One end is connected to the signal of the error amplifier , The other end is connected to the sawtooth wave generated by the oscillator , The two are compared to produce a pulse width modulated signal , adopt PWM The signal controls the conduction and closing of the power switch tube .
- May refer to The principle of comparator
Improved complete circuit

- Simulation run , Get the following series of waveforms

- Output voltage waveform expansion , It can be seen that under the same electrolysis , The voltage ripple is greatly reduced , And basically close to 10V Output .

边栏推荐
猜你喜欢

STM32 peripheral SDIO and SD card configuration

从遇见大咖到成为大咖,昇腾AI开发者创享日给开发者带来无限可能

可扩展数据库(上)

解析STEAM教育框架下未来教师研究能力

Change of monitoring documents and folders of "operation and maintenance department"

光的粒子说(光电效应/康普顿效应)

Websocket (simple experience version)

Paging query optimization in MySQL of database Series

谈云原生,不得不谈的容器

Dataloader parameter collate_ Use of FN
随机推荐
失联修复:让“躲猫猫”无处可藏
MySQL错误
django. core. exceptions. ImproperlyConfigured: mysqlclient 1.3.13 or newer is required; you have 0.9.3
composition api在项目中的使用总结
How does the open-ended Hall current sensor help the transformation of DC power distribution?
《Go题库·12》slice和array区别?
多线程与高并发六:线程池源码解析
MySQL configuration of database Series F5 load balancing
Pycharm不同项目之间共用第三方模块
「运维有小邓」监控文件及文件夹变更
xml&nbsp;文件的读写
解决跨域
多线程与高并发四:VarHandle与强软弱虚引用和ThreadLocal
INFO:&nbsp;HHH000397:&nbsp;Using…
leetcode:单调栈结构(进阶)
Is it better for a novice to open a securities account? Is it safe to open a stock trading account
Chapter IX app project test (3) test tools
vscode中出现无法在只读编辑器中编辑
可扩展存储系统(上)
A solution to the inefficiency of setting debug mode in developing flask framework with pychar