当前位置:网站首页>基于LabVIEW的计时器
基于LabVIEW的计时器
2022-07-01 05:44:00 【LcVong】
前言:
最近有人问我,怎么实现一个计时器计时,可以做到启动、停止、重新开始等功能,好久没关于LABVIEW的博文,借这个写个计时器相关内容。
一、Labview时间计时器介绍:
这里采用时间计时器计算耗时,具体位置如下图:
时间计时器其实就是从电脑开机开始的一个计时器,每次调用都是读取当前的计时。所以计算耗时完全可以将需要计时的起点
计时数和计时终点的计时数进行差值计算。
二、计算耗时:
计算某一个事件总共用时,如下图所示:
由于计时差值算出来的是毫秒,所以要想显示成秒数的话需要将得到的差值除以1000。
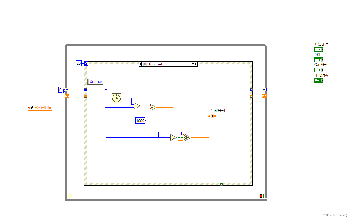
三、循环计时:
这里采用移位寄存器进行时间计算,实现了清零,开始计时,停止计时等功能,具体代码如下图所示:

基于LabVIEW的时间计时器.vi
边栏推荐
- Crossing pie · pie pan + Mountain duck = local data management
- 2022 the 8th China International "Internet +" college student innovation and entrepreneurship competition industry proposition track is open for registration!
- Seven major technical updates that developers should pay most attention to on build 2022
- 数据库连接池的简单实现
- 论文学习记录随笔 多标签之GLOCAL
- 表格中el-tooltip 实现换行展示
- ssm+mysql二手交易网站(论文+源码获取链接)
- CentOS 7使用yum安装PHP7.0
- LeetCode 最大矩形,最大正方形系列 84. 85. 221. 1277. 1725. (单调栈,动态规划)
- Vscode function annotation / file header annotation shortcut
猜你喜欢

How to transmit and share 4GB large files remotely in real time?

It's not that you have a bad mind, but that you haven't found the right tool

Build 2022 上开发者最应关注的七大方向主要技术更新

教务管理系统(免费源码获取)

喊我们大学生个人云服务特供商

Crossing sect · paipan + Siyuan notes = private notebook

excel高级绘图技巧100讲(一)-用甘特图来展示项目进度情况

芯片,建立在沙粒上的帝国!

How to add a gourd pie plate

Ucosiii --- engineering transplantation
随机推荐
Chapitre d'apprentissage mongodb: Introduction à la première leçon après l'installation
不是你脑子不好用,而是因为你没有找到对的工具
论文学习记录随笔 多标签之LIFT
win10、win11中Elan触摸板滚动方向反转、启动“双指点击打开右键菜单“、“双指滚动“
What is the at instruction set often used in the development of IOT devices?
Educational administration management system of SSM (free source code)
穿越派·派盘 + Mountain Duck = 数据本地管理
Brief description of activation function
JDBC common interview questions
【笔记】电商订单数据分析实战
Some errors encountered in MySQL data migration
OpenGL ES: (1) OpenGL ES的由来 (转)
亲爱的派盘用户,我要向您表白!
从MLPerf谈起:如何引领AI加速器的下一波浪潮
scope 数据导出mat
First defined here occurs during QT compilation. Causes and Solutions
2022第八届中国国际“互联网+”大学生创新创业大赛产业命题赛道开启报名!
rust猜数字游戏
Printk debugging summary
多表操作-外键级联操作