当前位置:网站首页>Thread pool operations in cartographer
Thread pool operations in cartographer
2022-06-29 07:56:00 【Hermit_ Rabbit】
0. brief introduction
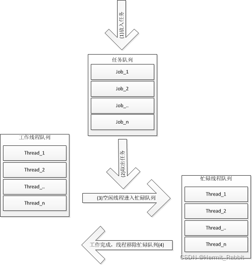
When designing complex running programs , We often need to create a certain number of threads , However, many times threads do not always execute , There will be some threads that are idle . So through the thread pool , It can effectively allocate threads . If there are idle threads in the thread pool , Then take an idle thread from the thread pool to process the task , After the task is processed , The thread is placed in the thread pool ; If there are no idle threads in the thread pool , Then put the task into the task queue and wait for idle threads in the thread pool , This processing method can avoid the overhead of thread creation and destruction .
1. Basic knowledge of
- Multithreading https://www.cnblogs.com/heimazaifei/p/12176724.html
- Atomic manipulation https://www.cnblogs.com/heimazaifei/p/12176678.html
- Intelligent pointer https://www.cnblogs.com/heimazaifei/p/12133715.html

2. Cartographer Thread pool in
The key parameters
- Task queue (task_queue_): Per thread DoWork() When the thread is idle, it will read the queue repeatedly to get the task , Each thread prevents simultaneous reading through a mutex .
- Waiting in line (tasks_not_ready_): not yet ready Task queue for , The tasks it depends on (dependent_tasks_) Not ready yet , until dependent_tasks_ All finished , Main task (Task) To execute the tasks_not_ready To task_queue_.
- The task depends on (dependent_tasks_):dependent_tasks_ All finished , Main task (Task) To perform
Core function
Creating a thread pool :
ThreadPool::ThreadPool(int num_threads) {
absl::MutexLock locker(&mutex_);
for (int i = 0; i != num_threads; ++i) {
pool_.emplace_back([this]() {
ThreadPool::DoWork(); });
}
}
thread_pool::DoWork():
During initialization, each thread executes the damned loop function ThreadPool::DoWork(), And does not return until the destructor , as long as task_queue There's a mission , Just perform the operation .
void ThreadPool::DoWork() {
#ifdef __linux__
// This changes the per-thread nice level of the current thread on Linux. We
// do this so that the background work done by the thread pool is not taking
// away CPU resources from more important foreground threads.
CHECK_NE(nice(10), -1);
#endif
const auto predicate = [this]() EXCLUSIVE_LOCKS_REQUIRED(mutex_) {
return !task_queue_.empty() || !running_;
};
for (;;) {
std::shared_ptr<Task> task;
{
absl::MutexLock locker(&mutex_);
mutex_.Await(absl::Condition(&predicate));
if (!task_queue_.empty()) {
task = std::move(task_queue_.front());
task_queue_.pop_front();
} else if (!running_) {
return;
}
}
CHECK(task);
CHECK_EQ(task->GetState(), common::Task::DEPENDENCIES_COMPLETED);
Execute(task.get());
}
}
After the initialization is successful, you will get task_queue_ after , The Task It will be executed in the following order :
enum State {
NEW, DISPATCHED, DEPENDENCIES_COMPLETED, RUNNING, COMPLETED };
NEW( A new task , Has not yet schedule The thread pool )
DISPATCHED( The task has schedule The thread pool )
DEPENDENCIES_COMPLETED( Task dependency has been completed )
RUNNING( The mission is in progress )
COMPLETED( Task to complete )
task->SetWorkItem(task)
newly build task example , The status defaults to NEW, And then through task->SetWorkItem Set up tasks ( The function running in the example is DrainWorkQueue)
auto scan_matcher_task = absl::make_unique<common::Task>();
scan_matcher_task->SetWorkItem(
[&submap_scan_matcher, &scan_matcher_options]() {
submap_scan_matcher.fast_correlative_scan_matcher =
absl::make_unique<scan_matching::FastCorrelativeScanMatcher2D>(
*submap_scan_matcher.grid, scan_matcher_options);
});
submap_scan_matcher.creation_task_handle =
thread_pool_->Schedule(std::move(scan_matcher_task));
task2->AddDependency(task1)
This function is optional , Only tasks with dependencies need to be added , Its meaning is task2 Depend on task1, Only in task1 After the execution ,task2 To perform .
auto constraint_task = absl::make_unique<common::Task>();
constraint_task->SetWorkItem([=]() LOCKS_EXCLUDED(mutex_) {
ComputeConstraint(submap_id, submap, node_id, true, /* match_full_submap */
constant_data, transform::Rigid2d::Identity(),
*scan_matcher, constraint);
});
constraint_task->AddDependency(scan_matcher->creation_task_handle);
auto constraint_task_handle =
thread_pool_->Schedule(std::move(constraint_task));
thread_pool->Schedule(task)
take task Assign to tasks_not_ready_ And will task The status changes to DISPATCHED, Determine whether the task it depends on has been loaded , If completed, set the status to DEPENDENCIES_COMPLETED, then task Join in task_queue_ And from tasks_not_ready_ Remove the task waiting for the thread to execute ; If the dependency is not completed , Then wait for the dependent task After execution . stay cartographer There are different data in for dynamic loading , There may be dependencies , here Schedule It acts as a hierarchy .
std::weak_ptr<Task> ThreadPool::Schedule(std::unique_ptr<Task> task) {
std::shared_ptr<Task> shared_task;
{
std::lock_guard<std::mutex> lock(mutex_);
auto insert_result =
tasks_not_ready_.insert(std::make_pair(task.get(), std::move(task)));
if (!insert_result.second) {
return insert_result.first->second;
// throw std::runtime_error("a task has been scheduled twice");
}
shared_task = insert_result.first->second;
}
SetThreadPool(shared_task.get());
return shared_task;
}
… Please refer to Ancient Moon House
边栏推荐
- 【深度之眼吴恩达机器学习作业班第四期】Logistic Regression 逻辑回归总结
- Behaviortree in ros2
- pycharm的虚拟环境如何共享到jupyter-lab
- Vulnhub's dc9 target
- 【kerberos】kerberos 认证浅析
- Wechat applet learning notes (summer vacation)
- Sonic communication - streaming data processing - window alignment
- SAP ui5 Beginner (I) Introduction
- Detailed explanation of route (Jiuyang Scripture)
- 环境准备 - 工程管理
猜你喜欢

呕心沥血总结出来的MySQL常见错误以及解决方法(二)
![[industrial control old horse] detailed explanation of design principle of pattern fountain based on PLC](/img/28/690f9985f32675f5d50d196c293abe.jpg)
[industrial control old horse] detailed explanation of design principle of pattern fountain based on PLC
![[industrial control old horse] detailed design of PLC six way responder system](/img/9c/8bfe336bb95a028a4fb8130941ff81.png)
[industrial control old horse] detailed design of PLC six way responder system

SQL 注入绕过(六)

手把手系列---安装SpotBugs、并快速上手使用
![Detailed explanation of communication principle between [industrial control old horse] single chip microcomputer and Siemens S7-200](/img/56/b300c0c3606dbc328e301092615bff.jpg)
Detailed explanation of communication principle between [industrial control old horse] single chip microcomputer and Siemens S7-200

Detailed design of PLC program control system for washing machine

Line features & surface features of vSLAM features

Perceiving healthy life, enabling boundless connection -- contributing to openharmony 3.1 ecological construction

Appium environment setup
随机推荐
Embedded product anti-theft version
呕心沥血总结出来的MySQL常见错误以及解决方法(二)
音视频开发案例99讲-目录
How to permanently set Mysql to utf8 encoding?
Cartographer中的线程池操作
AC自动机
编译原理王者之路
Postman pre request
Appium environment setup
Soft restart
[量化投资系统]Django从数据库中实现筛选及分页
Oracle 批量插入数据-插入民族数据
[industrial control old horse] detailed explanation of design principle of pattern fountain based on PLC
【域渗透提权】CVE-2020-1472 NetLogon 权限提升漏洞
C # import CSV into MySQL database
Vulnhub's dc7 target
Behaviortree in ros2
[old horse of industrial control] detailed explanation of Siemens PLC s7-300scl programming
手把手系列---安装SpotBugs、并快速上手使用
【修复收藏功能、更新登录接口】知识付费小程序、博客小程序、完整版开源源码、资源变现小程序,带299整站资源数据