当前位置:网站首页>ESP32-SOLO开发教程,解决CONFIG_FREERTOS_UNICORE问题
ESP32-SOLO开发教程,解决CONFIG_FREERTOS_UNICORE问题
2022-06-27 00:10:00 【arenascat】
关于ESP32-SOLO
ESP32-SOLO主要特点是只有一个核心,这也使得使用上有点儿不一样
这一款的话和其他的相比较,它的最大特点就是便宜而且非常便宜只要5块钱,因为我是从那种类似于二手电子垃圾商那边买来的,我一共买了5块。
他们都是装在一个不知道是什么的板子上,我看了一下评论好像是说哪一家的无线遥控的RGB彩灯类似于这样子
开发板电路设计
我为这一个东西设计了电路,可以参考一下,https://oshwhub.com/sinzo/esp32-kuo-zhan-ban
目前来说具有以下特性
- 引出接口
- 具有SD卡槽
- 具有充电电路可以装电池
- 具有Type-C
- 能任意下载程序
- OLED
- 四个按钮
- 很好焊接的8060电阻
![]()
在实际测试时候,我发现BOOT和EN应该是可以去除,只是为了防止问题依然保留了下来,可以根据需要进行删减
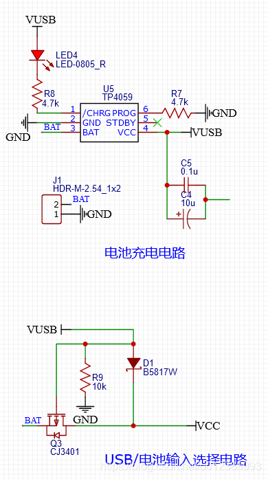
充电电路选择的是TP4059,最大600mAh的电流,我上了一个1000mAh的电池,一个半小时充满了

需要注意的是这里是自动复位/下载电路,它的电阻R5以及R6要接近10K,我一开始参数写成1K,焊接时候也焊了1K,结果就是直接失效了

设计有一个RGB LED灯,WS2812B,属于机械键盘常用的一款,效果不错

最终打出来的板子是黑色的PCB,我很喜欢。

这一个充电电路在充电时候会有50度左右,没问题,可以正常的运行。

如果要省电,或许可以不安装PWR指示灯
![]()
周身配置了m2的螺丝孔,需要的时候可以安装外壳或者亚克力面板

ESP-32 SOLO快速上手
我用Arduino IDE来测试板子好坏以及下载,具体的编程和编译应该还是用PlatformIO(一个基于VSCode平台的插件)因为效率比较高。
在首选项的附加开发板管理中添加这一行
https://dl.espressif.com/dl/package_esp32_index.json
后重新启动,并在开发板管理器中搜索ESP32即可
![]()
之后在开发板那边点选ESP32 Dev Module
选了一个例子程序用来测试

可以看到正常的进行下载,似乎毫无问题
![]()
但是,在使用ESP-32 SOLO时候,因为这个单核特性有别于几乎所有成品板子,所以说程序是无法直接使用的。直接提示你错误,没法运行。
![]()
如何解决?最简单的方法就是使用这一个网友提供的这些文件
GitHub - lbernstone/arduino-esp32-solo: Compiled libraries for ESP32-SOLO 去替换掉下载的sdk
![]()
方法是这样,先把上面这个下载下来后,替换arduino15中的packages目录下的esp32文件夹中的文件,具体的路径看图,版本要和实际的对应。比如我这里是1.05的版本。
![]()
这个路径下的tools是不对的,我一开始替换这个文件夹发现依然编译的程序还是不能运行,感觉被骗了。后面发现是目录没搞对。
![]()
错误路径
C:\Users\你的用户\AppData\Local\Arduino15\packages\esp32
正确路径
C:\Users\你的用户\AppData\Local\Arduino15\packages\esp32\hardware\esp32\1.0.5\tools
如果说你是用的是WindowsAPP版本的也就是Windows商店下载的,那么应是这一个路径
C:\Users\wzx13\Documents\ArduinoData\packages\esp32\hardware\esp32\1.0.6\tools
重新加载一个GetChipID例子,测试一下看来是没问题了
![]()
现在可以自由的进行开发了。
如何使用PlatformIO开发ESP32
新建,板子的类型选择Espressif
![]()
我写的程序是这样

配置的platformio.ini在8月我更新了下,现在配置的是这样子
[env:esp32dev]
platform = espressif32
board = esp32dev
framework = arduino
monitor_speed = 1000000
upload_speed = 921600 ;upload baud可以看到能正常的进行下载。如果说就插一个板子, 那么不需要配置COM口

但这不能运行,一样的问题,就是提示说你的程序是双核的。这就回到和之前ArduinoIDE一样的问题上面了。
先来找一下插件的所在文件夹,PlatformIO在安装好后,是在这样的几个文件内存有我们可能需要的文件:
C:\Users\用户名\.platformio\packages
C:\Users\用户名\.platformio\platforms
最终找到一个文件夹和我们之前折腾的ArduinoIDE的开发板资料文件夹最类似(一模一样),在这个位置
C:\Users\wzx13\.platformio\packages\framework-arduinoespressif32
我们需要下载这位老兄的文件,并且把这个文件夹覆盖掉原本的文件夹

最终就可以使用了。
![]()
其他补充要点
使用u8glib时候声明
U8G2_SSD1306_128X64_NONAME_F_HW_I2C u8g2(U8G2_R0, /* reset=*/ U8X8_PIN_NONE, /* clock=*/ 22, /* data=*/ 21); // ESP32 Thing, HW I2C with pin remapping
结束语
这一个ESP32-SOLO虽然是单核但是用起来确实挺爽的,价格便宜,然后它容量又大,并且看起来货还有非常多,总的来说如果觉得没什么问题的话,可以拿来用一用。
最后,祝玩的愉快。
边栏推荐
- Competition Registration | one of the key ai+ scientific computing competitions - China open source scientific software creativity competition, competing for 100000 bonus!
- Oracle database basics concepts
- 墨者学院-X-Forwarded-For注入漏洞实战
- Lambda表达式
- Hit the point! The largest model training collection!
- Com. Faster XML. Jackson. DataBind. Exc.mismatchedinputexception: tableau ou chaîne attendu. At [Source: X
- Simulation of delta variant strain of novel coronavirus (mindsponge application)
- Intrusion trace cleaning
- How to easily describe the process of machine learning?
- From bitmap to bloom filter, C # implementation
猜你喜欢

Le principe le plus complet de formation à la précision hybride pour l'ensemble du réseau

Technical dry goods | what is a big model? Oversized model? Foundation Model?

BootstrapBlazor + FreeSql实战 Chart 图表使用(2)

国产框架MindSpore联合山水自然保护中心,寻找、保护「中华水塔」中的宝藏生命

Network in network (dolls)

Target tracking shooting? Target occlusion shooting? With 1.9 billion installed petal apps, what unique features attract users?

全網最全的混合精度訓練原理

万字详解-MindArmour 小白教程!

冲刺强基计划数学物理专题二

安利!如何提优质的ISSUE?学霸是这样写的!
随机推荐
In depth understanding of UDP in the transport layer and the use of UDP in sockets
目前哪个证券公司炒股开户是最好最安全的?
com.fasterxml.jackson.databind.exc.MismatchedInputException: Expected array or string. at [Source:x
大赛报名 | AI+科学计算重点赛事之一——中国开源科学软件创意大赛,角逐十万奖金!
Understanding of "the eigenvectors corresponding to different eigenvalues cannot be orthogonalized"
这3个并发编程的核心,竟然还有人不知道?
What is the difference between the working principle of gas-liquid slip ring and other slip rings
2022年地理信息系统与遥感专业就业前景与升学高校排名选择
idea 热启动失效解决方案
How to control the quality of HD slip ring in the production process
【leetcode】275. H index II
Overview of Freescale MCU
Sword finger offer 10- ii Frog jumping on steps
find_ Detailed use guide of CIRC
MATLAB data type - character type
What are the skills and methods for slip ring installation
Oracle 數據庫基本知識概念
基于SSMP的宠物医院管理系统
Using physical information neural network to solve hydrodynamics equations
find_circ详细使用指南