写在前面
令人愉快又颓废的周日马上就要到了,正在计划这周博客写什么的我,突然收到导师发给我的消息,What?要给我发补助?

这样中午不得去食堂加一个餐,很快啊,我就说了声:谢谢。
但后续证明我还是太嫩了些,天上是没有免费午餐的。


不过对于这种专业相关,而且能从中学到不少东西的任务,我还是十分乐意去干的,就害怕是那种重复性的(对我来说)毫无价值的体力性劳动。
上学嘛,当然是以接触新事物,了解新知识为主的,帮老师做些东西无可厚非,但前提是要让学生能感觉到自己是在成长,要是一个双赢的局面(满满的求生欲)。
哎呀跑题啦,具体的电路图可能是项目相关的,这里就不放了,但并不妨碍我对它进行分析、解构与重组。
初中生去设计一个电源电路,他会怎么做?
这里为什么会说是初中生,因为我发现初中学的电路知识,可比高中学的电学知识对电路分析有用多了,比如说串并联,比如说欧姆定律。哪怕是之后学的KVL、KCL也是以串并联为基础的。
高中物理主要是在初中进行深层次讨论,逐渐进行到微观,例如电荷,电子等运用力学知识去解决电学遇到的难题。
所以现在要让一个初中生设计一个降压电路,他会怎么做?
欧姆定律
相信电子人没人会不记得这个定律。借助于这个定律,初中生也能设计出一个降压电路,如图所示:

咱们来好好的分析一下,按照电源设计的要求,去对这个电路进行评估。
一个好电源有哪些要求?
首先电源肯定是要拿来供电的,而且提供的电压要稳定,并且当负载变化时要有好的负载响应能力。
还有一点,对于一个嵌入式系统来说,电压供应需求是不唯一的。
好了,有这些要求,咱们来分析一下这个电路:
1、只能降压
2、驱动能力太弱
当你想要一个大电流的驱动时,是难以实现的,因为它不可能超过流过R1的电流。3、输出没有稳压
当以加上一个负载的时候,就类似于给R2并联了一个电阻,等效出来的电路R2阻值肯定比200K小,输出也不是8V。4、负载响应能力很差
当负载变化时,电流不够,只能改变电压,造成很大的电压波动。
仔细一看,还真全是毛病,但别忘了我们每一个人都是从那个状态过来的,从最基本的原理开始,一步一步的向前迈进。
这个电路图大家记住,暂时按下不表(后面还会出现),咱们先聊一聊电源设计。
电源设计
对于一个嵌入式硬件系统来说,电源模块设计是重中之重,电源的好坏直接影响嵌入式硬件系统的可靠性。
设计供电电源应该考虑的因素包括输出的电压、电流,输入的电压、电流,安全因素,电磁兼容与电磁干扰,体积限制、功耗限制以及成本限制等。
电源树
首先要给大家提一个概念——电源树。
根据估计的电流,以及各电压等级电流的分配,绘制更加形象直观的树状图。

说白了就是一个硬件系统,不同的电路元件需要的工作电压是不一样,但整个系统的输入电压只有一个,所以就要从这唯一的输入(一般是12V或者24V),转化成可供处理器和各个外设使用的电压(常见的有5V、3.3V、1.8V)。
简单分类
人们总喜欢给周围的事物分类,按照分类标准不一样,分出来的结果也各不相同,电源电路这块也是,但万变不离其宗,不管标准怎么改,无非是交流(AC)和直流(DC)之间的爱恨情仇。
AC到DC
交流到直流,最常见的就是各种家用电器,大家都知道接入电网的是220V交流电,而家用电器大多是直流。
AC到AC
交流到交流,比如隔离变压器,防止220V直接和地连。

DC到AC
直流到交流,这一类属于逆变器
像太阳能发电板,把太阳能转换成的直流电转成交流以供使用;
或者变频冰箱与空调,一般是把AC转到DC再转到AC,因为在直流的时候,改变频率是很简单的。
DC到DC
大家常见的各种12V转5V、3.3V、1.8V的电路,用于驱动CPU和各种外设。比如低压差的LDO和开关电源等。

分类图

对于刚入门的小白来讲,最常见的,最常用的就是DC-DC,直流转直流,而这里面最常见的就是LDO线性稳压电路。
所以后面我会重点讲解一下这个。
LDO线性稳压器
线性稳压器内部原理
全世界第一颗集成电路线性稳压器1970年面世
著名的LM317,1976 (National Semiconductor)Robert Dobkin and Bob Widlar designed
大家有没有想过线性稳压器是怎么稳压的呢?为什么线性稳压器输出端的电压就能这么的稳定?
其实大家好好联想一下生活中或者工作中的各种例子:一个稳定的系统,最重要的是什么?
比如说你的家庭,一个幸福的家庭,里面的成员之间最重要的是什么?是沟通。
没错,就是沟通,放在系统里面它有另一个名字——反馈。
前面提到的初中生设计的电路可以再拿出来了。

如果我们用一个调整管Q1(可以根据信息改变自己电压输出,就当成水龙头就行)代替R1;R2就相当于我们的负载电路。

这样的话,我们可以通过检测输出端的电压,反馈给我们的比较器,再由比较器给我们的Q1,Q1通过反馈过来信息在控制自己的输出电压是多少,以此来达到一个稳定的输出。
晶体管Q1有什么特点:
- 就像在输入和输出之间放一个电阻来勉强承受两个节点之间的电压降
- 输入输出电流相同,因此,压差和电流的乘积,变成了LDO的热耗散功率
- 工作效率=输出功率/输入功率从而转换效率与输入输出压差成反比。热耗散功率与输入输出压差成正比。
分析一些简单的LDO电路
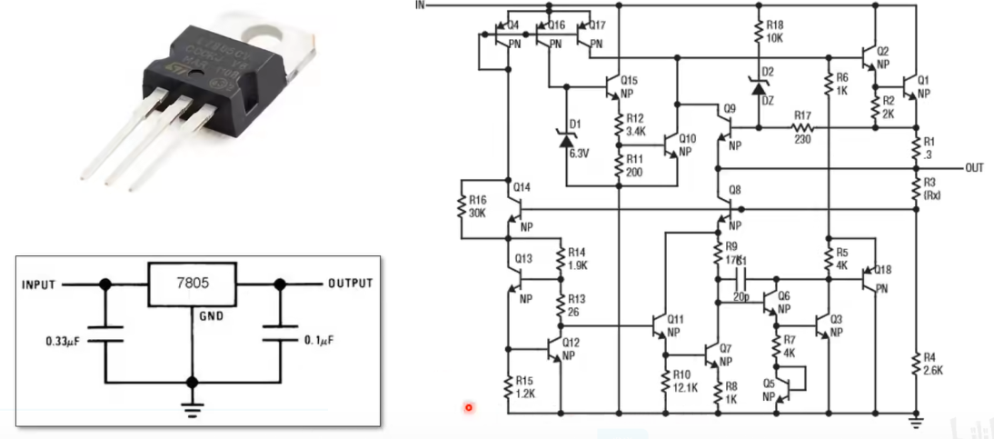
经典电路7850

非常典型的一个三端稳压器,我老师说他上学时,他老师经常举这个例子,一个输入电容,一个输出电容,三脚一个地。

它内部的原理图是这样的,上面使用一个低功率的MOS管来驱动一个大功率的MOS管,也就是调整管部分,下面就是那个反馈电路。
经典电路LM1117

这个稳压器对于新进的工程师来说绝对不陌生,几乎所有的电源电路中都能见到。
Vout可调,默认的话直接ADJ接地,3.3V或者5V;想调压可以通过改变电阻R2的阻值。
他的内部原理也是一样的,调整管部分和检测反馈电路部分。
其实大多数工程师在设计LDO电路的时候,参考线性稳压器的数据手册里面的典型电路就行,人家怎么说,咱们就怎么做。
使用LDO的关键性能参数
最小压降
最小压降决定你的电路能不能正常工作。
举个例子,大家看这个电路可以正常工作吗?

首先,我们要查一查AMS1117工作手册就能发现

当输出电流为1A的时候,压降的典型值是1.3V,而锂电池正常工作状态时电压范围是4.5V—3.3V,你想要3.3的输出,3.3+1.3=4.6V。
而我们常见的锂电池,根本提供不了这么高的电压值。

所以这个电路很难正常工作。
压降又和什么有关呢?那肯定是调整管了。
有这样几个特点:
- 不同的芯片设计工艺和结构,压降不同
- 压降和工作电流有较大关系(调整管有一个内部阻抗的)
- 电流越大,温度越高,压降越大
- 压降越小某些时候可以优化效率,当然也越贵
输入电压
热插拔效应,其实每一个导线就类似于电感,有电感就少不了振荡。可能5V的稳压,当刚插进去的时候能达到10V。

所以输入电压的选择尽量遵守下面几点:
- 器件耐压要考虑输入电压的最高瞬态值
- 长导线的输入电压电缆要考虑浪涌电压
- 耐压越高,通常价格越贵
- 通常按2倍以上取耐压值比较安全
输入电流
这个就好理解了,不能小马拉大车嘛,输出不了需要的电流肯定是没办法让电路正常工作的。

选择的时候注意以下几点:
- 芯片的输出电流能力,表征的是理想状况
- 实际输出能力与输入输出压差及电流相关
- 需要的输出电流越大,散热问题越严重
- 通常大电流应用,用开关电源替代LDO
热阻参数
常看三个参数:
TJMAX:芯片内核正常工作的最高温度
0JC:芯片内核到芯片外壳的每W温升
0JA:芯片内核到外部环境的每W温升

我们最应该关注的是0JA这个参数。
5V转3.3V电流0.5A环境温度25°C:芯片温度=25+(5-3.3)x0.5x40=59°c
纹波/噪声
纹波是由于直流稳定电源的电压波动而造成的一种现象,因为直流稳定电源一般是由交流电源经整流稳压等环节而形成的,这就不可避免地在直流稳定量中多少带有一些交流成份,这种叠加在直流稳定量上的交流分量就称之为纹波。

记住一个重要参数PSRR,输出比输入,然后20log一下。
以及下面几个特点:
- LDO的纹波噪声通常小于0.1mV
- 开关电源的纹波噪声通常大于10mV
- PSRR是非常重要的噪声抑制指标
- 越是低频的噪声,越难抑制
瞬态响应
瞬态响应,可以通过增大电容来抑制,但不能消除,而且注意电容也不能太大了,不然会延长再次稳定的反应时间。

选择时,注意一下几点:
- 电源稳定性的重要参数
- 系统偶发性复位,可能是电源瞬态响应差
- 瞬态响应和负载电流突变幅度有关
- 瞬态响应和负载电流突变斜率有关
写在最后
一个小小的电源设计就有这么多道道,上面这些内容可能连电源设计的千分之一都算不上。
今天就到这里了,祝大家早安,午安和晚安!
(看球去了,勇士打的是真闹心,格林拿下吧赶紧)
参考文献:
https://www.cnblogs.com/iron2222/p/15852617.html
https://www.bilibili.com/video/BV1ya411L7Jj?vd_source=3602ab285cd1b8d5fa78a0f57368918c


![Jerry's acquisition of ble distinguishes between reset and wake-up [chapter]](/img/cb/e127628f20c36abe3287a175ae5948.png)






