当前位置:网站首页>2022 Ningde Vocational College Teachers' practical teaching ability improvement training - network construction and management
2022 Ningde Vocational College Teachers' practical teaching ability improvement training - network construction and management
2022-07-27 19:13:00 【A copper coin ⊙】
Catalog
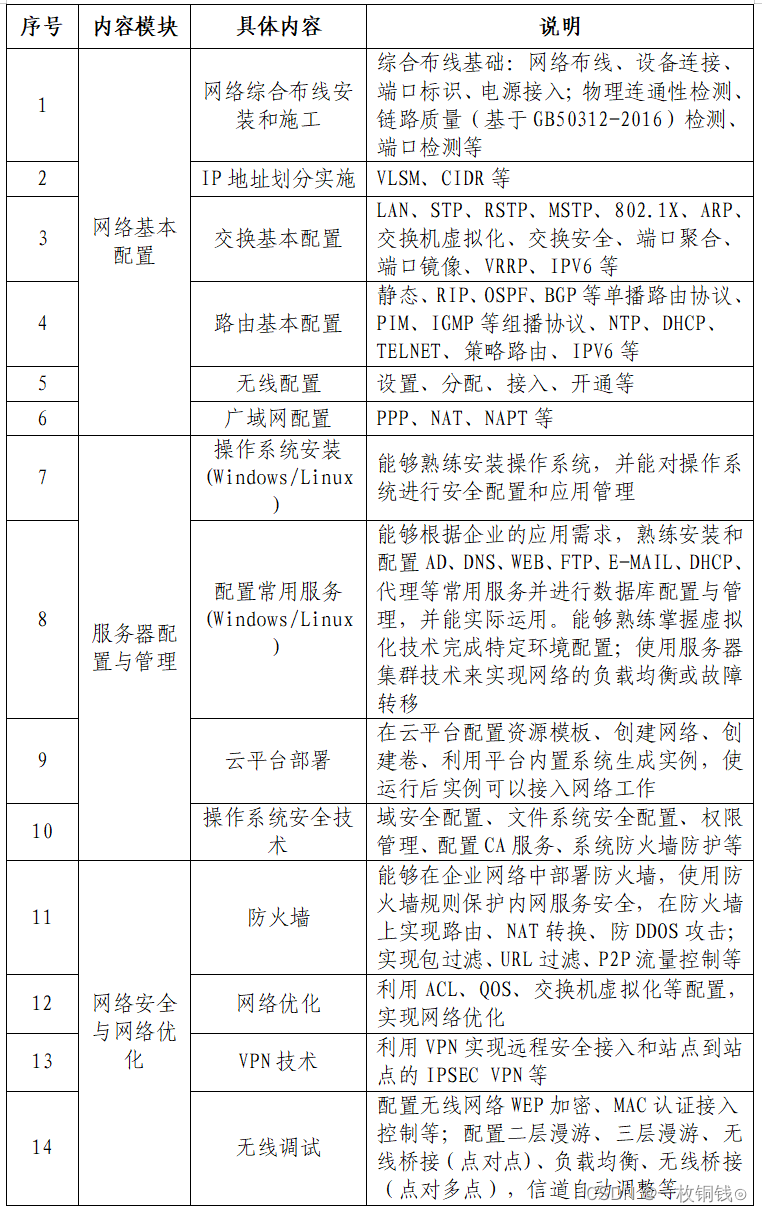
( Two ) Competition content and achievement ratio
( 3、 ... and ) Main competition knowledge points and skill points
( Four ) Description of main knowledge points and skill points
Two 、 Use of common network detection commands
( 6、 ... and )nslookup command
One 、2022 Fujian Vocational College skills competition —— Secondary vocational group “ Network construction and application ” Competition rules
( One ) Key test skills
Focus on testing the contestants' online combat ability , Specific include :
1. According to the network environment and skill requirements provided by the competition , Understand document requirements , Understand the business architecture , Realize project application .
2. Able to complete cable production 、 Configure the router reasonably 、 Switch 、 Wireless controller 、 wireless AP And network devices such as firewalls , Realize the normal operation of the network .
3. According to business requirements and application environment , Install the deployment server 、 database 、 Storage and other related services ; And configure various strategies according to network business requirements , To achieve network interconnection , Realize cloud platform and network resources to meet business needs .
4. It can predict the security threats faced by the network operation , Prevent and solve network malicious attacks ; Check the players' defense against bad information and viruses 、 The practical ability to build and maintain green Networks .
5. Be able to fully understand the list of competition equipment released before the competition 、 Supporting technical documents 、 Competition network environment, technical skills and other information , Analyze the network architecture 、 Look for technical information 、 Carry out targeted training , So as to improve the skill level ; Based on the online environment released on the competition site 、 Technical requirements and on-site fault presets and changes , Combine the technical principles in the actual competition , Refer to the technical documents of the equipment for reasonable solutions . On the one hand, the open form expands the fairness of the competition , On the other hand, it can be consistent with real work practice , Finally, the ability of students to skillfully use knowledge principles to solve technical problems as a whole is fully investigated .
( Two ) Competition content and achievement ratio

( 3、 ... and ) Main competition knowledge points and skill points

( Four ) Description of main knowledge points and skill points
Two 、 Use of common network detection commands
( One )ping command
( Two )tracert command
( 3、 ... and )netstat command
( Four )ipconfig command
( 5、 ... and )arp command
( 6、 ... and )nslookup command
3、 ... and 、 Topology diagram
Topology diagram 1

Topology diagram 2

Topology diagram 3

Topology diagram 4

Topology diagram 5

Topology diagram 6

Topology diagram 7

Topology diagram 8

Topology diagram 9

Topology diagram 10

Four 、 Use Cisco packet tracer Simulator builds network topology 、 Configure network devices 、 Troubleshooting the network
边栏推荐
- Unity学习笔记(实现传送带)
- Unity learning notes - six common functions of object movement
- IDEA成功连接Database但不显示表怎么办
- Unity-显示Kinect深度数据
- WPS turns off annoying advertisements
- Nacos的基本使用(1)——入门
- 一个经验
- What if idea successfully connects to the database without displaying the table
- log4j. Properties log details
- Matrix of shell programming -- it's cute and cool
猜你喜欢
![[wechat applet] project practice - lottery application](/img/08/1e8643c95ad7c2661a76f9c3a0c57d.png)
[wechat applet] project practice - lottery application

收下这份实操案例,还怕不会用Jmeter接口测试工具

Subscription and use of Alibaba cloud video on demand service

The understanding of string in C.

Selenium automated test interview questions family bucket

express

ES6 learning notes (1) - quick start

Ruiji takeout notes

Sentinel1.8.4 persistent Nacos configuration

「测试新手百科」5 分钟快速上手Pytest 自动化测试框架
随机推荐
PHP string operation
X-shell remote connection virtual machine
Unity学习笔记(刚体-物理-碰撞器-触发器)
CMD command
Product recommendation and classified product recommendation
贪心法,拟阵和亚模函数(refer)
Some advice for NS2 beginner.
The great idea of NS2
Basic concepts of Nacos and single machine deployment
Learning notes of Microcomputer Principles - common addressing methods
express
Basic use of Nacos (1) - getting started
Micaz+tinyos learning notes (1)
新系统安装MySQL+SQLyog
Latex use - control the display position of tables or graphics
Unity learning notes - six common functions of object movement
Introduction to assembly language (1)
Ruiji takeout notes
Electromagnetic field learning notes - vector analysis and field theory foundation
Automatic testing of Web UI: Selenium syntax explanation is the most complete in the history